目前已在大约30%的人类癌症中发现了RAS癌基因的突变。其中,KRAS的突变频率远高于HRAS和NRAS。例如,大约12-15%的非小细胞肺癌患者携带KRASG12C突变,而携带KRAS突变的胰腺导管腺癌(PDAC)患者更是超过90%,尤其是KRASG12D和KRASG12V亚型。
然而,RAS抑制剂的开发一直困难重重,以至于RAS被认为是“不可成药的靶点”。最近,直接靶向KRASG12C突变的小分子化合物被批准用于治疗,但靶向其他KRAS突变在临床上仍被认为是不切实际的。
近日,中山大学附属第一医院、南京大学等研究人员发现,一种由基因间长链非编码RNA(LINC00673)编码产生的蛋白质RASON是致癌的RAS信号通路的关键调控因子,有望成为KRAS突变癌症的治疗靶点。这项成果于10月14日发表在《Cell Research》杂志上。

研究材料与方法
在这项研究中,研究人员使用了多个胰腺癌细胞系,并通过CRISPR技术敲除了多个细胞系中的RASON基因。为了研究胰腺肿瘤生成,他们还使用了多个小鼠模型,并委托赛业生物构建了Rason-/-小鼠。他们通过免疫印迹和LC-MS分析来测定RASON的表达,并通过免疫沉淀、表面等离子共振和核磁共振等实验来分析RASON与KRAS的相互作用。
研究结果
1.RASON蛋白与PDAC的预后不良相关
人类基因组中存在大量非编码区,以往人们认为这些非编码区是不编码蛋白质的,但近年来的翻译组研究却从非编码区中鉴定出数百种功能性肽段或蛋白质。于是,研究人员着手对胰腺癌样本的非编码区开展分析。
在比较三种PDAC细胞系与正常胰腺导管细胞系后,他们发现8个基因间长链非编码RNA(lincRNA)存在差异翻译,其中LINC00673位列第一。PDAC患者的肿瘤样本与癌旁正常组织的比较也表明,LINC00673存在差异表达。他们通过免疫印迹分析证实LINC00673编码了一种108个氨基酸的蛋白质,并命名为RASON。
在一个包含105个PDAC癌症样本和配对正常胰腺样本的独立队列中,研究人员发现LINC00673在癌症样本中高表达,且其表达与肿瘤分级呈正相关。与此一致,RASON蛋白在癌组织中的表达也显著升高,并且与肿瘤分级和总生存期较短呈正相关(图1)。这些结果表明,RASON是一种癌蛋白,可作为PDAC的预后标志物。

图1 RASON在人类胰腺癌中过表达
2.RASON对KRAS驱动的肿瘤发生至关重要
为了研究RASON在PDAC中的潜在功能,研究人员构建了两个敲除RASON的胰腺癌细胞系。他们发现,RASON敲除后RAS下游信号通路被抑制,RASON过表达后则增强下游通路。同时,活性KRAS-GTP水平也在RASON KO细胞中下调。此外,他们还生成了Rason同源物基因敲除(Rason-/-)小鼠(该小鼠由赛业生物提供)。Rason-/-小鼠的胚胎成纤维细胞和胰腺组织均表现出RAS信号通路的显著下调,表明RASON参与了致癌KRAS信号通路的调控。
为了探索RASON是否参与了KRAS驱动的肿瘤发生,他们使用了稳定转染KRASG12D或KRASG12V的RAS-less MEF细胞系,并测试了Rason KO对KRAS诱导的MEF细胞转化的影响。他们生成了两个Rason KO克隆,发现Rason KO几乎完全降低了KRASG12D或KRASG12V MEF细胞的成瘤潜能。裸鼠皮下成瘤实验也证实了RASON在突变诱导的MEF细胞转化中的关键作用。与对照细胞相比,Rason KO几乎完全消除了肿瘤形成。
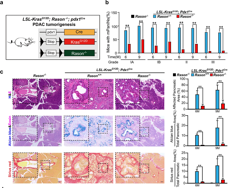
之后,研究人员将Rason-/-小鼠与KC小鼠(研究PDAC早期阶段的成熟模型)杂交,生成了KCR小鼠。与KC小鼠相比,KCR小鼠在6个月和9个月大时的所有癌前病变形成均显著减少,表明RASON参与了KRAS驱动的胰腺肿瘤形成的早期阶段(图2)。另一种经典的PDAC模型小鼠(KPC小鼠)上的研究也证实了这一点。这些数据表明,RASON是KRAS驱动的小鼠胰腺肿瘤发生所必需的。

图2 RASON是KRAS驱动的胰腺肿瘤发生所必需的
免疫沉淀分析表明,RASON与KRAS之间存在着直接相互作用。表面等离子共振分析(SPR)则显示,RASON以非常高的亲和力与KRASG12D和KRASG12V结合。核磁共振(NMR)滴定实验的结果也强烈支持RASON与KRAS直接结合。后续的分析表明,RASON抑制GTP酶激活蛋白(GAP)诱导的GTP水解,使KRAS始终保持在激活状态(图3)。

图3 RASON调控致癌RAS信号通路的示意图
3.RASON是PDAC的潜在治疗靶点
由于KRAS突变的存在,大多数PDAC患者对EGFR抑制剂(西妥昔单抗)产生耐药性。然而,西妥昔单抗和RASON shRNA的联合治疗最大限度地减少了裸鼠中的肿瘤生长,表明RASON抑制让KRAS突变的癌细胞对西妥昔单抗敏感。这种联合治疗的效果在PDAC患者来源的类器官上也得到证实,说明RASON是携带KRAS突变的PDAC患者的潜在治疗靶点。
研究结论
总的来说,研究人员发现了一种对KRAS信号传导至关重要的RASON蛋白。这种由lincRNA编码的蛋白质直接与KRAS结合,让KRAS稳定在与GTP结合的过度激活状态,因此是KRAS驱动的肿瘤发生和肿瘤维持所必需的。RASON的降低可增加胰腺癌对EGFR抑制剂的敏感性。他们认为,对于人类癌症中“不可成药的”KRAS信号通路,KRAS−RASON相互作用也许是一个可以攻击的靶点。
赛业小鼠疾病模型
赛业可提供上文中使用的疾病模型,现货可直接订购。
KC 小鼠模型
产品编号:
C001251
背景:
C57BL/6
基因型:
LSL-KrasG12D/+;Pdx1-Cre
简介:
胰腺导管腺癌(PDAC)早期阶段的成熟模型
KP 小鼠模型
产品编号:
C001320
背景:
C57BL/6
基因型:
LSL-KrasG12D/+;LSL-Trp53R172H
简介:
胰腺导管腺癌(PDAC)的中间小鼠模型
KPC 小鼠模型
产品编号:
C001308
背景:
C57BL/6
基因型:
LSL-KrasG12D/+;LSL-Trp53R172H/+ ;Pdx1-Cre
简介:
自发胰腺癌模型
动物模型定制服务
赛业生物致力于更好地服务客户,为您构建更好的动物模型,可提供多种个性化定制服务类型,包括TurboKnockout基因编辑小鼠、CRISPR-Pro基因敲除/敲入大小鼠、转基因大小鼠在内的多种动物模型。本试验所使用的Rason敲除(Rason-/-)小鼠,也均由赛业生物提供。

查看更多动物模型定制服务



