蛋白磷酸化和去磷酸化在调节细胞内信号事件中发挥着重要作用,此过程主要由蛋白酪氨酸激酶(PTK)和酪氨酸去磷酸酶(PTP)所调控[1]。在血小板受刺激时,PTK发生磷酸化进而启动血小板活化信号,而PTP使磷酸化蛋白去磷酸化以下调血小板功能,阻止其进一步活化[2,3]。PTPN22(protein tyrosine phospha- tase,nonreceptor type 22)在造血细胞中表达,是一种负调控T细胞信号的蛋白酪氨酸磷酸酶,通过去磷酸化T细胞信号通路的关键激酶来抑制T细胞抗原受体(TCR)信号。
2022年9月,徐州医科大学血液病研究所乔建林团队在血液学领域顶级期刊Blood发表题为“Protein tyrosine phosphatase PTPN22 negatively modulates platelet function and thrombus formation”的研究论文,研究了PTPN22在血小板中的表达及其作用,揭示了血小板功能和动脉血栓调控的新机制。研究生王霞敏、魏光玉和丁洋洋是论文的共同第一作者,乔建林教授、徐开林教授和曾令宇教授为共同通讯作者。

研究材料
PTPN22-/-小鼠(由赛业生物提供)、野生型小鼠
技术方法
流式细胞术、动脉血栓模型,深静脉血栓模型、出血模型、蛋白印迹、免疫共沉淀、定量磷酸化蛋白组学、蛋白体外表达及纯化、体外去磷酸化检测等。
技术路线
01PTPN22-/-和WT小鼠
02体内出血和血栓形成模型
03体外血小板功能检测分析
04磷酸化蛋白组学探索PTPN22潜在底物
05体外分析验证组学的结果
研究结果
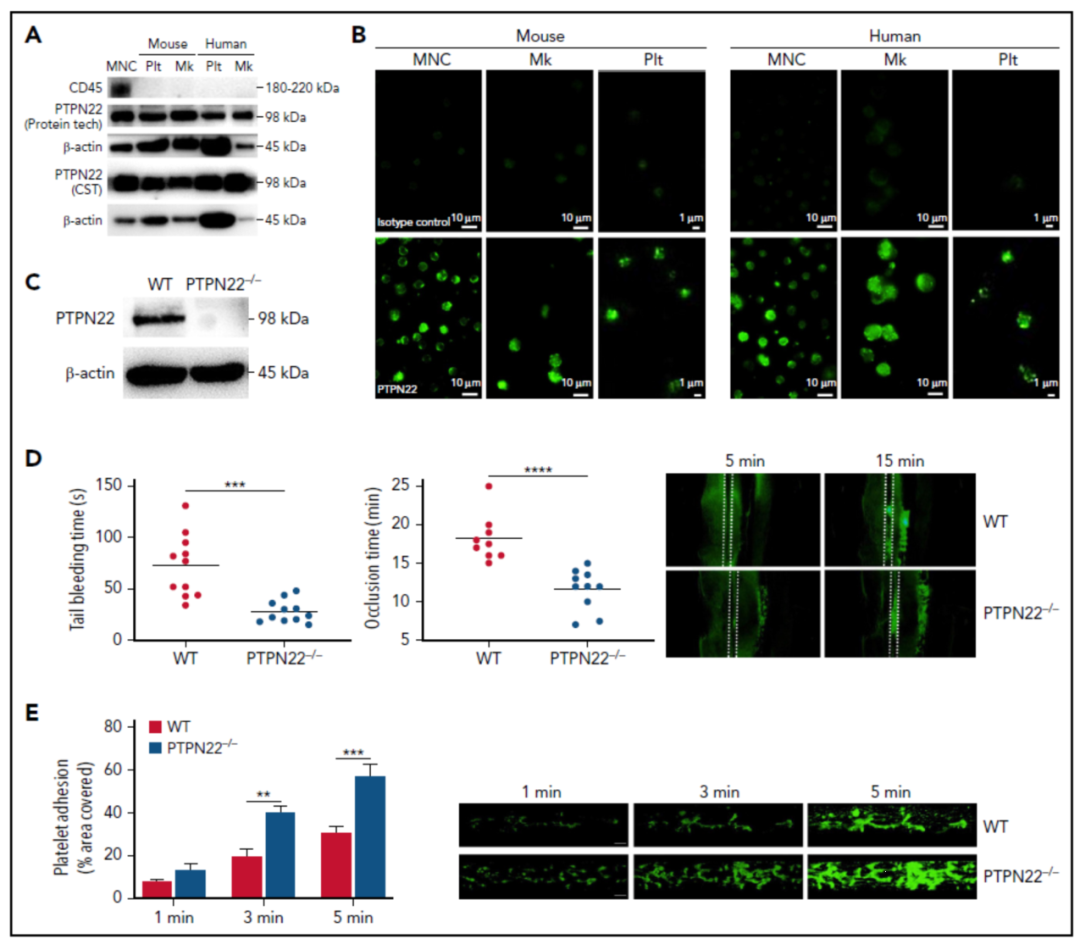
1.血小板表达PTPN22,且其缺失促进血小板参与体内止血和血栓形成
研究者首先在人和小鼠血小板及巨核细胞均检测到了PTPN22(图1)。利用PTPN22基因敲除小鼠(该小鼠由赛业生物提供),发现PTPN22敲除显著增强血小板参与体内止血和动脉血栓形成。体外flow chamber实验也验证PTPN22敲除血小板的粘附和体外血栓形成显著增强。

图1 PTPN22在血小板和巨核细胞中的表达及在止血和血栓中的作用
2.PTPN22敲除显著增强血小板聚集、颗粒释放、aIIbb3活化和钙动员
为探索PTPN22对体外血小板功能的影响,研究者分离血小板,使用不用激活剂来刺激血小板,结果发现PTPN22缺失显著促进体外血小板聚集,颗粒释放、aIIbb3活化及钙离子动员(图2)。

图2 PTPN22对血小板聚集、颗粒释放、aIIbb3活化及钙动员的影响
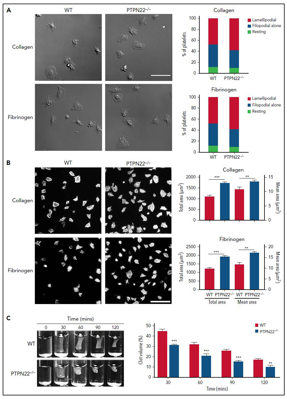
3.PTPN22缺失显著促进血小板铺展和血块收缩
为分析PTPN22对整合素aIIbb3“由外向内”信号转导的影响,研究者进行了血小板铺展和血块收缩实验。结果发现:PTPN22敲除的血小板在胶原或纤维蛋白原上的铺展能力显著增强,同时凝血酶诱导的血块收缩也显著加快(图3)。

图3 PTPN22对血小板铺展和血块收缩的影响
4.PTPN22敲除影响血小板活化后众多蛋白的磷酸化
为探索PTPN22参与调控血小板功能的分子机制,研究者进行了定量磷酸化蛋白组学分析,发现PTPN22敲除引起血小板内众多蛋白磷酸化水平的差异(图4)。通过比较WT和PTPN22敲除血小板活化后的磷酸化肽段,发现9个上调的磷酸化肽段和18个下调的。由于PTPN22敲除引起血小板活性增加,为此研究者重点关注了9个上调的磷酸化肽段。进一步分析发现,9个磷酸化肽段中只有PDE5A的磷酸化与血小板功能相关,为此,接下来实验选择PDE5A作为研究对象。

图4 定量磷酸化蛋白组学分析
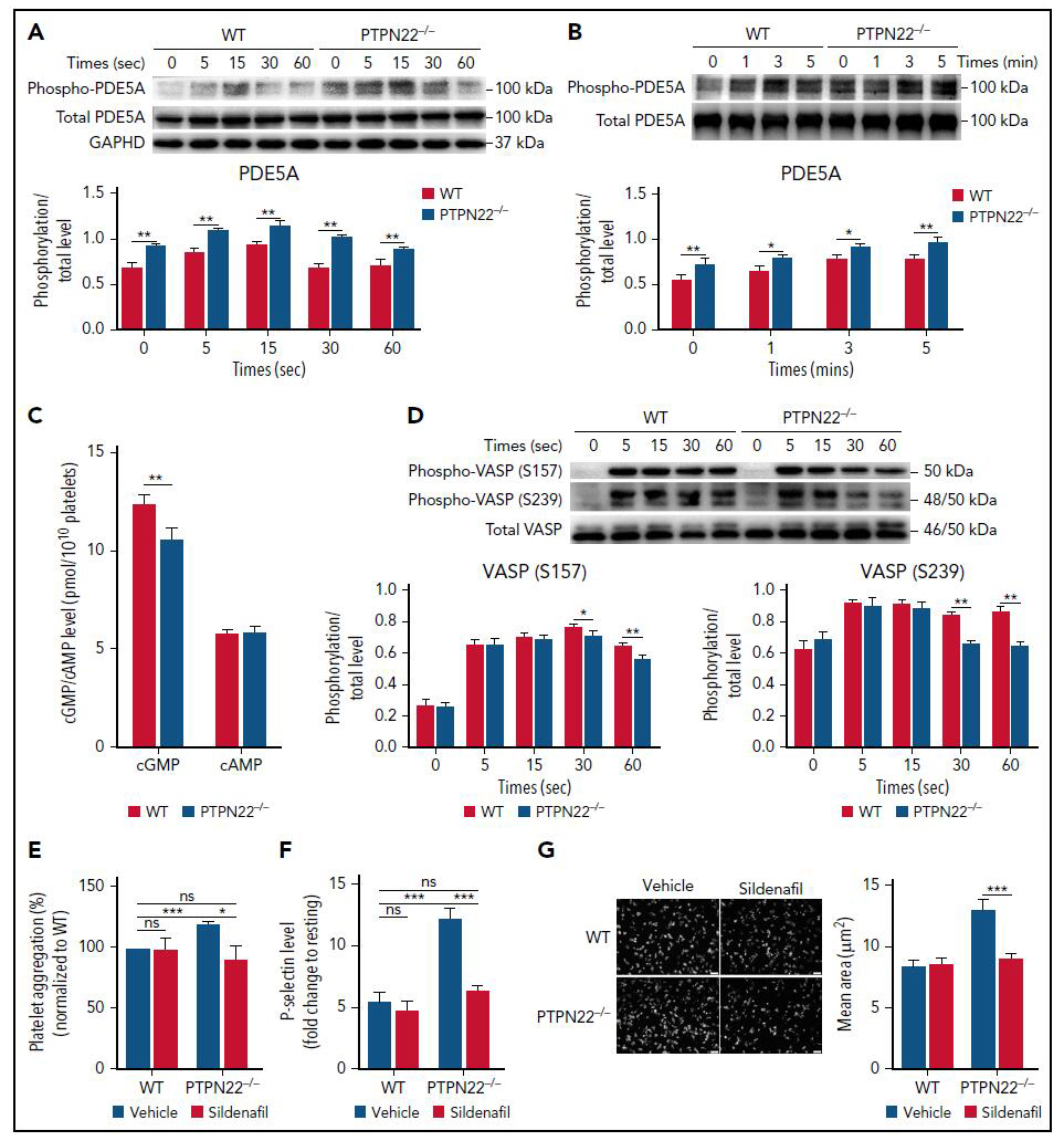
5.PTPN22敲除上调PDE5A磷酸化
为验证磷酸化蛋白组学结果,研究者检测了体外血小板经刺激后PDE5A的磷酸化,发现PTPN22敲除血小板内PDE5A磷酸化显著高于WT血小板。此外,PTPN22敲除后显著降低了负向调控血小板功能的cGMP水平和VASP的磷酸化(图5)。此外,研究者发现使用PDE5A抑制剂可逆转PTPN22敲除后引起的血小板高反应性。

图5 PTPN22敲除后引起PDE5A磷酸化水平的增加
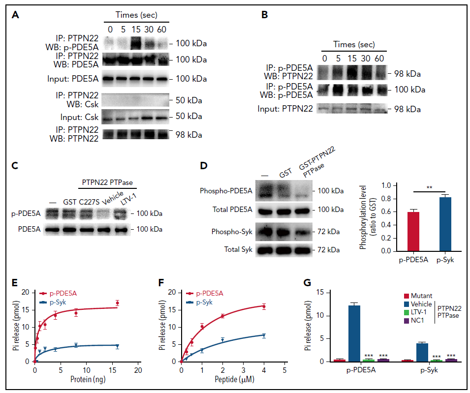
6.PTPN22与磷酸化PDE5A结合并使其去磷酸化
为进一步探索PTPN22与PDE5A的关系,研究者进行了CO-IP实验,发现血小板活化后PTPN22与磷酸化PDE5A结合(图6),通过体外表达纯化PTPN22活性片段和使用磷酸化肽段,研究团队发现PTPN22可使磷酸化的PDE5A的Ser去磷酸化,且其去磷酸化活性显著高于Tyr去磷酸化。

图6 PTPN22与磷酸化PDE5A结合并使其去磷酸化
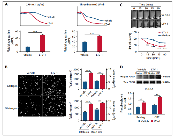
7.抑制人PTPN22可显著增强人血小板功能
为验证PTPN22是否在人血小板发挥相同作用,研究者使用了PTPN22抑制剂LTV-1,结果发现抑制人血小板PTPN22显著增强血小板聚集能力、铺展和血块收缩及上调PDE5A磷酸化(图7),与小鼠结果一致。

研究结论
在本项研究中,通过利用PTPN22基因敲除小鼠,研究者系统性分析了PTPN22在血小板功能和血栓形成中的作用及其分子机制。首次证明了PTPN22在血小板功能和动脉血栓形成中的新作用,确定了未来预防血栓或心血管疾病的新潜在靶点。
赛业小鼠模型构建
赛业生物构建了Ptpn22基因敲除小鼠与条件性基因敲除小鼠,更有活体小鼠已加入『红鼠资源库』,快至2周交付!确保您在短时间内获得更具性价比的实验用鼠,为您的研究加点速~
Ptpn22基因敲除小鼠

小鼠福利,限定发放中~
品系名称:
C57BL/6J-Ptpn22em1Cya
品系编号:
KOCMP-71198-Otud1-B6J-VA
产品编号:
S-KO-03910
应用方向:
发育生物学、免疫系统/心血管系统、水解酶
打靶方案:

Ptpn22条件性基因敲除小鼠

小鼠福利,限定发放中~
品系名称:
C57BL/6J-Ptpn22em1(flox)Cya
品系编号:
CKOCMP-19260-Ptpn22-B6J-VA
产品编号:
S-CKO-04585
应用方向:
发育生物学、免疫系统/心血管系统、水解酶
打靶方案:

赛业“红鼠资源库”可以全方位满足基础研究和新药开发的项目需求,为您提供涵盖肿瘤、心血管、神经等20多种研究领域的现货小鼠模型。强大的数据库给您更便捷的体验,研究人员能够在线查询、设计和优化基因编辑方案并比较研究数据和成果,并咨询订购。如有需要,欢迎拨打400-680-8038或扫码联系我们咨询订购~现货先发,更支持定制!

欢迎扫码进入红鼠资源库
参考文献:
1. Xu Y, Fisher GJ. Receptor type protein tyrosine phosphatases (RPTPs)— roles in signal transduction and human disease. J Cell Commun Signal. 2012;6(3):125-138.
2. Senis YA. Protein-tyrosine phosphatases: a new frontier in platelet signal transduction. J Thromb Haemost. 2013;11(10):1800-1813.
3. Faria AVS, Andrade SS, Peppelenbosch MP, Ferreira-Halder CV, Fuhler GM. The role of phospho-tyrosine signaling in platelet biology and hemostasis. Biochim Biophys Acta Mol Cell Res. 2021;1868(3):118927.
4. Wang X, Wei G, Ding Y, et al. Protein tyrosine phosphatase PTPN22 negatively modulates platelet function and thrombus formation. Blood. 2022;140(9):1038-1051.
原文检索:
Xiaofei Zhang, Tingting Cong, Lei Wei, et al. YTHDF3 modulates hematopoietic stem cells by recognizing RNA m6A modification on Ccnd1. Haematologica Early view Feb 3, 2022



