造血干细胞(hematopoietic stem cell, HSC)是血液系统的干细胞,能够向下游分化为所有血液细胞并保持自我更新的能力[1]。维护造血干细胞正常功能对于维持血液和免疫系统的稳态具有重要的作用。因此,更好地解析造血干细胞的调控机制具有重要的科学意义。
随着高通量测序以及RNA m6A转录组测序(MeRIP-Seq和miCLIP)的开发利用,RNA m6A参与调控的生物进程也逐渐成为研究热点。在血液系统中,虽然有一些研究发现RNA m6A通过其甲基转移酶Mettl3和Mettl14调控HSC的功能[2,3],但是其分子机制仍不是很清楚。

2022年2月,清华大学药学院王建伟团队在血液专业期刊《Haematologica》发表题为“THDF3 modulates hematopoietic stem cells by recognizing RNA m6A modification on Ccnd1”的研究论文。王建伟实验室2017级博士生张潇飞和2019级博士生丛婷婷为该论文的共同第一作者,王建伟研究员,浙江大学第一附属医院的姜虹博士和北京解放军总医院朱平主任为共同通讯作者。该研究报道了METTL3-RNA m6A-YTHDF3-CCND1信号通路调控造血干细胞重建功能的分子机制。
研究材料
本研究主要使用了Mettl3fl/fl小鼠、Ythdf1-/-小鼠、Ythdf3-/-小鼠(以上三种小鼠均由赛业生物提供)、Mx1-Cre小鼠、Vav-iCre小鼠、Rosa26-LSL-Cas9敲入小鼠、CD45.1小鼠以及CD45.1/2小鼠。
技术方法
研究人员使用了流式分析、流式分选、造血干细胞竞争移植、荧光素酶报告系统、短期归巢实验、RNA-seq、免疫共沉淀、蛋白质合成测定、细胞周期实验、细胞凋亡实验、蛋白质印迹以及RIP-qPCR实验技术。
技术路线
01构建Mettl3fl/fl、Ythdf1-/-、Ythdf3-/-小鼠模型
02Mettl3fl/fl、Ythdf1-/-、Ythdf3-/-小鼠血液系统表型分析
03RNA m6A通过甲基转移酶Mettl3调控HSC的功能机制分析
04RNA m6A通过甲基转移酶Mettl3调控HSC的模型建立
研究结果
1.敲除Ythdf3导致HSC的重建能力显著降低,而敲除Ythdf1不影响HSC的重建能力
首先,研究者构建了RNA m6A识别蛋白YTHDF1和YTHDF3敲除小鼠(图1A-B)(两种敲除小鼠均由赛业生物提供),分选HSC并进行造血干细胞移植实验(图1C)。结果显示,敲除Ythdf1不影响造血干细胞的重建能力(图1D),而敲除Ythdf3导致造血干细胞的重建能力显著降低(图1E)。因此,本论文进一步探究敲除Ythdf3导致造血干细胞的重建能力降低的分子机制。

图1 敲除Ythdf3导致HSC的重建能力降低
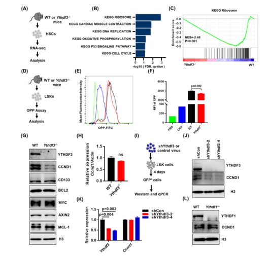
2.敲除Ythdf3导致CCND1蛋白表达降低,但不影响其mRNA的表达
本研究首先对Ythdf3-/- HSCs进行RNA转录组测序,并进行信号通路和基因表达分析(图2A)。结果显示,敲除Ythdf3导致核糖体信号通路显著下调并且核糖体信号通路相关基因表达显著下调(图2B-C)。核糖体是蛋白合成的场所,本研究进一步对造血干细胞和造血祖细胞(LSKs)蛋白合成情况进行检测(图2D)。结果显示,敲除Ythdf3导致LSKs蛋白合成显著下降(图2E-F)。综合文献分析,本研究利用Western Blot实验对调控造血干细胞功能相关基因进行蛋白表达检查,结果显示,敲除Ythdf3导致CCND1蛋白表达下降,但不影响其mRNA的表达水平(图2G-H)。为进一步验证该结果,研究者利用shRNA敲降Ythdf3,检测CCND1的蛋白水平和mRNA水平表达情况。结果显示,敲降Ythdf3导致CCND1蛋白水平表达下降,但不影响其mRNA的表达水平(图2I-K)。在敲除Ythdf1的小鼠LSK细胞中,CCND1的蛋白表达无显著差异(图2L)。这说明敲除Ythdf3导致CCND1蛋白表达降低不依赖于YTHDF1的表达。

图2 敲除Ythdf3导致CCND1蛋白表达降低
3.YTHDF3通过靶作用于Ccnd1 mRNA m6A修饰位点并且招募翻译相关蛋白PABPC1和eIF4G2促进其翻译
为探究YTHDF3调控CCND1蛋白表达的分子机制,本研究利用生物信息学对Ccnd1的mRNA进行分析,发现其5’UTR潜在RNA m6A修饰位点。因此,本研究构建了Ccnd1 mRNA报告基因载体(WT),以及其突变型报告基因载体(MUT)。然后进行实验检测,结果显示,过表达YTHDF3促进报告基因活性显著升高,并且RNA m6A修饰位点突变后报告基因活性显著降低(图3A-C)。此外,本研究利用RIP-qPCR实验,进一步证实YTHDF3与Ccnd1 mRNA直接结合(图3D)。以上结果揭示YTHDF3调控CCND1蛋白表达依赖于RNA m6A修饰。同时发现分别敲降PABPC1和eIF4G2均导致CCND1蛋白表达降低(图3E-F)。Co-IP实验表明YTHDF3与PABPC1和eIF4G2互作(图3G-H)。综合以上结果,本研究揭示YTHDF3通过靶作用于Ccnd1 mRNA m6A修饰位点并且招募翻译相关蛋白PABPC1和eIF4G2促进其翻译。那么CCND1是否调控造血干细胞的重建能力?

图3 YTHDF3与PABPC1和eIF4G2互作,并且通过靶作用于Ccnd1 mRNA m6A修饰位点促进其翻译
4.在造血干细胞中过表达Ccnd1可以挽救由于缺失Ythdf3导致重建能力降低的表型
为探究CCND1是否调控造血干细胞的重建能力,本研究筛选出两条能显著敲降CCND1蛋白表达的gRNAs,并与Cas9表达小鼠相结合,进行移植实验。实验结果显示,敲降CCND1显著降低造血干细胞的重建能力(图4A-B)。同时,研究者也在Ythdf3敲除和敲降的造血干细胞中过表达CCND1,检测其是否可以挽救由于缺失Ythdf3导致造血干细胞重建能力降低的表型。结果显示,在缺失Ythdf3造血干细胞中过表达CCND1可以完全挽救由于缺失Ythdf3导致造血干细胞重建能力降低的表型(图4C-F)。这表明YTHDF3通过调控CCND1的表达进而调控造血干细胞的重建能力。综合以上研究,研究者发现YTHDF3通过依赖识别Ccnd1 mRNA上m6A修饰位点来调控CCND1的蛋白表达,并且进一步调控造血干细胞的重建能力。那么Ccnd1 mRNA上m6A修饰位点是否由RNA m6A甲基转移酶METTL3写入的呢?

图4 过表达CCND1完全挽救由于缺失Ythdf3导致重建能力降低的表型
5.METTL3通过促进Ccnd1 RNA m6A修饰调控CCND1的翻译
为进一步探究Ccnd1 mRNA上m6A修饰位点是否由RNA m6A甲基转移酶METTL3写入的,本研究进行甲基化RNA免疫共沉淀实验,结果显示敲降METTL3显著降低m6A抗体对Ccnd1 mRNA的富集能力(图5A-B)。其结果揭示METTL3的表达促进Ccnd1 mRNA m6A修饰的发生。同时,本研究在小鼠LSK中发现,敲除Mettl3导致CCND1蛋白表达降低,但不影响其mRNA水平的表达(图5C-D)。同时,研究者利用报告基因实验和Rip-qPCR实验证实METTL3通过依赖于RNA m6A的方式调控CCND1的表达(图5E-G)。

图5 METTL3通过促进Ccnd1 RNA m6A修饰调控CCND1的翻译
6.缺失Mettl3导致HSC重建能力显著降低,并且过表达CCND1部分挽救由于缺失Mettl3导致HSC重建能力降低的表型
为进一步探究缺失Mettl3对造血干细胞重建能力的影响。本研究分别进行Mettl3敲除(由赛业生物提供)和敲降造血干细胞移植实验(图6A和6C-D)。结果显示,敲除和敲降Mettl3均导致造血干细胞的重建能力显著降低(图6B和6E)。但是,敲除Mettl3导致造血干细胞完全不能重建血液系统(图6B),而敲降Mettl3的造血干细胞重建能力显著降低,但仍具有一定重建血液系统的能力(图6E),原因可能是敲降Mettl3后,造血干细胞中还保留一定Mettl3蛋白表达。此结果揭示METTL3是维持造血干细胞干性的必须基因。那么过表达CCND1是否可以挽救由于缺失Mettl3导致造血干细胞重建能力降低的表型?在敲除Mettl3的造血干细胞中,由于造血干细胞干性的丢失,过表达CCND1并不能挽救由于敲除Mettl3导致造血干细胞重建能力降低的表型。在敲降Mettl3的造血干细胞中过表达CCND1,可以部分挽救由于敲降Mettl3导致造血干细胞重建能力降低的表型(图6F-G)。

图6 缺失Mettl3导致HSC重建能力显著降低,过表达CCND1部分挽救由于缺失Mettl3导致HSC重建能力降低的表型
研究结论
综上所述,本研究首次阐明了造血干细胞重建功能的信号通路之一为:METTL3→RNA m6A→YTHDF3→CCND1(图7),为探索RNA m6A等RNA修饰调控造血干细胞等体细胞干细胞的功能机制提供了重要参考。该研究有助于研究者更加深入了解造血干细胞的调控机制,同时也为改善造血干细胞的功能提供一种新的途径。

图7 METTL3→RNA m6A→YTHDF3→CCND1信号通路调控HSC重建功能模式图
赛业小鼠模型构建
赛业生物『红鼠资源库』可提供同类型Mettl3、Ythdf3、Ythdf1基因敲除小鼠,快至两周发货,助力科学研究。
Mettl3基因敲除小鼠

品系名称:
C57BL/6N-Mettl3em1(flox)Cya
品系编号:
CKOCMP-56335-Mettl3-B6N-VA
产品编号:
S-CKO-12035
应用方向:
❖ 发育生物学
❖ 信号转导;蛋白质代谢
❖ 细胞分化;胚胎
Ythdf3基因敲除小鼠

品系名称:
C57BL/6N-Ythdf3em1Cya
品系编号:
KOCMP-229096-Ythdf3-B6N-VA
产品编号:
S-KO-06231
应用方向:
❖ 皮肤;信号转导
❖ RNA剪接;蛋白质代谢
❖ 色素/肤色
Ythdf1基因敲除小鼠

品系名称:
C57BL/6N-Ythdf1em1Cya
品系编号:
KOCMP-228994-Ythdf1-B6N-VA
产品编号:
S-KO-06224
应用方向:
❖ 发育生物学
❖ 心血管系统;信号转导
❖ 蛋白质代谢



