近年来HIV/AIDS老年患者数量快速增长是艾滋病防治面临的主要挑战之一,这是因为老年患者治疗后相比青年患者更难重建免疫功能而易发生其他继发性疾病,免疫衰老是其中的关键影响因素。免疫衰老是免疫系统在衰老过程中的平衡机制衰退,既会导致机体清除病原体的能力减弱,也会引发一些过激的免疫反应,这是老年人对传染性疾病更加敏感的免疫病理基础。中国科学院昆明动物研究所郑永唐研究员团队在前期研究中就已经发现免疫衰老和免疫耗竭显著地影响猴免疫缺陷病毒(SIV)和新冠病毒(SARS-CoV-2)的急性感染过程,导致宿主免疫反应过度激活和抗病毒免疫反应耐受,最终加速疾病进展(Zheng HY et al., Sci Rep, 2017;Zheng HY et al., Cell Mol Immunol, 2020;Zheng HY et al., Signal Transduct Target Ther, 2021)。然而HIV作为一种典型慢病毒,其慢性感染过程与免疫衰老之间的相互作用机制仍不清楚,阐明这一科学问题将有助于为AIDS治疗策略及抗衰老研究提供科学依据。
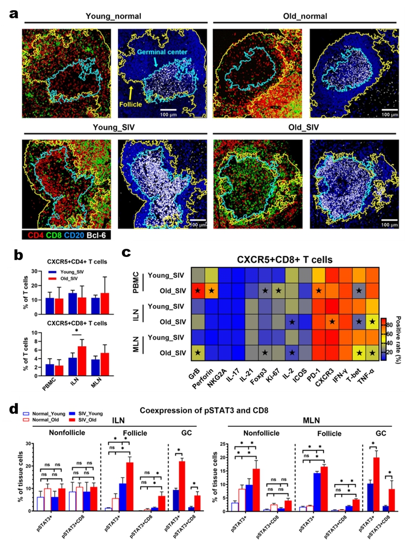
中国科学院昆明动物研究所郑永唐研究员团队在前期研究成果基础上,通过研究SIVmac239慢性感染老年中国猕猴动物模型,利用组织原位定量分析技术对淋巴结组织进行了精确的功能分析。淋巴滤泡是B细胞成熟和产生高亲和力抗体的解剖学位点,因含有大量的滤泡辅助T细胞(TFH)和具有免疫豁免特性,而成为HIV/SIV潜伏和复制的主要位点。研究发现在SIV感染2年半后,老年猕猴淋巴滤泡中的病毒远高于青年猕猴,并且出现更为明显的滤泡CD8+ T细胞浸润现象,比例能够达到后者50倍。然而无论是正常青年还是老年健康猕猴的淋巴滤泡中CD8+ T细胞都极为罕见,这是因为生理条件下免疫杀伤细胞很少表达B细胞滤泡归巢趋化因子受体CXCR5。SIV慢性感染促进了CD8+ T细胞高表达CXCR5而归巢至淋巴滤泡发挥抗病毒作用。从青年猕猴的结果来看,归巢滤泡的CXCR5+CD8+ T细胞确实能够抑制病毒复制。然而这一机制却不适用于老年猕猴,大量浸润的滤泡CD8+ T细胞并不能改善老年猕猴的病毒感染,反而具有破坏滤泡免疫微环境的潜力。
通过对这些CXCR5+CD8+T细胞进行功能分析,研究团队进一步发现老年猕猴的滤泡CD8+ T细胞高表达颗粒酶B和免疫抑制转录因子Foxp3,低表达功能分子IL-2、TNF-α和T-bet,表现为抗病毒功能减弱和杀伤功能异常。组织原位研究表明不同于SIV慢性感染青年猕猴,SIV慢性感染老年猕猴的滤泡CD8+ T细胞异常高表达颗粒酶B,但是并没有发挥应有的抗病毒作用,反而损伤滤泡的正常功能。信号通路筛选研究发现,这些滤泡CD8+ T细胞的功能异常源自于STAT3的高度活化,而SIV慢性老年猕猴淋巴结高表达IFN-α和IL-6的微环境则是促进滤泡CD8+ T细胞STAT3异常活化的罪魁祸首。该研究表明在免疫衰老和HIV/SIV慢性感染的双重调控下,本应发挥抗病毒能力的CXCR5+CD8+滤泡T细胞却发生功能转变,反而不利于病毒清除。这提示对老年HIV/AIDS患者采用自体T细胞进行免疫治疗时,需要更加注意细胞的功能变化,避免恶性转变。
该研究成果近日以“Aging induces severe SIV infection accompanied by an increase in follicular CD8+ T cells with overactive STAT3 signaling”为题在线发表于著名学术期刊Cellular & Molecular Immunology上(文章链接:https://www.nature.com/articles/s41423-022-00899-6)。中国科学院昆明动物研究所郑宏毅副研究员、王雪卉博士及博士研究生何晓妍为该论文的共同第一作者,中国科学院昆明动物研究所郑永唐研究员为通讯作者。该研究得到了国家自然科学基金等项目的支持。

图:SIV慢性感染老年中国猕猴的滤泡CD8+ T细胞大量浸润并伴随颗粒酶B高表达和STAT3高度活化。(a)四色免疫荧光展示淋巴结滤泡和生发中心内CD4和CD8细胞的分布特征,SIV慢性感染老年猕猴呈现大量CD8细胞浸润;(b)流式细胞术检测显示SIV感染老年猕猴淋巴结组织有更高的CXCR5+CD8+ T细胞比例;(c)流式细胞术检测显示SIV感染老年猕猴的CXCR5+CD8+ T细胞高表达颗粒酶B;(d)IHC-FACS组织原位分析技术显示SIV感染老年猕猴的滤泡和生发中心有更高比例的pSTAT3+CD8+细胞。



