在生物医学研究中,低背景成像是至关重要的。荧光成像不可避免地会出现光漂白和相对较高的自发荧光背景。近年来,余辉发光(afterglow luminescence)吸引了人们的注意力。余辉发光材料存储了辐照的光能,在激发光停止后仍能持续发光。古代的夜光杯、夜明珠等便是由这种材料制成。
余辉发光能够避开荧光成像的缺点,在体内无背景成像中具有广阔的应用前景,有望成为活体成像的替代方案,应用于细胞追踪、癌症成像、血管可视化等。不过,现有余辉材料存在结构惰性,响应位点不足,这使得可激活余辉探针的设计变得相当困难。同时,余辉强度的衰减也影响人们准确定量分析物。
为此,湖南大学谭蔚泓院士、张晓兵教授、宋国胜教授领导的研究团队提出一种比率余辉发光纳米平台,可用于定制各种可激活的余辉探针,并对特定分析物进行可靠的定量和分子成像。这项研究成果发表在《Nature Communications》杂志上。

研究材料和方法
在这项研究中,体外实验使用了4T1和RAW264.7巨噬细胞,体内实验则使用了Nos2−/−小鼠和野生型小鼠(这两种小鼠均购自赛业生物)。研究人员在制备出RAN1、RAN2和RAN3探针后,测定了荧光和余辉成像。在实验过程中,他们使用了流式细胞分析、免疫荧光分析、细胞凋亡分析等。
技术路线
01比率余辉发光纳米平台的设计
02三种比率余辉探针的制备,分别响应NO、ONOO−和pH
03从多方面评估比率余辉探针的性能
04利用比率余辉探针进行活体成像
05利用比率余辉探针来评估巨噬细胞极化
研究结果
1.比率余辉发光纳米平台的设计
研究人员提出了一种基于余辉的能量转移系统,称为“余辉共振能量转移”(ARET),它融合了FRET和余辉发光的优点。在ARET中,FRET的供体荧光团被余辉底物取代。在激光辐照后,余辉底物产生激发态中间体来存储能量,之后能量被转移到能量受体,在辐照停止后发出另一道余辉。因此,可通过两次发光的自校准来实现比率余辉成像,有效解决余辉衰减带来的问题。
基于这种ARET策略,作者随后设计出一种通用的比率式余辉纳米平台(RAN)。它通过自组装策略整合响应分子(NRM、ORM或PRM)、余辉底物(MEHPPV)、表面活性剂(F127)和余辉引发剂(TPP或BDP)来定制可激活的余辉探针,以实现生物目标的定量(图1)。

图1 基于ARET的比率余辉纳米平台的示意图
2.多个比率余辉纳米探针的设计
通过引入不同的响应分子作为能量受体,可轻松制备各种可激活的比率余辉纳米探针。在概念验证研究中,研究人员设计了一氧化氮(NO)响应性的纳米探针RAN1,然后系统研究了它对NO的响应。正如预期的那样,随着NO浓度的增加,RAN1在600nm处的余辉发光(AF1)减弱,而在830nm处的余辉发光(AF2)增强,表现出RAN1对NO的响应,而且余辉比(AF2/AF1)与NO浓度呈线性相关。这些结果表明,RAN1是一种出色的纳米探针,可用于NO的余辉成像,并具有高的灵敏度和特异性。
为了证明这个纳米平台的通用性,研究人员又开发出两种纳米探针RAN2和RAN3,来响应过氧亚硝基阴离子(ONOO−)和pH(图2)。分析结果表明,基于ARET的策略也适用于ONOO−或pH的灵敏检测和成像,这进一步证实了比率余辉纳米平台在开发余辉探针上的可行性和普适性。

图2 余辉探针对不同分子的响应
值得注意的是,后续的实验表明,这些比率余辉探针不仅可解决余辉强度的衰减问题,消除激光功率、辐照时间和曝光时间的干扰,而且还显著提高了体内成像的可靠性和信噪比(约1200倍)。
3.利用比率余辉成像来评估巨噬细胞极化
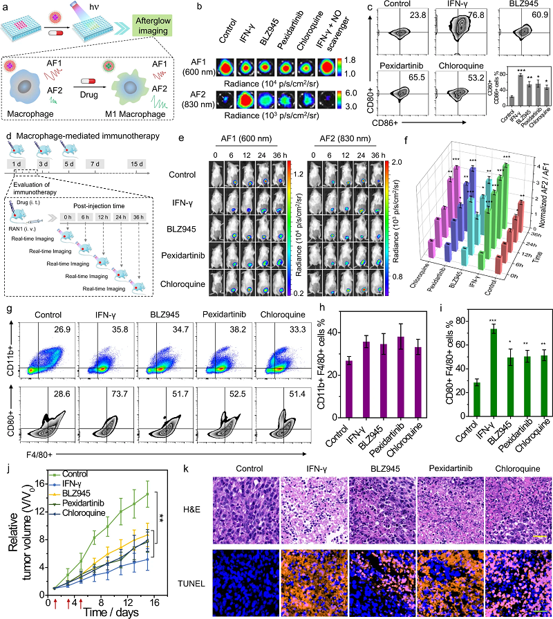
为了验证RAN1对NO成像的能力,研究人员在LPS诱导的肝损伤实验中使用Nos2−/−小鼠作为对照(该Nos2−/−小鼠购自赛业生物)。对于WT小鼠,LPS的处理可显著提高余辉强度比(AF2/AF1),表明LPS孵育的小鼠肝脏中的NO含量较高。但对于Nos2−/−小鼠,LPS的处理并没有引起AF2/AF1显著增加,这是由于Nos2基因的敲除导致NO无法产生。由此可见,RAN1能够通过比率余辉成像检测活体小鼠的内源性NO。
在此基础上,他们预计RAN1有潜力对RAW264.7巨噬细胞的极化进行成像。他们使用多种调节剂来诱导巨噬细胞极化,将肿瘤相关巨噬细胞(TAM)转化为杀伤肿瘤的M1表型,从而影响内源性NO水平。实验结果表明,使用比率余辉成像,RAN1能够实时检测巨噬细胞极化过程中的NO变化,作为评估极化程度的有效参数(图3)。这种比率信号可作为无创预测因子来实时评估巨噬细胞介导的肿瘤免疫治疗的效果。

图3 巨噬细胞介导的免疫治疗的余辉成像
研究结论
综上,研究人员受到FRET的启发,设计出一种通用的比率余辉纳米平台。基于ARET的比率探针不仅克服了余辉强度的衰减,消除了其他因素的干扰,而且表现出更高的成像可靠性,可用于分析物的定量分析。未来,这种纳米平台有望应用于巨噬细胞介导的免疫疗法的无创评估,或活体动物中免疫治疗调节剂的高通量筛选。



