随着 CRISPR 基因编辑技术的不断成熟,越来越多奋斗在前沿的科学家们开始探索它的无限应用潜力。上周,我们报道了两则相关的新闻:张锋教授协助的一项研究使用 CRISPR 技术,寻找到了一个与癌症免疫疗法相关的基因;杨璐菡博士的团队则使用该技术,让猪体内的内源性病毒序列失活,解决了异种器官移植的一大难题。

▲本项研究的负责人之一 Sidi Chen 教授(图片来源:耶鲁大学)
今日,来自耶鲁大学(Yale University)系统生物学研究所的 Sidi Chen 教授团队与瑞士的 Randall Platt 教授课题组合作,用 CRISPR 技术,成功找到了导致胶质母细胞瘤的关键基因突变。这项研究发表在了《自然》子刊《Nature Neuroscience》上。
胶质母细胞瘤是一种恶性脑肿瘤,极难治疗。据估计,在确诊后,约一半的患者只能活上 1 -1.5 年。不幸的是,我们非但没有治疗这种疾病的好方法,甚至连它背后的原因都没有摸清。目前,生物学家们知道有超过 223 条基因和这个疾病有关。但我们不知道哪几条基因,或者是哪些基因的组合会导致这些癌症。这也是 Chen 教授团队的研究重点。
在耶鲁大学,Chen 教授的研究重点在于开发新型工具,并将它们应用于下一代的癌症遗传学、基因组学、以及系统生物学。这些工具有助于解决癌症病发、进展、转移等一系列问题,并可以为潜在的治疗方案提供洞见。

▲该研究的筛选手段(图片来源:《Nature Neuroscience》)
为了寻找到会导致胶质母细胞瘤的基因突变,Chen 教授团队利用 CRISPR 基因编辑技术,开发了一种全新的筛选手段。首先,他们在数据库中找到了人类脑癌中常见的基因突变,并由此构建了一套 sgRNA 库,用于 CRISPR 编辑。随后,他们使用了腺相关病毒(AAV)技术,将这些能突变特定基因的系统引入到了小鼠脑内。之后,他们观察这些小鼠是否会出现胶质母细胞瘤的症状。由这些发病的小鼠,研究人员能反推出哪些基因突变会诱发这种致命脑瘤。
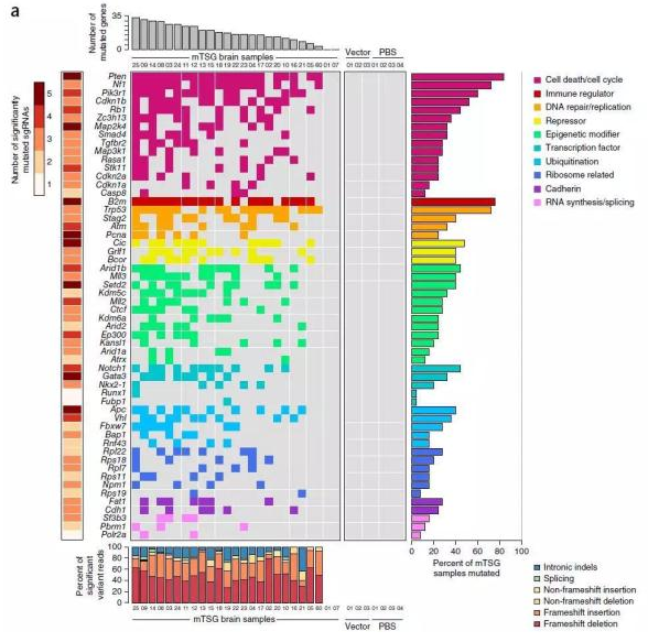
如他们所料,不少小鼠都出现了胶质母细胞瘤。对于这些大脑组织的后续测序分析,研究人员们发现一些基因突变特别常见。Pten、Nf1、B2m、Trp53 等参与到细胞周期、免疫调控、以及 DNA 修复与复制的基因,突变的频率更是要超过 70%。这些结果表明了这些基因在胶质母细胞瘤的病发中或许起到了关键作用。

▲一些基因突变在组织样本中很常见(图片来源:《Nature Neuroscience》)
由于 CRISPR 技术的高效和精准,研究人员能够一次让多条基因产生突变。这也让他们得以分析不同的基因突变组合在胶质母细胞瘤里的影响。在分析中,研究人员一共评估了超过 1500 种突变组合。其中,B2m–Nf1、Mll3–Nf1、以及 Zc3h13–Rb1 这些基因组合被认为是诱发脑瘤的主要共同驱动因素。
除了找到潜在的致癌因素外,这项研究还为治疗提供了洞见。研究人员想要知道,这些基因突变是否会影响脑瘤的治疗。因此,他们为不同的突变小鼠进行了替莫唑胺(temozolomide)化疗,观察这些小鼠的治疗成效。实验发现,带有 Zc3h13 或 Pten 突变的小鼠,对化疗的反应尤其差。这或许能为胶质母细胞瘤的治疗提供新思路——如果患者体内带有这些突变,医生就应当考虑化疗外的治疗方案。

▲胶质母细胞瘤这种顽疾,有望迎来个体化的治疗方案(图片来源:维基百科)
“我们已经对人类癌症基因组进行了测序,有数千个新基因突变和癌症联系到了一起。但是之前还很难证明哪些基因,或者哪些基因组合真正导致了癌症,”Chen 教授说:“如今,我们能利用这些信息,来决定哪些药物最有可能对单独的患者带来好的疗效。这离个体化癌症治疗又近了一步。”
我们祝贺 Chen 教授课题组的成果顺利发表,也祝愿他们的工具能帮助找到更多治疗癌症的新靶点,为患者带来更好的治疗方案。
参考资料:
[1] AAV-mediated direct in vivo CRISPR screen identifies functional suppressors in glioblastoma
[2] From thousands of suspects, Yale researchers ferret out cancer-causing genes



