
色素性视网膜炎GTP酶调节因子(RPGR)基因的突变与X连锁色素性视网膜炎(XLRP)相关,占所有色素性视网膜炎(RP)病例的10%至20%,是其最严重的形式之一。作者构建RPGR突变的小鼠模型,经过表型分析确认模型的代表性后,使用rAAV将CRISPR/Cas9修复系统递送至病变模型鼠中,发现具有良好的治疗效果。该研究发现了一种针对RPGR基因突变引起的XLRP的基因治疗方式,为该类患者带来治愈的希望。
一、研究思路
❖构建RPGR-KO小鼠模型,发现光感受细胞退化与光感受蛋白表达异常。
❖采用CRISPR/Cas9介导的基因编辑治疗方案,能有效治疗光感受细胞退化等症状。
二、RPGR-KO小鼠模型的建立
作者设计了两个靶向RPGR基因外显子8的sgRNA(图1A)。然后将体外转录的Cas9的mRNA和sgRNA注射到C57BL/6J小鼠的受精卵中构建RPGR-KO小鼠模型。并且通过Sanger测序分析,确定该模型构建成功(图1B)。
作者选择在外显子8(图1C)中具有5bp缺失(c.974_978delAAATT;p.K325Nfs*1)的小鼠进行下一项研究。在WT小鼠上分析RPGR的表达和定位,其显示出杆状免疫反应性,在连接纤毛处具有更亮的小斑点。而在RPGR-KO视网膜中未检测到RPGR染色(图1D)。因此5-bp缺失导致RPGR失活。

图1 RPGR-KO小鼠模型的构建与鉴定
三、RPGR-KO小鼠模型的病变表型
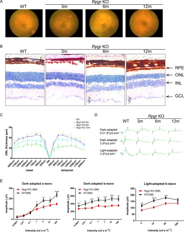
作者接着对5bp缺失小鼠模型进行了仔细的表型分析。通过对WT和RPGR-KO小鼠进行视网膜眼底成像(图2A),发现RPGR-KO小鼠在3个月大时视网膜眼底的所有象限都出现了多个均匀分布的小黄白色斑点。并且伴随感光器退化,这些斑点变得更大和汇合。到12个月大时,这些斑点变得稀疏,但色素沉积明显。
经过组织学评估WT和RPGR-KO小鼠的视网膜切片,在6个月大时,外核层(outer nuclear layer, ONL)中的感光细胞有轻微的衰老相关损失。到12个月大时,RPGR-KO小鼠的感光细胞损失变得明显(图2B)。
作者测量ONL厚度,发现WT和突变小鼠之间的ONL厚度存在显着差异(图2C)。伴随形态学变性,视网膜电图(Electroretinogram, ERG)测量的视网膜功能也表现出异常。
通过ERG发现在3个月时,RPGR-KO小鼠中暗适应的ERG与WT小鼠没有显着差异,但b波振幅降低(图2D)。而在6个月时,ERG幅度(包括a波和b波幅度)进一步降低,在12个月大时几乎没有可记录的ERG a波和b波反应(图2E)。

图2 RPGR-KO小鼠视网膜的形态变化
在6个月大的RPGR-KO小鼠中,检测到视紫红质、M-视蛋白和S-视蛋白表达显着下降,仅可见稀疏的PNA染色,这与外段完整性和蛋白质稳定性下降一致。在12个月大的RPGR-KO小鼠中,PNA和S-视蛋白染色进一步减少,仅观察到偶尔的视紫红质和M-视蛋白表达(图3)。
RPGR-KO小鼠的视网膜形态和功能显示出缓慢但渐进的年龄相关性视网膜变性。显着的退行性变化开始于6个月大,这表明该模型可以模拟人类发生的进行性视网膜退行病变。因此,这种RPGR-KO小鼠模型为基因编辑治疗研究提供了一个极好的动物模型系统。

图3 RPGR-KO小鼠的感光细胞退化
四、通过AAV-CRISPR/Cas9可有效治疗RPGR突变引起的视网膜退行性病变
通过两个单独的AAV2/8载体将靶向突变RPGR基因座的sgRNA表达盒和修复供体模板传递给6个月大的RPGR-/yCas9+/WT小鼠(图4A-D)。

图4 治疗策略
治疗后6个月,与同一只眼睛视网膜未治疗区域相比,治疗区域中观察视网膜感光细胞的层数明显增加(未治疗区域感光细胞层数:4层,且排列松散;治疗区域感光细胞层数:9层)(图5A、5B)。治疗区域的ONL明显比未治疗区厚。治疗区域中感光细胞的密度为316个核/100µm,比未治疗区域(128个核/100µm;图5C)高1.5倍。通过免疫荧光分析,发现RPGR、PNA和M-视蛋白的表达得到恢复(图5D)。

图5 治疗6个月后病变小鼠的视网膜结构得到恢复
在治疗后12个月评估了视网膜形态,RPGR和PNA染色跨越了大约四分之三的横截面(图6A、6B)。治疗区感光细胞的密度为261个核/100µm,是未治疗区域(87个核/100µm;图6C)的三倍。这些数据表明,CRISPR/Cas9介导的RPGR基因编辑疗法可以防止光感受器退化,并且这种疗法持续了很长时间。
图6 12个月后病变小鼠的视网膜结构
得到更有效的治疗效果
五、结语
该文献研究思路清晰,首先构建了具有代表性的进行性视网膜退行病变小鼠模型,然后再使用AAV将CRISPR/Cas9修复系统递送至眼部进行有效治疗。可以看出,眼科疾病治疗靶点的发现需要有效的疾病模型。现今通常采用小鼠作为构建疾病模型的对象,这是由于成本较低和构建体系成熟等因素决定的。而治疗方式的开发,则一般采用AAV递送基因片段进行治疗。现今虽然常用回补有效基因片段的策略,但针对基因SNP突变等情况的CRISPR/Cas9修复策略也再不断地被研究开发。
赛业生物眼科基因治疗解决方案
赛业生物为解决眼科基因治疗长期面临的多方面困境,积极布局眼科基因治疗平台,配套高端精细化小动物眼科仪器设备和资深的专业人才,可提供包括动物眼科基因编辑模型、眼部注射给药、取材、检测分析等一系列临床前标准化的研究服务,为您解决眼科基因治疗研究过程中的多项痛点。
衷心希望在各方努力下,更多基因治疗方法进入临床试验,帮助先天失明者早日重见曙光。欢迎拨打400-680-8038或邮件至info@cyagen.com咨询联系我们~

可详细了解赛业生物详细眼科基因治疗解决方案
赛业生物基因治疗一站式解决方案
赛业生物基因治疗一站式解决方案可为从事基因治疗的研究者提供更高效的基因功能解析与基因治疗一站式整体解决方案,包括靶点筛选与功能研究,动物模型构建和病毒载体如AAV、LV、ADV等设计与包装,以及表型分析等全流程服务。

参考文献:
Hu S, Du J, Chen N, et al. In Vivo CRISPR/Cas9-Mediated Genome Editing Mitigates Photoreceptor Degeneration in a Mouse Model of X-Linked Retinitis Pigmentosa. Invest Ophthalmol Vis Sci. 2020;61(4):31.



