根据世卫组织的最新数据,全球有超过10亿人患有肥胖症。而根据2020年的《中国居民营养与慢性病状况报告》,我国成年人超重肥胖率已超过50%。肥胖是多种疾病的重大风险因素,包括心血管疾病、糖尿病和某些癌症。
以往的研究表明,高脂饮食(HFD)引起的炎症与脂肪过多和胰岛素抵抗密切相关。而且,Toll样受体/白介素-1信号传导在高脂饮食诱导的脂肪组织功能障碍中起着重要作用。不过,TLR/IL-1R信号传导如何影响脂肪细胞的代谢,目前还不大清楚。
近日,美国克利夫兰医学中心和凯斯西储大学的研究人员发现了一条非经典的IL-1R-IRAKM-Slc25a1信号轴,这条信号轴对脂肪生成进行重编程,并于5月将该文章发表在Nature Communications杂志上,将炎症与脂肪细胞代谢紧密联系在一起,显示了一个潜在的肥胖治疗靶点。以促进饮食诱导的肥胖。

研究材料
这项研究使用了脂肪细胞特异性的IRAKM敲除(IRAKMAKO)小鼠,以及IRAKM激酶失活突变体(K205A)的敲入(IRAKM KI)小鼠(后者由赛业生物提供)。研究人员还从6-8周龄的小鼠中采集脂肪组织,并进行原代脂肪细胞培养。
技术方法
研究人员在这项研究中采用了多种技术。在研究线粒体代谢时,他们分离出线粒体并开展分级分析。他们采用免疫沉淀和蛋白质组分析来确定IRAKM的互作蛋白。在鉴定Slc25a1磷酸化时,他们采用了体外激酶分析以及LC-MS/MS分析。此外,他们还使用了Western blot、免疫组化、透射电镜等分析。
技术路线
01IRAKM缺乏可减轻高脂饮食诱导的肥胖
02IRAKM与Slc25a1相互作用,促进脂肪酸合成
03IRAKM与Slc25a1抑制产热基因的表达
04IRAKM激酶失活可减轻小鼠肥胖
研究结果
1.IRAKM缺乏可减轻高脂饮食诱导的肥胖
众所周知,TLR/IL-1R通过接头分子MyD88和IL-1R相关激酶(IRAK)家族成员传导信号,包括IRAK1、IRAK2、IRAKM和IRAK4。研究人员发现IRAKM表达在原代脂肪细胞分化过程中上调,于是想了解IRAKM在脂肪细胞中的功能。他们构建了脂肪细胞特异性的IRAKM敲除(IRAKMAKO)小鼠。
与对照小鼠相比,IRAKMAKO小鼠在高脂饮食喂养后体重增加较少,且IRAKM缺乏改善了高脂饮食喂养后的葡萄糖耐量和胰岛素抵抗。有趣的是,高脂饮食喂养的IRAKMAKO小鼠在耗氧率、二氧化碳产生和能量消耗上显著高于对照小鼠。同时,棕色脂肪组织中的脂质积累要少得多,同时产热基因表达增加,包括Pgc1a、Prdm16、Cidea和Ucp1。这些结果表明,IRAKM可能通过干扰脂肪生成和能量消耗,在高脂饮食诱导的脂肪细胞功能障碍中发挥重要作用。
2.IRAKM可促进IL-1β诱导的脂肪酸合成
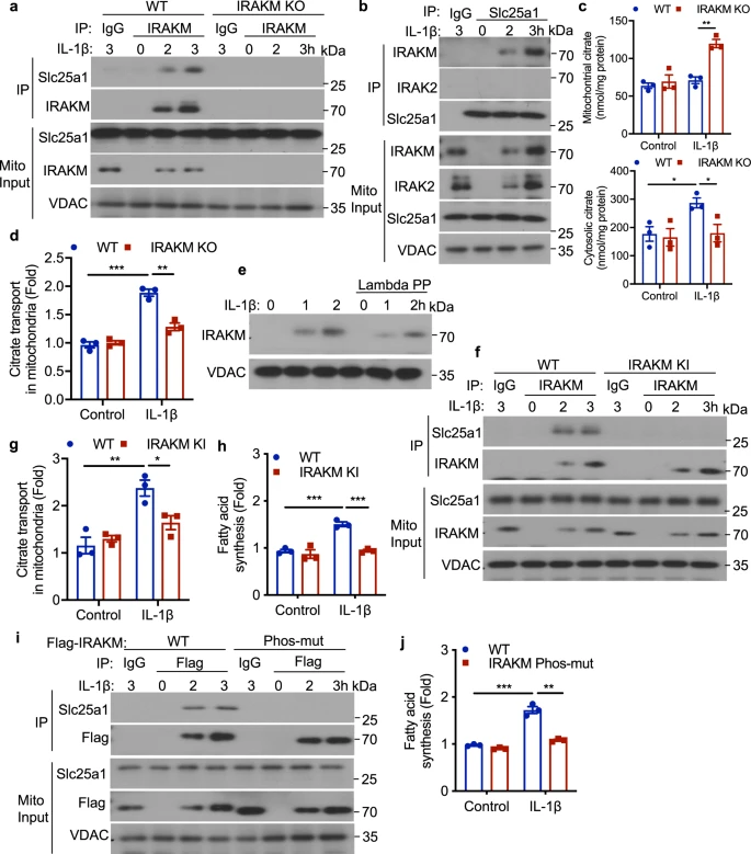
研究人员还发现,高脂饮食诱导的IRAKMAKO小鼠脂肪组织中的游离脂肪酸水平也显著降低,而且脂肪酸合成是由IL-1β诱导的。那么,IRAKM如何促进IL-1β诱导的脂肪酸合成呢?通过亚线粒体分级分析,他们发现IL-1β刺激诱导IRAKM Myddosome(MyD88/IRAK4/IRAKM)复合物形成并易位至线粒体外膜,从而促进了脂肪细胞中的脂肪酸合成。
那么,背后的具体机制如何呢?免疫共沉淀后实验显示,IL-1β刺激能够诱导IRAKM与线粒体柠檬酸转运蛋白Slc25a1相互作用(图1)。考虑到IRAKM的激酶活性,他们又证实IRAKM能够将Slc25a1磷酸化。多个实验的数据表明,IL-1β诱导线粒体IRAKM与Slc25a1相互作用并使其磷酸化,促进柠檬酸盐从线粒体转运至细胞质,并参与脂肪酸合成。

图1. IRAKM通过与Slc25a1相互作用来诱导线粒体柠檬酸盐转运
3.IRAKM如何调控产热基因的表达
由于IRAKMAKO小鼠的脂肪生成减少,而产热基因表达增加,研究人员接着探索了IRAKM如何将脂肪生成和产热抑制联系起来。他们发现,IL-1β诱导脂肪细胞中的Pgc1a乙酰化,而IRAKM缺乏的完全消除了这种乙酰化。同样,Slc25a1敲低也减弱了IL-1β诱导的Pgc1a乙酰化。这些结果表明,尽管IL-1β-IRAKM-Slc25a1信号轴通过诱导柠檬酸盐转运和脂肪酸合成来促进脂肪生成,但IRAKM-Slc25a1同时通过提高乙酰辅酶A合成和Pgc1a乙酰化来抑制产热基因的表达。
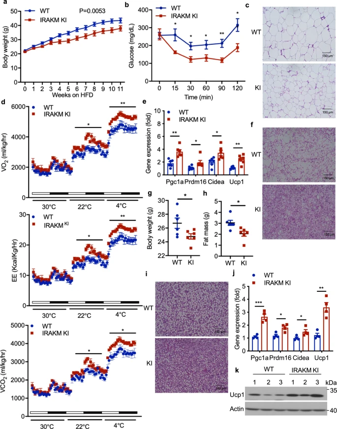
4.IRAKM激酶失活可防止小鼠肥胖
既然IRAKM激酶活性在肥胖中发挥重要作用,那么也许能为肥胖治疗策略的开发提供思路。因此,他们随后分析了IRAKM激酶活性在高脂饮食诱导的肥胖中的作用。与野生型对照小鼠相比,IRAKM激酶失活的基因敲入小鼠(IRAKM KI)(该小鼠模型由赛业生物提供)在高脂饮食下体重较轻,脂肪量也少得多(图2)。此外,IRAKM KI小鼠能量消耗增加,产热基因表达也增加。这些结果表明,IRAKM激酶活性促进了高脂饮食诱导的肥胖,而IRAKM未来有望作为治疗肥胖的药物靶点。

图2. IRAKM激酶失活KI小鼠可防止肥胖
研究结论
总的来说,这项研究表明,IL-1R-IRAKM-Slc25a1信号轴通过促进线粒体柠檬酸盐转运和脂肪酸合成对脂肪细胞的代谢进行重编程。IRAKM作为柠檬酸转运蛋白Slc25a1的独特激酶,将线粒体代谢与脂肪酸合成联系起来。这些结果表明,特异性破坏IRAKM与Slc25a1的相互作用或IRAKM抑制剂也许能够治疗肥胖相关疾病。
原文检索:
Liu, W., Zhou, H., Wang, H. et al. IL-1R-IRAKM-Slc25a1 signaling axis reprograms lipogenesis in adipocytes to promote diet-induced obesity in mice. Nat Commun 13, 2748 (2022). https://doi.org/10.1038/s41467-022-30470-w
动物模型定制服务
赛业生物致力于更好地服务客户,为您构建更好的动物模型,可提供多种个性化定制服务类型,包括TurboKnockout基因编辑小鼠、CRISPR-Pro基因敲除/敲入大小鼠、转基因大小鼠在内的多种动物模型。本试验所使用的IRAKM激酶失活的基因敲入小鼠(IRAKM KI),也均由赛业生物提供。
红鼠资源库
赛业“红鼠资源库”涵盖基因敲除小鼠、条件性敲除小鼠及海量突变位点小鼠品系,强大的数据库给您更便捷的体验,研究人员能够在线查询、设计和优化基因编辑方案并比较研究数据和成果,并咨询订购。
如有需要,欢迎拨打400-680-8038或扫码联系我们咨询订购~
欢迎扫码进入红鼠资源库



