
近日,话题#女子一天喝8杯水引发致盲眼病#冲上微博热搜,因短时间内大量饮水而确诊急性闭角型青光眼——刘女士这一遭遇使得不少人纷纷表示后怕。据医生介绍,针对拥有青光眼易发因素的人群,大量喝水才会导致闭角型青光眼;并提醒有青光眼家族史、45岁以上人群,每年定期进行眼科检查,防患于未然。
那么对于青光眼,你究竟了解多少呢?
造成不可逆伤害的隐形视力“杀手”
青光眼(glaucoma)是一组以视乳头萎缩及凹陷、视野缺损及视力下降为共同特征的疾病,病理性眼压增高、视神经供血不足是其发病的原发危险因素,视神经对压力损害的耐受性也与青光眼的发生和发展有关。在人眼的房水循环中,任何一环发生阻碍,均可导致眼压升高从而导致青光眼。青光眼是人类的三大致盲眼病之一,总人群发病率为1%,45岁以上人群为2%。临床上根据病因、房角、眼压描记等情况,将青光眼分为原发性、继发性和先天性三大类。

引自:罕见病数据中心RDDC(https://rddc.tsinghua-gd.org/details/disease?disease=xn3Mrm)
继发性青光眼是由于某些眼病或全身疾病干扰了正常的房水循环而引起的,如眼外伤所致的青光眼、新生血管性青光眼、虹膜睫状体炎继发性青光眼、糖皮质激素性青光眼等,其致病原因均较为明确。先天性青光眼是由于胚胎发育异常、房角结构先天变异所致。


急性闭角型青光眼的临床表现(引自:Health Plus;Du Toit N et al, 2013)
疾病症状与发病机制的关联
新生血管性青光眼(NVG)主要是由于各类病因,导致视网膜出现缺血缺氧情况,以及眼部出现新生血管增生、眼压过高等问题而诱发的一种青光眼疾病。该病具有不可逆特征,一旦患上该病就会使患者面临比较高的失明可能性,并且还会长期处于眼部和头部疼痛情况中【1】。
原发性闭角型青光眼(primary angle closure glaucoma, PACG)是我国青光眼的主要类型,以前房角关闭、眼压升高和青光眼性视神经病变为特征,是亚洲地区不可逆性失明的主要原因。与原发性开角型青光眼不同,狭窄的眼前段和前房角结构是PACG的基本解剖学特征,前房角逐渐变窄、闭合的过程相当复杂,涉及多种因素【2】。
原发性开角型青光眼(primary open angle glaucoma, POAG)是一种以视神经损伤和视野缺损为主要表现的不可逆致盲性眼病,本质是视网膜神经节细胞(retinal ganglion cell, RGC)损伤。机械学派认为眼压升高超过了视神经的可承受限度,改变了视神经筛板的结构,造成神经纤维的机械性损伤。进一步的研究发现,视神经轴浆运输在筛板区受阻,轴突膜不能利用线粒体产生ATP酶,轴突因代谢问题导致蛋白生成和移动减少,细胞功能受损而自发性凋亡。血管学说认为,血管痉挛导致灌注不足是POAG发病的主要原因【3】。
盘点常见的青光眼动物模型
1.自发型动物模型
自发型青光眼动物模型是动物自发产生(遗传)或者人为对其进行基因改造(转基因)得到的,对青光眼临床前体内研究具有重要价值。

代表性自发型青光眼基因小鼠模型
DBA/2J/Pax6-Norrin
DBA/2J小鼠是背景信息最丰富的小鼠模型之一,与人类青光眼有许多相似之处,作为一种年龄依赖性的遗传性高眼压青光眼模型,被广泛用于青光眼研究。其自发出现前节异常(前房加深、角膜水肿等)、虹膜萎缩、虹膜外周粘连和色素分散,导致眼压约从8月龄开始升高,具有典型的青光眼损伤特点,但不同小鼠间RGC损伤的程度有很大差异。研究报道,视网膜中过表达Norrin的转基因小鼠(Pax6-Norrin)与DBA/2J小鼠杂交,得到DBA/2J/Pax6-Norrin小鼠,1岁DBA/2J/Pax6-Norrin组小鼠的视神经轴突存活率明显高于同窝DBA/2J组。该研究为青光眼治疗提供了一个可能的新靶点。转基因青光眼动物的主要优点在于个体间眼压升高、视网膜和视神经损伤等方面的反应更加一致,个体差异小。更重要的是,转基因动物的使用有助于识别引起疾病的基因座之间的相互作用。
EAAC1-KO和GLAST-KO
除了自发型高眼压青光眼模型,自发的正常眼压青光眼(normal tension glaucoma, NTG)小鼠模型也有研究报道。谷氨酸/天冬氨酸转运体(glutamate/aspartate transporter, GLAST)和兴奋性氨基酸载体1(excitatory amino acid carrier 1, EAAC1)的缺失,可导致RGC自发死亡和视神经退行性变,不伴随眼压升高,病理过程与NTG类似。
Harada等总结了目前已经建立的多种青光眼动物模型,包括GLAST敲除小鼠、EAAC1敲除小鼠、视神经蛋白E50K敲入小鼠、DBA/2J小鼠和实验性诱导模型,并分析了各自的优点和局限性。其中GLAST敲除小鼠、EAAC1敲除小鼠和视神经蛋白E50K敲入小鼠虽然发生了RGC变性,但眼压表现正常,这些小鼠的视网膜变性始于3~5周龄,具有比人类青光眼预期更早更快的时间进程。高眼压模型的研究结果对NTG也是有用的,综合考虑NTG模型和高眼压模型治疗的结果,可能会促进针对非眼压因素的新治疗方法的开发。

引自:罕见病数据中心RDDC(https://rddc.tsinghua-gd.org/details/disease?disease=xn3Mrm)
2.诱导型动物模型
除自发型基因造模外,青光眼研究中还会使用诱导模型,具体诱导方式根据诱因不同可以大致分为六种,包括:前房注射特定物质;类固醇诱导;激光光凝房水流出通道;上巩膜静脉注射高渗生理盐水;激光、烧灼或结扎上巩膜静脉;环角巩膜缘缝合等【4】。
基因治疗:有望破局的青光眼诊疗新策略
近年来,一系列眼部疾病的潜在遗传因素已被鉴定出来,相关动物模型的开发也让临床前研究取得重大突破,越来越多的基因疗法逐渐应用于青光眼的靶向治疗。
青光眼基因治疗案例解析:Gene Therapy for Glaucoma by Ciliary Body Aquaporin 1 Disruption Using CRISPR-Cas9
(1)设计实验思路:敲除睫状体中Aqp1基因来降低眼压
(2)靶向睫状上皮AAV血清型选择与验证
(3)病毒包装
(4)体外敲除能力的验证
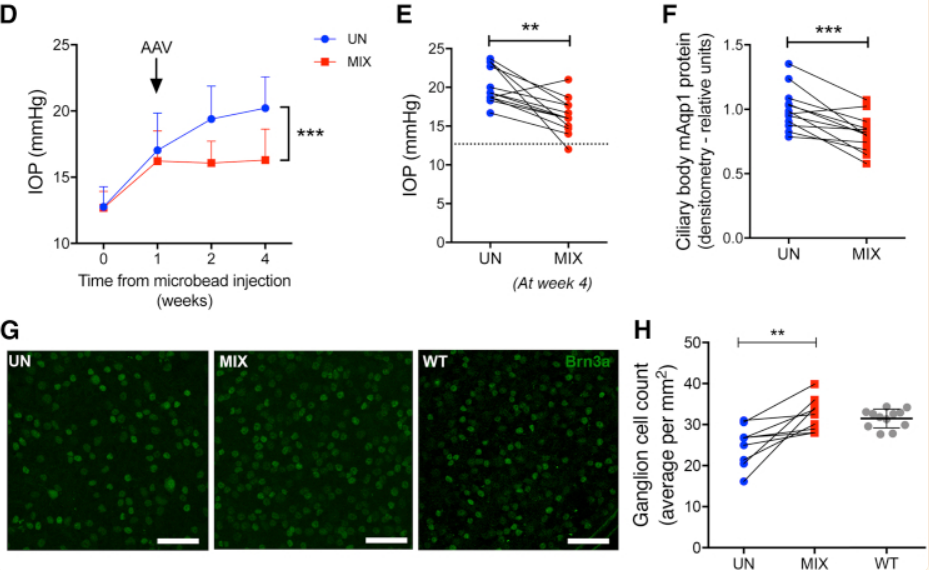
(5)病毒注射和体内药效验证(眼压测量,神经节细胞计数,结构扫描,冰冻切片等)
使用AAV递送CRISPR-Cas9来在破坏睫状体中水通道蛋白1(Aqp1)。水通道蛋白是一个在人体中广泛表达的水转运跨膜蛋白家族,缺乏Aqp1的转基因小鼠已被证明具有
较低的眼压,这是由于流入减少和房水形成减少而导致的。

验证AAVShH10血清型在玻璃体内注射后有效地转导睫状体上皮
验证AAVShH10搭载的CRISPR-Cas9能在体外有效的敲除mAqp1基因
体内实验验证了AAV注射之后可以降低正常小鼠眼压且不改变睫状体形态

在诱导造模的青光眼小鼠体内可以产生同样的降眼压效果且保护神经细胞不丢失
与此同时,赛业生物为解决眼科基因治疗长期面临的多方面困境,积极布局眼科基因治疗平台,配套高端精细化小动物眼科仪器设备和资深的专业人才,致力于为客户提供临床前标准化的眼科基因治疗研究整体服务。衷心希望在各方努力下,更多基因治疗方法进入临床试验,帮助先天失明者早日重见曙光。欢迎拨打400-680-8038、邮件至info@cyagen.com或在线咨询联系我们。
马万秋.新生血管性青光眼的治疗进展[J].中国城乡企业卫生,2022,37(03):30-32.DOI:10.16286/j.1003-5052.2022.03.011.
柴永琦,关立南,高维奇.原发性闭角型青光眼前房角影像学研究进展[J].医学综述,2021,27(16):3268-3273.
唐静,邓应平,王琼,陈晓明.原发性开角型青光眼发病机制的研究进展[J].眼科新进展,2020,40(06):587-592.DOI:10.13389/j.cnki.rao.2020.0135.
宋硕,孟永,李华.青光眼动物模型在青光眼研究中的应用[J].南京医科大学学报(自然科学版),2021,41(12):1850-1855.
WuJ,BellOH,CoplandDA,etal.GeneTherapyforGlaucomabyCiliaryBodyAquaporin1DisruptionUsingCRISPR-Cas9.MolTher.2020;28(3):820-829.




