2021年6月,南方医科大学南方医院器官衰竭防治国家重点实验室刘友华及周丽丽团队在Kidney International发表了题为“Identification of matrix metalloproteinase-10 as a key mediator of podocyte injury and proteinuria”的研究论文,南方医科大学南方医院肾内科刘友华教授和周丽丽教授为该论文的共同通信作者。南方医科大学南方医院肾内科博士研究生左洋洋、王聪、孙小丽、胡成效为该论文的共同第一作者。该研究以阿霉素模型这一公认的足细胞损伤模型为基础,探索了MMP10在足细胞损伤中的作用及独特的作用机制。

基质金属蛋白酶(metalloproteinases, MMPs)在炎症反应调控、肿瘤以及组织器官重构等多种生理过程中发挥重要作用。近些年来有大量的研究发现MMPs家族通过多种途径在肾脏损伤中发挥了重要作用,但这些研究多集中于MMP2,MMP7和MMP9等,而关于MMP10在肾脏病中的作用目前研究甚少,仅有少量研究表明MMP10在足细胞损伤时表达量显著升高,而敲除MMP10可以延缓糖尿病导致的肾病的进展。然而,关于MMP10在肾脏病中的主要作用及其具体的机制尚未见报导。
研究材料
在本实验中,研究人员收集了健康人及慢性肾脏患者的血清及肾活检标本作为体内实验的材料,还构建了MMP10足细胞特异性过表达小鼠及外源性MMP10敲低小鼠的阿霉素诱导模型(其中MMP10-KI由赛业生物提供)。体外实验则通过体外培养的条件性永生足细胞开展。
技术方法
该研究使用了小鼠及大鼠肾小球提取、大鼠肾小球离体培养、RNAseq、QPCR、Western blot、免疫荧光染色、免疫组化染色、ELISA、明胶酶法等技术方法。
技术路线

研究结果
1.MMP10在CKD足细胞中表达增加
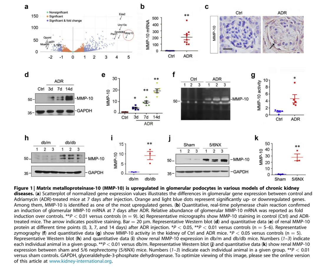
该研究通过RNAseq发现MMP10在阿霉素(Adriamycin ADR)1周的小鼠肾小球中上调倍数最高,随后使用QPCR、免疫组化染色、Western blot及明胶酶法验证了MMP10在各种慢性肾脏病动物模型的肾小球足细胞上表达增加。

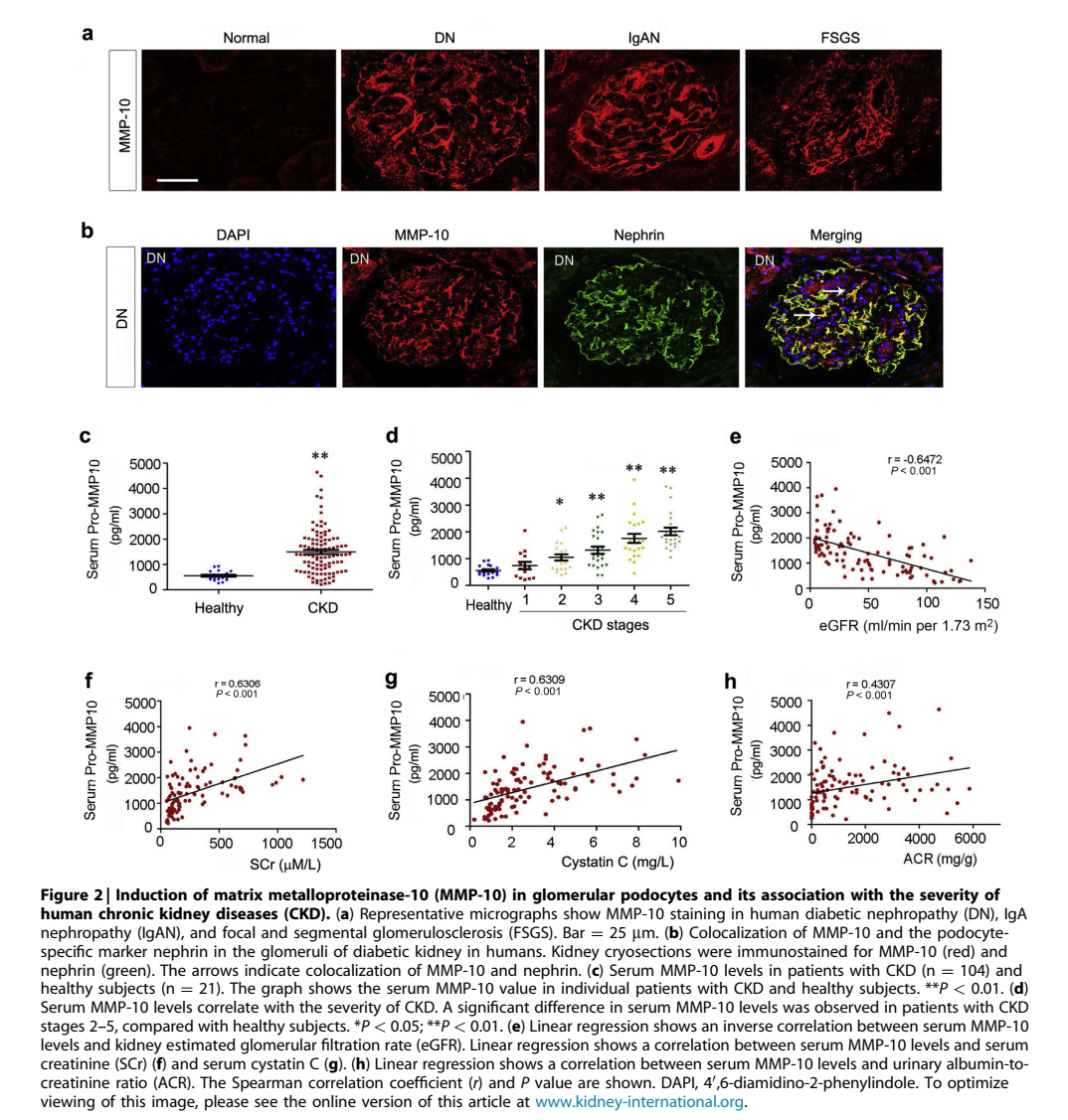
研究人员进一步通过免疫荧光染色及ELISA对慢性肾脏病患者的肾进行活检及血清标本检测,实验结果表明,MMP10在慢性肾小球疾病患者的肾小球足细胞及血清中表达增加,并且MMP10的水平与肾功能密切相关。

2.MMP10加重ADR模型足细胞损伤及肾小球硬化
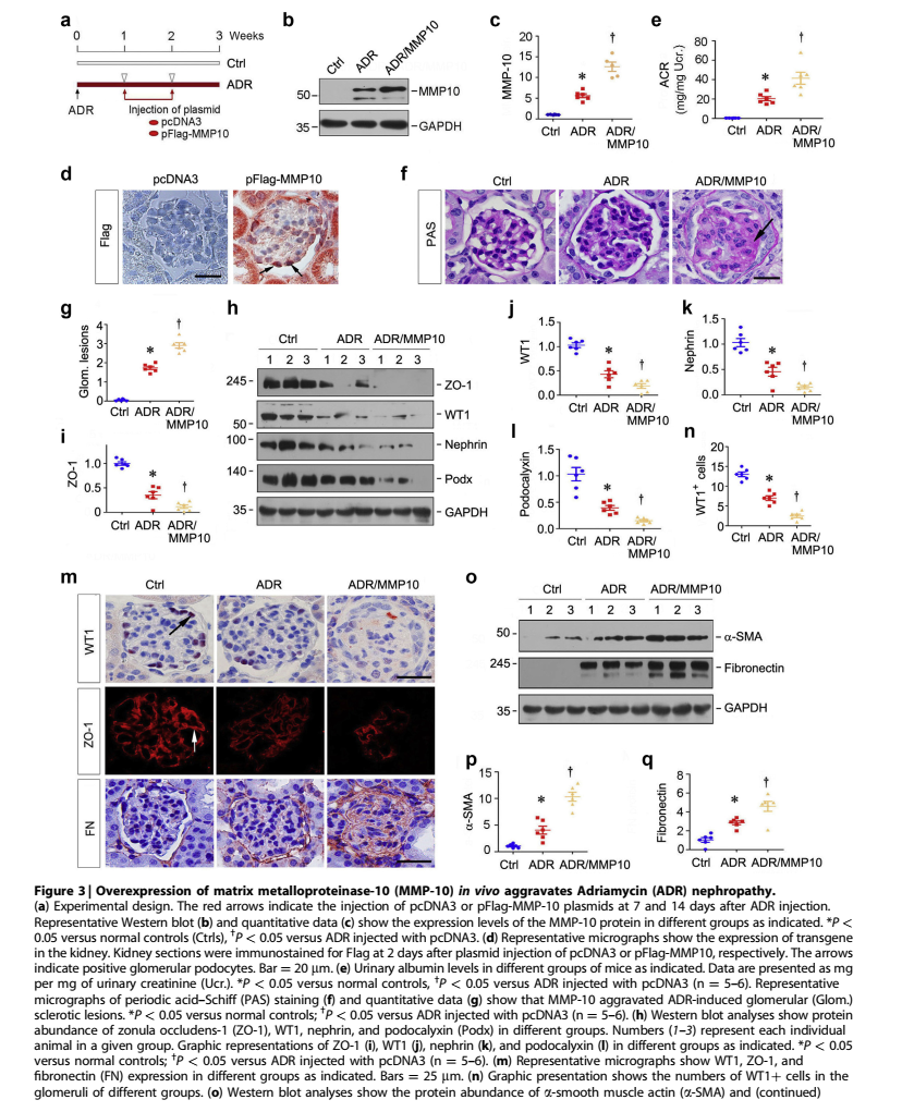
足细胞上表达增加的MMP10在疾病中发挥怎样的作用呢?研究人员将过表达MMP10的质粒注射到小鼠肾脏中,实验结果显示,外源性过表达MMP10会加重ADR所致的足细胞损伤及肾小球硬化。

之后,(MMP10-KI,由赛业生物提供)进一步验证分析。结果同样表明,MMP10会加重ADR对足细胞的损伤,加剧肾小球硬化。

另一个方面,当研究人员将MMP10干扰质粒注射到小鼠肾脏中,发现敲低MMP10会减轻ADR模型足细胞损伤,改善肾小球硬化。

3.MMP10直接酶切ZO-1导致足细胞损伤
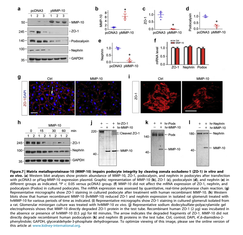
为了深入探讨MMP10在足细胞损伤中的具体作用机制,该研究使用外源性的MMP10重组蛋白与体外培养的足细胞及离体培养的大鼠肾小球共孵育,qPCR及Western blot实验结果显示,MMP10重组蛋白能减少足细胞特异性标志蛋白ZO-1的表达,导致足细胞损伤。更进一步,研究人员将MMP10重组蛋白与ZO-1重组蛋白共孵育,蛋白印迹电泳发现MMP10能直接剪切ZO-1蛋白。以上结果证明,MMP10可以通过直接剪切足细胞ZO-1蛋白导致足细胞损伤。

总结
该研究提示MMP10可以通过直接酶切足细胞蛋白ZO-1导致足细胞损伤,加速肾小球硬化进展。因此,抑制MMP10的表达可减轻蛋白尿,缓解肾小球硬化,因此MMP10可能成为治疗CKD的一种新靶点。

赛业“红鼠资源库”涵盖基因敲除小鼠、条件性敲除小鼠及海量突变位点小鼠品系,强大的数据库给您更便捷的体验,研究人员能够在线查询、设计和优化基因编辑方案并比较研究数据和成果,并咨询订购。
“红鼠资源库”可以为您提供包括MMP2、MMP7、MMP9、MMP10等系列的完全性敲除小鼠和条件性敲除小鼠模型。
参考文献:
Zuo, Y., et al., Identification of matrix metalloproteinase-10 as a key mediator of podocyte injury and proteinuria. Kidney Int, 2021. 100(4): p. 837-849.
本文摘自:https://www.cyagen.com/cn/zh-cn/community/newsletters/issue-788.html



