2022年3月,南方医科大学周丽丽教授团队在外泌体领域顶刊Journal of Extracellular Vesicles(IF=25.841)上发表了题为β-catenin-controlled tubular cell-derived exosomes play a key role in fibroblast activation via the OPN-CD44 axis的最新成果。该研究发现外泌体介导的OPN-CD44信号轴的激活受β-catenin信号控制,并在肾纤维化过程中起关键作用。

⭐ 研究背景
肾脏纤维化是各种慢性肾脏病进展至终末期肾脏病的共同病理特征,肾小管上皮细胞和成纤维细胞是肾纤维化的主要参与者。最近的研究发现它们之间的信息传递可能由功能性蛋白和基因载体—外泌体介导[1],但其详细机制尚不明确。外泌体是一种脂质双层囊泡,通过分泌和内吞作用,携带各种生物分子,并运输到血液、尿液甚至母乳中。
骨桥蛋白(OPN)是一种细胞外基质糖磷蛋白,通过与其受体CD44和整合素β3结合,介导细胞粘附、增殖、侵袭和凋亡,并在组织纤维化过程中发挥作用[2,3]。在疾病状态下,全长OPN通常被切割成一个N端片段(~50 kDa)和两个C端片段(~18 kDa和~16 kDa)。N-OPN(N端片段)可能是引发一系列病理变化的主要OPN的活性形式。然而N-OPN在肾损伤中的作用尚未见报道。
⭐ 技术路线

⭐ 研究结果
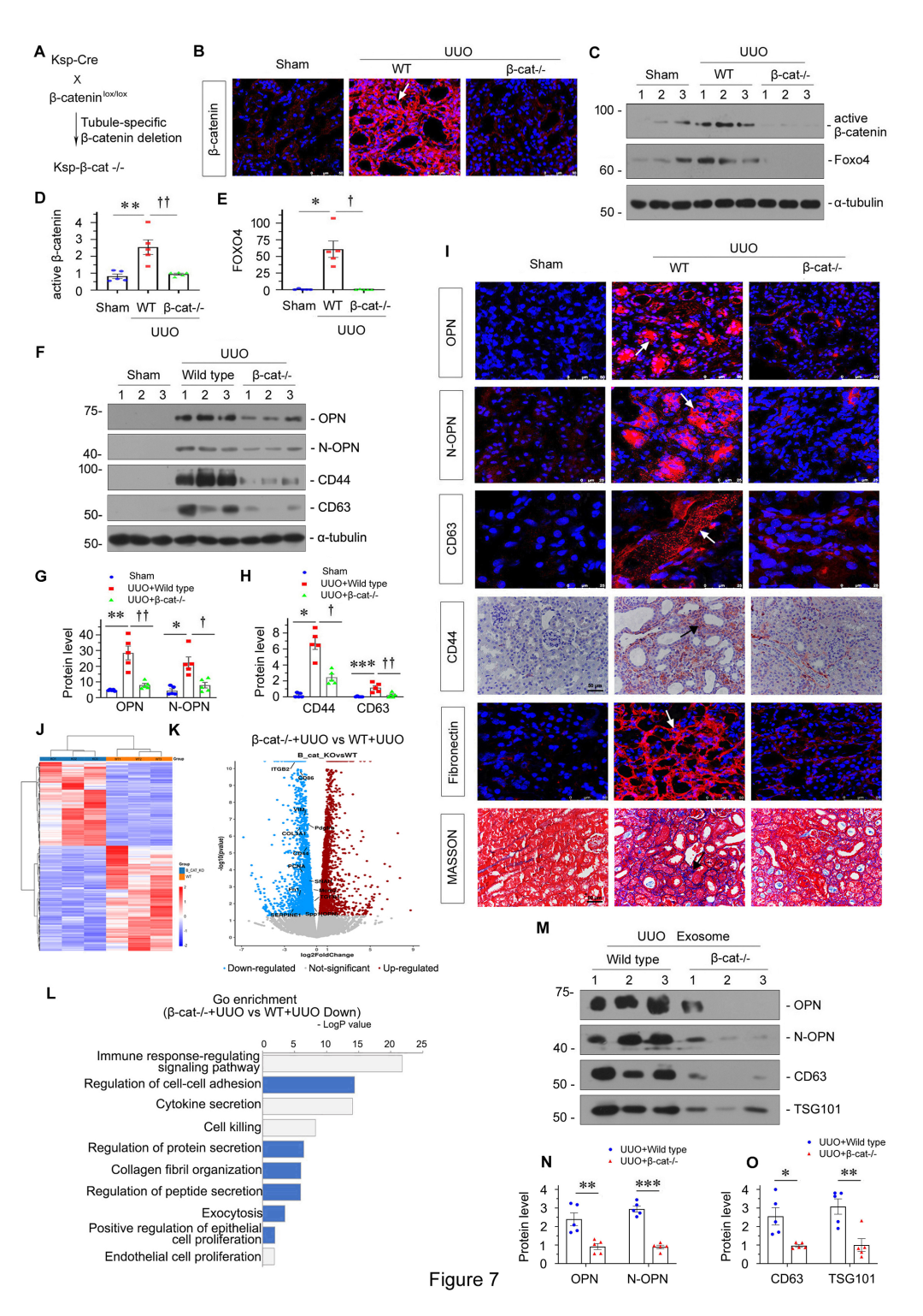
为探究β-catenin在肾纤维化中是否调控外泌体OPN/CD44信号轴,研究人员使用Cre-LoxP系统构建肾小管特异性β-catenin基因敲除小鼠(本实验所用肾小管特异性β-catenin基因敲除小鼠模型由赛业生物提供)。我们构建肾纤维化UUO模型,并运用WB,免疫荧光,免疫组化,转录组测序,提取外泌体等多种方法证实敲除β-catenin后可减轻肾纤维化,β-catenin是外泌体OPN/CD44信号轴强有力的主控器。

图1 通过敲除β-catenin阻断外泌体OPN/CD44信号轴传导来减轻肾纤维化[5]
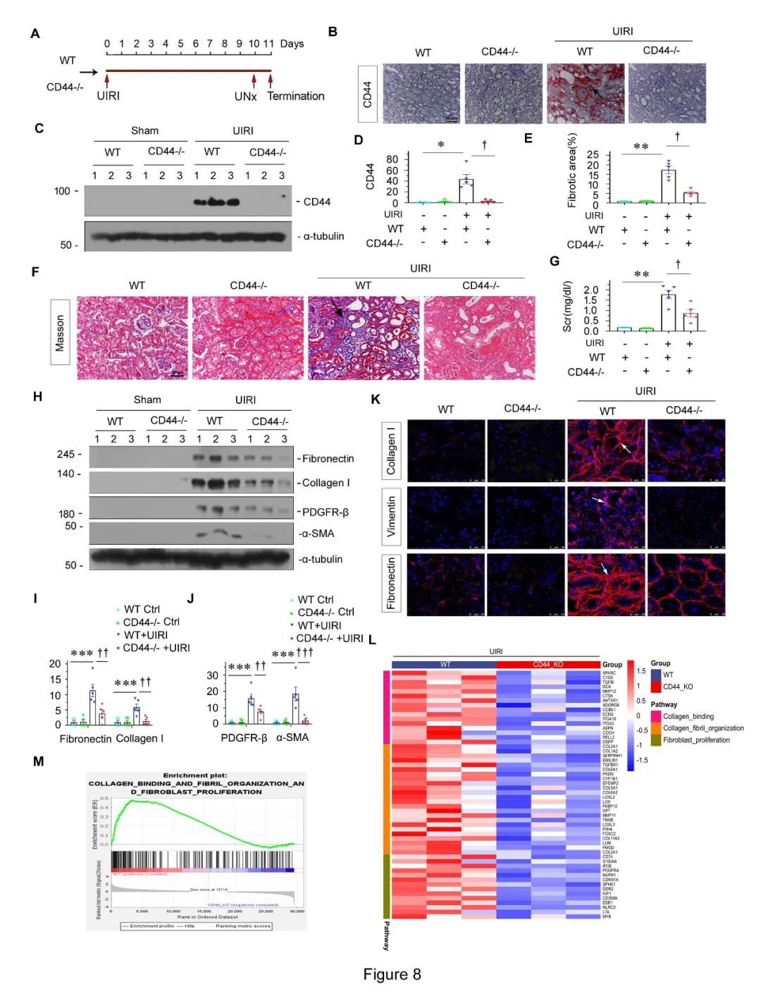
此外,为探究OPN的受体CD44在肾纤维化中的作用,研究人员构建了CD44全敲小鼠(CD44-/-)(本实验所用CD44基因敲除小鼠模型由赛业生物提供)。我们建立UIRI模型(一种CKD模型),免疫组化和Western blot实验均证实CD44的成功敲除。为明确CD44在肾纤维化中的作用,我们使用生化分析仪测定肾功能,并运用免疫荧光、MASSON染色、Western blot和转录组测序等实验证实在UIRI模型中敲除CD44可减轻肾纤维化。

图2 敲除CD44减轻肾脏纤维化 [5]
研究团队在先前的研究当中发现肾小管衍生的外泌体可通过其内的Shh信号诱导成纤维细胞活化并导致肾纤维化[4]。本研究中继续探究了肾小管来源的外泌体在肾纤维化中的作用,结果发现肾小管细胞衍生的外泌体OPN通过CD44信号传导在促进肾纤维化中起核心作用。

图3 肾小管分泌的外泌体OPN在促进肾纤维化中起核心作用[5]
⭐ 总结
该研究结合肾小管特异性β-catenin基因敲除小鼠和CD44基因敲除小鼠,首次揭示了β-catenin在肾纤维化中外泌体OPN的调控机制。β-catenin是肾小管细胞和成纤维细胞信息交流的主控器,它促进受损肾小管细胞中的外泌体分泌和OPN表达。OPN被包裹在肾管状细胞衍生的外泌体中,然后转移到间质成纤维细胞并通过与其受体CD44结合诱导肌成纤维细胞活化,尿液中的N-OPN可作为CKD进展和肾纤维化的指示标志物。

图4 外泌体OPN/CD44轴调节肾纤维化的潜在机制示意图[5]
⭐ 参考文献:
1. Guan, H.,et al. 2020. Injured tubular epithelial cells activate fibroblasts to promote kidney fibrosis through miR-150-containing exosomes. Experimental Cell Research.
2. Bai, G., et al. 2020. Stimulation of THP-1 Macrophages with LPS Increased the Production of Osteopontin-Encapsulating Exosome. Int J Mol Sci.
3. Kaleta, B. 2019. The role of osteopontin in kidney diseases. Inflamm Res.
4. Liu X, et al. 2020. Tubule-derived exosomes play a central role in fibroblast activation and kidney fibrosis. Kidney Int.
5. Shuangqin Chen,et al. 2022. β-catenin-controlled tubular cell-derived exosomes play a key role in fibroblast activation via the OPN-CD44 axis. Journal of Extracellular Vesicles.



