中国人口老龄化程度自2000年以来持续加剧,推进健康老龄化战略关乎国家经济发展和民生福祉。国务院2019年发布的《健康中国行动(2019-2030年)》,提出要从以治病为中心(治已病)向以健康为中心(治未病)转变。长寿老人,寿命长且无重大老年疾病,正是人类健康老化的典范。因此,以健康长寿人群为研究对象,解析其健康老化分子机制,相关研究成果有较大潜力应用于老年健康干预,为我国实现“健康老龄化”提供新的路径和策略。
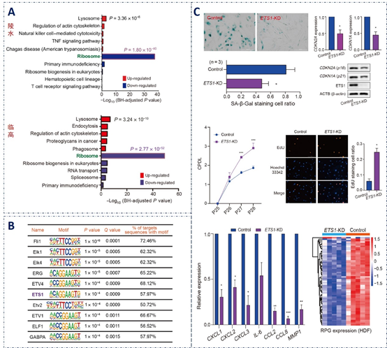
健康长寿/老化是内在遗传因素和外在环境因素等共同作用的结果。鉴于早期研究表明,长寿遗传力较低(约25%),长寿人群在基因组DNA层面携带长寿相关基因变异数量较少,提示长寿人群在基因表达调控层面可能潜藏有更多的健康保护因子。鉴于此,中国科学院昆明动物研究所孔庆鹏研究员团队,联合中南大学湘雅医院李吉教授团队及海南医学院蔡望伟教授团队,新获得并分析海南省陵水县和临高县长寿人群271例(185例长寿老人,86例老年对照)外周血白细胞转录组数据(RNA-seq)。信息学分析发现,长寿老人自噬-溶酶体通路基因显著高表达,这与团队早期基于海南省澄迈、万宁地区长寿人群的研究结果一致(Genome Research, 2018)。有趣的是,研究人员于两批长寿人群中均发现一新的且极其显著的信号,即核糖体通路基因显著低表达(陵水:P=1.80e-40;临高:P=2.77e-52);进一步分析发现,长寿老人核糖体编码基因低表达的转录调控因子很可能是ETS Proto-Oncogene 1(ETS1)。进而,研究人员利用人真皮成纤维细胞(HDF)和IMR-90等复制衰老细胞模型进行功能验证,发现敲降ETS1可降低核糖体编码基因表达,并延缓细胞衰老。因此,该研究表明,降低核糖体参与的蛋白质翻译功能对延缓衰老/健康老化具有重要作用,转录调控因子ETS1参与该过程调控。
核糖体是细胞内的蛋白质翻译工厂和能量消耗工厂。核糖体功能降低已被证实可延长低等动物寿命,如线虫、小鼠等;该工作首次揭示ETS1调控的核糖体功能降低是人类健康老化的另一重要机制,补充了核糖体功能与寿命延长的证据链条,即核糖体功能降低可能是从低等(线虫、小鼠)到高等动物(人)均存在的寿命延长机制。同时,长寿老人核糖体功能下降可能是机体应对老年时期由于线粒体损伤导致能量供应不足的重要方式,其可能通过能量的重新分配,实现健康长寿(老化),这也为衰老的超功能理论(“hyperfunction theory of aging”)提供了新证据。
该研究成果以“ETS1 acts as a regulator of human healthy aging via decreasing ribosomal activity”为题,近日发表在国际知名期刊《Science Advances》。中国科学院昆明动物研究所肖富辉副研究员、余琴博士和中南大学湘雅医院邓智利副研究员为共同第一作者,中国科学院昆明动物研究所孔庆鹏研究员、中南大学湘雅医院李吉教授和海南医学院蔡望伟教授为共同通讯作者。该项工作还得到昆明动物所周巨民研究员及何永捍研究员等团队的大力支持,并获得科技部、国家自然科学基金委、中国科学院、云南省科技厅、昆明市等基金项目的资助。

图:长寿人群转录组数据分析,辅之以细胞水平功能验证,揭示ETS1调控的核糖体功能降低是人类健康老化的新型机制



