调节性T(Treg)细胞在维持免疫稳态方面起着至关重要的作用,能够控制免疫系统的过度激活和异常激活。在肿瘤微环境(TME)中,Treg细胞抑制效应T细胞(包括CD8+ T细胞),而后者正是杀死癌细胞的主力军。因此,肿瘤微环境中CD8+ T细胞与Treg细胞之间的平衡对于各种癌症的预后很重要。
免疫检查点阻断疗法为癌症患者带来了新希望,但超过一半的患者在接受该疗法后不产生应答,因此有必要定义生物标志物来选择应答者,并开发更有效的癌症免疫疗法。最近的研究发现,效应T细胞与效应Treg细胞(eTreg,活化的Treg细胞)之间的PD-1表达平衡有望作为PD-1阻断疗法的预测性标志物。
鉴于效应T细胞和Treg细胞有着不同的代谢特征,2022年1月,日本国立癌症中心的研究人员在 Cancer Cell 上发表了题为“Lactic acid promotes PD-1 expression in regulatory T cells in highly glycolytic tumor microenvironments”的文章,从代谢角度来讨论TME中表达PD-1的效应T细胞与Treg细胞之间的平衡是如何形成的。他们认为,乳酸可作为Treg细胞的代谢检查点,并控制TME中的免疫应答。

⭐ 材料与方法
在这项研究中,研究人员采集了晚期胃癌、非小细胞肺癌和恶性黑色素瘤患者的肿瘤样本和肿瘤浸润淋巴细胞(TIL)。体外实验在小鼠和人类的一些细胞系上开展,包括小鼠结肠癌细胞系和人T细胞白血病细胞系Jurkat E6.1等。同时,他们还在动物模型上开展体内研究,Slc16a1基因完全性敲除和条件性敲除小鼠均由赛业生物提供。
他们主要采用了RNA测序(RNA-seq)和全外显子组测序及突变分析,并对ChIP-seq数据进行了处理和分析。同时,他们还开展了细胞凋亡和增殖分析,以及免疫组化(IHC)分析。LC-MS、Western blotting和RT-PCR等分析也有开展。
⭐ 研究结果
✔ 乳酸增强eTreg细胞的PD-1表达
首先,研究团队研究了哪些因素会影响TME中Treg细胞的PD-1表达。肿瘤主要利用葡萄糖来促进糖酵解以维持生存。低葡萄糖和高乳酸的环境并不适合效应T细胞,但Treg细胞却大量浸润并表现出免疫抑制功能。通过对胃癌和非小细胞肺癌样本的分析,他们发现,eTreg细胞的PD-1表达在高度糖酵解的肿瘤中上调,而肿瘤浸润CD8+ T细胞与Treg细胞的比例以及CD8+ T细胞的PD-1表达显著下调。
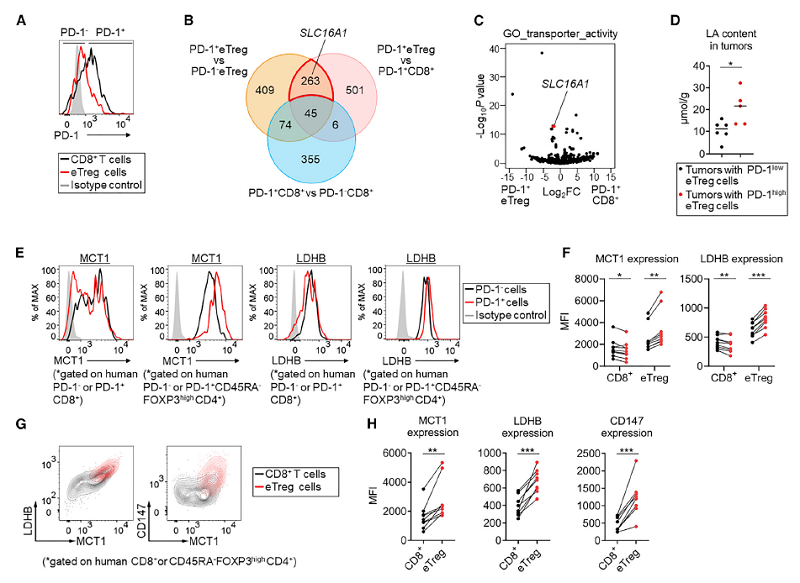
接着,他们探索了eTreg细胞的PD-1表达比CD8+ T细胞更高的机制。考虑到乳酸是肿瘤糖酵解的最终产物,而编码乳酸转运蛋白MCT1的Slc16a1基因在PD-1+ eTreg细胞中高表达(图1),他们将注意力放在MCT1上。在分析ChIP-seq数据后,他们发现FOXP3能够促进eTreg细胞中MCT1及其互作蛋白CD147的表达。
那么,乳酸与eTreg细胞的PD-1表达有何关联?他们发现,eTreg细胞的PD-1表达随着乳酸浓度的增加而显著升高,但CD8+ T细胞的PD-1表达则呈现相反趋势。同时,乳酸能够促进eTreg细胞的增殖并抑制其凋亡。这些结果表明,在低葡萄糖和高乳酸环境下,eTreg细胞通过MCT1来吸收乳酸,从而上调PD-1的表达。

图1. 乳酸通过MCT1诱导eTreg细胞表达PD-1
✔ PD-1阻断增强eTreg细胞免疫抑制活性
后续的分析表明,PD-1阻断能够增强eTreg细胞在这种环境下的活性,从而对CD8+ T细胞的效应功能产生更强的抑制作用。这也意味着,高乳酸诱导的PD-1high eTreg细胞与PD-1阻断治疗失败之间存在直接关联。再结合动物模型的分析,他们发现MYC表达通过控制糖酵解活性和创造高乳酸的肿瘤微环境来调节T细胞群的PD-1表达平衡。
✔ 乳酸增强eTreg细胞的PD-1表达
研究人员之后开展体内实验,发现肝内肿瘤的确会增强糖酵解,并促进肿瘤微环境中Treg细胞的PD-1表达,且CD8+ T细胞的数量和PD-1表达显著降低。PD-1抗体疗法对肝内肿瘤没有表现出抗肿瘤作用,而是激活肿瘤内的Treg细胞。总之,肿瘤微环境中的大量乳酸诱导Treg细胞表达PD-1,导致对PD-1抗体疗法产生抗性。抑制Treg细胞的乳酸代谢能够克服过表达Myc的肿瘤对PD-1阻断疗法的抗性。
最后,他们在多个癌症患者队列中检测了LDHA和MYC表达对PD-1阻断疗法的效果有何影响,包括胃癌、非小细胞肺癌和恶性黑色素瘤患者。他们发现,LDHA或MYC高表达的患者表现出无进展生存期较短。通过糖酵解及乳酸代谢基因的表达可以预测PD-1阻断疗法对癌症患者的有效性。
⭐ 总结

总的来说,这项研究表明,高度糖酵解的肿瘤会消耗葡萄糖并释放过量的乳酸,从而增强Treg细胞的PD-1表达和抑制活性,这在一定程度上导致PD-1阻断疗法效果不佳。研究人员认为,乳酸是Treg细胞特有的代谢检查点,这为新型免疫疗法的开发提供了新思路。



