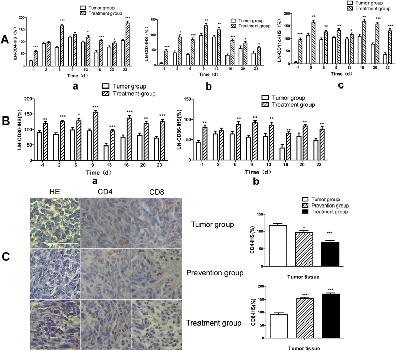
摘要:尽管在结肠癌的早期诊断和化疗方面取得了新进展,术后复发转移的预后较差,转移性结直肠癌患者的生存期约为22 - 24个月。一些治疗方法一直试图显著增加结肠癌患者的总生存率。以疫苗为基础的方法为结肠癌的预防和治疗开辟了新的方向。方法:在本研究中,设计了包括预防和治疗阶段的实验,以期在临床上达到预防肿瘤复发的效果。一种新型细胞因子佐剂疫苗含有细胞因子GM-CSF和IL-2和灭活结肠癌CT26。通过测定肿瘤疫苗接种后肿瘤生长及荷瘤小鼠存活时间,评价其在BALB/c小鼠肿瘤模型中的作用。用流式细胞仪、免疫化学治疗对对照组和处理组小鼠分析CD4、CD8、CD11c、CD80、CD86和CD83阳性细胞的表达和分布。肿瘤特异性细胞毒性T细胞(CTL)是通过肿瘤的增殖和乳酸脱氢酶(LDH)释放试验分析。ELISA法测定血清中γ干扰素、白细胞介素2和GM-CSF分泌。结果:研究结果表明,细胞因子佐剂疫苗能显著抑制肿瘤生长,延长生存期至少160d。发现接种细胞因子佐剂疫苗的CD8 + T和肿瘤特异性细胞毒性的浓度均显著增高。CD8 + T细胞在抗肿瘤反应中发挥关键作用。结论:新型GM-CSF和IL-2辅助疫苗有效激活自身T细胞反应,代表了一个对结肠癌很有前途的免疫治疗方法。关键词:结肠癌 CT26.WT 细胞因子 佐剂 免疫治疗 肿瘤疫苗背景:结肠癌是消化道常见的恶性肿瘤。晚期结肠癌术后复发转移仍然是一个挑战。目前,手术切除原发性结直肠病变,辅以辅助化疗和放疗仍是治疗的主要手段。不幸的是,大约30%的大肠癌患者在最初表现时被诊断为转移性疾病,另外25 - 30%随后发展为转移性疾病。转移性结直肠癌患者的生存期约为22 - 24个月,5年生存率低于5%。其他的治疗方法如细胞因子,细胞因子诱导的杀伤细胞(CIK),单克隆抗体与患者的肿瘤疫苗治疗晚期结肠癌显著提高总生存率。这些方法也证明是安全和有效的。其中,治疗性肿瘤疫苗显示了一些希望。例如,临床前研究表明,粒细胞-巨噬细胞集落刺激因子(GM-CSF)或IL-2产生的小鼠结肠肿瘤细胞疫苗增强了抗肿瘤活性,并且每一种细胞因子都被用作癌症疫苗的佐剂。然而,迄今为止,用疫苗治疗并没有显著改善结肠癌患者的5年生存率。因此,需要一种新的辅助治疗性疫苗。GM-CSF是一种重要的树突状细胞生长和分化因子,是一种有效的抗原呈递细胞,可作为肿瘤抗原携带细胞蛋白。临床前研究表明有效的抗肿瘤反应,GM-CSF的分泌发生在接种部位,必须持续几天分泌高水平的细胞因子。GM -CSF生产疫苗,连同自体或异体肿瘤细胞,经常在临床前和临床研究中进行试验,并且在胰腺癌患者的临床试验等各种模型中观察到抗肿瘤反应。因此,GM-CSF产生的旁观者细胞系显著提高了自体或同种异体肿瘤疫苗在人类研究中的可行性和有效性。IL-2是效应T细胞分化的主要细胞因子。相关研究表明,靶向IL-2对肿瘤细胞的促进作用可能是通过增强T细胞活化来实现的。因此,IL-2可能有助于诱导抗肿瘤反应。多项研究表明IL-2可用于肿瘤疫苗,它增强了对几种癌症的抗肿瘤反应。在本研究中,我们评估了细胞因子佐剂(重组小鼠GM-CSF和IL-2)与灭活CT26疫苗的效果。通过结肠肿瘤模型测定肿瘤特异性CTL活性及其相关的抗肿瘤作用。方法:动物和细胞:6周龄雌性和雄性BALB/c小鼠,130只小鼠作预实验,240只小鼠进行正式实验。CT26.WT,小鼠结肠腺癌细胞株,培养在含10%热灭活胎牛血清(FCS)、2 mmol/L谷氨酰胺、青霉素G(100U/ml)、链霉素(100μ克/毫升)的RPMI 1640培养基中,37°C添加5%的CO2中。肿瘤模型与疫苗生产与免疫:建立肿瘤模型,CT26.WT肿瘤细胞(5 × 105个/只)BALB/c小鼠颈部皮下注射。接种8天后观察肿瘤情况。细胞因子佐剂疫苗由以下成分组成:(1)用肝素和白蛋白(4500 IU / 30μL)制备GM-CSF和IL-2细胞因子佐剂;(2)CT26.WT肿瘤细胞,用丝裂霉素C(MMC)灭活2小时,然后机械消化计数。最后,每一个剂量的疫苗是通过混合各30μL的GM-CSF和IL-2以及40μL ct26.wt灭活肿瘤细胞(1 × 106细胞)制备。在不同时间点,将细胞因子佐剂疫苗免疫接种到BALB/c小鼠腋下和足垫。分离淋巴细胞和流式细胞仪分析:手动分离淋巴结,分离淋巴细胞细胞并悬浮在Hanks缓冲液中。通过CD3微球进一步纯化T细胞和计数。细胞毒性T淋巴细胞活性测定及细胞因子检测:为确认肿瘤特异性细胞毒性T淋巴细胞(CTL)活性,在不同时间点提取T淋巴细胞。用CD3微球分离CD3+T细胞。利用检测选择阴性抗CD4抗体的流式细胞仪获取CD8 + T细胞。纯化的CD8 + T细胞在含10%小牛血清的RPMI 1640培养液中进行培养。接下来,效应T细胞同 CT26.WT细胞混合在96孔板中(E T,50:1)孵育24 h。从每孔收集上清液由乳酸脱氢酶细胞毒性检测试剂盒测定细胞活性。为了测量CTL活性,我们使用了MTT细胞活力检测试剂盒。免疫组化分析:收集各组淋巴结及肿瘤包埋固定于石蜡切块,使用免疫组化染色试剂盒标记CD4、CD8、CD11c、CD80,CD86和CD83。,切片与特异性抗体(1:200)孵育检测抗体表达。染色定量使用IHS评分(IHS = A × B,A代表在五种视觉中代表阳性细胞百分比,B代表阳性细胞染色强度。结果:细胞因子佐剂疫苗在预防和治疗模型中增强抗肿瘤免疫:第0天通过皮下注射ct26.wt结肠癌细胞(5 × 105)建立肿瘤模型。为了确定该疫苗有预防或治疗的潜力在肿瘤进展过程中,首先,我们在预防组肿瘤细胞注射前小鼠接种两次疫苗,10 d(D − 10)和3 d(D − 3);其次,在治疗组中,肿瘤细胞注射前、后两次接种给予疫苗(D − 10,D − 3,D + 7,D + 14)。数据显示,虽然疫苗接种对小鼠体重没有影响,通过分析肿瘤体积和重量分析对肿瘤生长的影响,与对照组相比,两组小鼠都有明显的抑制作用。对照组14只鼠有14只出现严重肿瘤,而预防组,14只有2只出现严重肿瘤,但治疗组无严重肿瘤。对照组小鼠在注射肿瘤细胞49 d后的平均肿瘤体积和体重18.17 ± 3.94 cm3和10.48 ± 2.65 g,预防组小鼠平均肿瘤体积和体重9.58 ± 0.36 cm3和5.97 ± 0.34 g,而治疗组小鼠平均肿瘤体积和体重3.48 ± 0.43 cm3和2.14 ± 0.21克。与对照组相比,预防和治疗组肿瘤抑制率分别为57.1%和85.7%。此外,也评估了对照组、预防组和治疗组的存活率,每组均含有20只小鼠,直到肿瘤细胞注射后160天。结果表明,与对照组和预防组相比,治疗组小鼠存活时间明显延长。结果表明,疫苗接种四次,包括预防和治疗两阶段,均优于2次接种。疫苗增强肿瘤特异性CTL应答:我们进一步分析了这种细胞因子佐剂疫苗是否能增强肿瘤特异性CTL应答。采用乳酸脱氢酶法检测细胞毒作用。从淋巴结和脾脏分离出的CD8 + T细胞能诱导治疗组CT26.WT细胞分泌较高的LDH。此外,还通过分析靶细胞增殖来检测CTL活性。这些数据表明, 接种小鼠中分离CD8 + T细胞对产生的CTL反应更有效。不同时间点的数据表明,与肿瘤组相比,治疗组干扰素-γ和IL-2水平有显著的周期性增加。治疗组血清GM-CSF水平明显高于肿瘤组,提示抗原呈免疫状态。淋巴结和肿瘤组织CD4、CD8、CD11c、CD80、CD86和CD83分布分析:相对于对照组、治疗组样品的CD4,CD8和CD11c的表达大大升高,暗示强烈的免疫反应。CD11c的表达水平可能代表数量相对成熟的DC和有效的抗原呈递。对照组和治疗组的CD83水平无明显差异。此外,治疗组的CD80和CD86的表达明显高于对照组,结论:数据表明,细胞因子(GM-CSF和IL-2)佐剂疫苗对小鼠结肠癌有显著的抗肿瘤作用。这些结果表明,这种效应可能是由于激活自身T细胞反应所致。在其他癌症模型中进一步测结肠癌疫苗的免疫治疗效果是必要的。




