研究背景
库伦-德-弗里斯综合症(Koolen-de Vries syndrome,库伦综合症)是一种由KANSL1表达量不足引起的罕见病,该病的特症包括智力障碍、心力衰竭、肌张力减退和先天性畸形。目前为止,因其基础研究成果较少,所以尚未发现针对库伦综合症的有效治疗方法。
近期,军事科学院军事医学研究院/国家生物医学分析中心潘欣研究员、李爱玲研究员和夏晴研究员合作使用高通量的siRNA筛选技术,鉴定出KANSL1是自噬过程的必要基因。机制研究表明,KANSL1通过调控STX17的转录调节自噬体-溶酶体融合介导的内容物降解。

除此之外,研究人员还构建了Kansl1敲除杂合子小鼠,该品系小鼠的线粒体自噬功能出现异常,导致活性氧的累积,进而损伤神经元和心脏功能。此外,研究人员通过筛选,发现FDA已经批准的13-顺式视黄酸可以通过促进自噬体-溶酶体的融合逆转Kansl1敲除杂合子小鼠的线粒体自噬功能的异常和神经异常行为。因此,这些发现证明了KANSL1在自噬中的关键作用,并发现了一种库伦综合症的潜在治疗策略。
技术路线
01高通量筛选鉴定出在自噬过程的必要基因KANSL1
↓
02KANSL1主要通过STX17调控自噬过程
↓
03动物实验证明KANSL1杂合子小鼠具有线粒体自噬异常表型
↓
04 13-顺式视黄酸可以通过促进自噬体-溶酶体的融合恢复Kansl1缺陷引发的自噬异常
研究结果
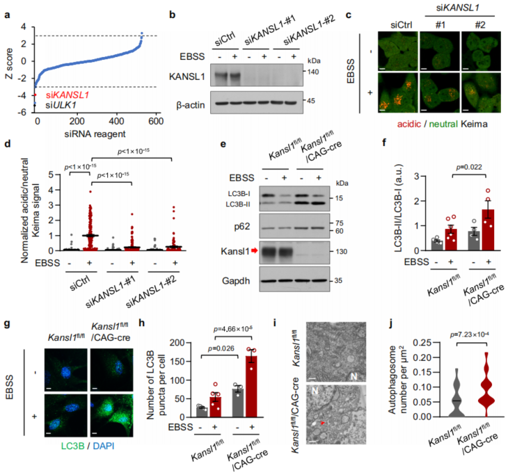
1// KANSL1是自噬过程的必要基因
为了识别自噬过程中的调节因子,研究人员通过使用包含了518种siRNA的筛选库和Keima蛋白系统(pH敏感型荧光蛋白)在Hela细胞中对自噬调控因子进行筛选。通过筛选,研究人员发现KANSL1可作为自噬调控的潜在正调节因子。之后,研究人员在表达Keima的Hela细胞中转染siKANSL1进行验证,结果表明,在饥饿处理(诱导自噬)之后,相较于对照组,酸性/中性的荧光在siKANSL1细胞中降低,这表明KANSL1在自噬过程中有着重要的作用。
接下来,研究人员继续使用Kansl1fl/fl小鼠(由赛业生物构建)和他莫昔芬诱导敲除型 (Kansl1fl/fl/CAG-cre)小鼠胎儿成纤维细胞(MEF)检测KANSL1在原代细胞自噬过程的重要性。实验结果表明,自噬标志物LC3B-II/LC3B-I的比率(指示自噬体形成和积累)和p62表达量在Kansl1fl/fl/CAG-cre的MEF细胞中都出现了升高,LC3B在Kansl1fl/fl/CAG-cre的MEF细胞出现了累积,电镜结果也显示典型的双膜自噬体在Kansl1fl/fl/CAG-cre的MEF细胞中累积,这些结果表明干扰KANSL1的表达会导致自噬现象异常。

图1. KANSL1是自噬过程中的必要的调控蛋白。
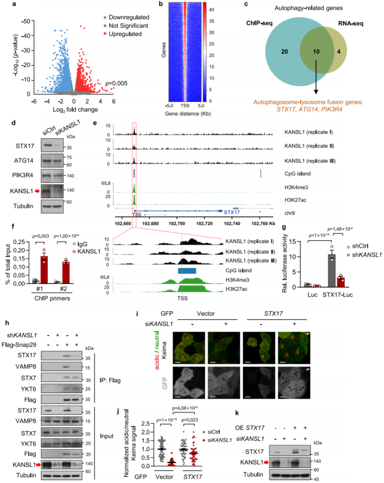
2// KANSL1通过STX17调控自噬
KANSL1的干扰会使自噬中自噬体-溶酶体融合过程异常,所以能发现自噬体的累积。自噬体-溶酶体融合的过程受到两个同源复合物的调控,这两个同原复合物分别是STX17-SNAP29-VAMP88组成的复合物和YKT6-SNAP29-STX723组成的复合物。研究人员使用测序和ChIP-seq实验分析鉴定出KANAL1能下调STX17转录本的表达。进一步的研究显示,在饥饿诱导的细胞自噬中耗尽KANSL1,会导致SNAP29与STX17和VAMP8之间的相互作用被抑制。除此之外,在拯救实验中,外源表达的STX17或KANSL1都能挽救KANSL1缺陷型Hela中受损的自噬活性。因此这些实验表明KANSL1可以通过STX17调节自噬过程。

图2. KANSL1通过调控STX17的表达调节自噬体-溶酶体融合过程。
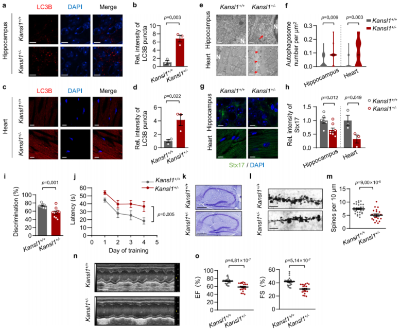
3// KANSL1杂合敲除小鼠表现出自噬缺陷的表型
研究人员将Kansl1fl/fl小鼠与EIIA-cre小鼠(胚胎早期广泛表达Cre)杂交用以研究自噬对机体的影响,他们发现Kansl1基因敲除存在纯合致死的现象,杂合Kansl1基因敲除小鼠能够正常存活。有趣的是,从Kansl1杂合敲除小鼠上分离出的MEF细胞表现出在Kansl1纯合敲除的MEF中类似的自噬过程异常的表型。因为KdVS的患者会有智力和心脏受损的症状,研究人员后续评估了小鼠心脏和海马体中的自噬活动,结果显示,在Kansl1杂合子小鼠的海马体和心脏组织中累积了过量的自噬体,免疫荧光结果显示Kansl1杂合子小鼠的组织中Stx17蛋白的水平也会降低。除此之外,研究人员还发现杂合子小鼠的神经系统和心脏会出现自噬异常引起的表型。以上这些结果表明,Kansl1杂合子小鼠会有自噬异常的表型。

图3. Kansl1杂合子小鼠有自噬异常以及神经和心脏功能异常的表型。
4// KANSL1杂合子小鼠有线粒体自噬方面的异常
在神经元和心脏细胞中,大多数细胞有丝分裂能力较弱,更需要对异常的蛋白和受损的细胞器进行精确的调控,因此,自噬过程在维持神经元和心脏的健康中具有重要的作用。之前有报道指出,敲除核心自噬基因的小鼠会在大脑和心脏(线粒体丰富的组织中)累积形态异常的线粒体。因此研究人员构建了表达mitoKeima(标记了线粒体定位信号的Keima)的Kansl1杂合小鼠,用以观察线粒体自噬。实验结果显示,与野生型小鼠相比,Kansl1杂合子小鼠海马体和心脏的基础线粒体自噬水平有所下降。为了进一步确定Kansl1在线粒体自噬的作用,研究人员将他莫昔芬诱导的Kansl1fl/fl/CAG-cre小鼠与mitoKeima转基因小鼠杂交,并分离Kansl1fl/fl、Kansl1fl/+/CAG-cre和Kansl1fl/fl/CAG-cre新生小鼠的神经元细胞,之后将细胞用他莫昔芬诱导处理5天,诱导Kansl1的敲除。实验结果显示,Kansl1缺陷的神经元线粒体自噬活性更低,除此之外,在拯救试验中,表达外源的Stx17会恢复部分线粒体自噬活性。

图4. Kansl1杂合子小鼠表现出线粒体自噬异常。
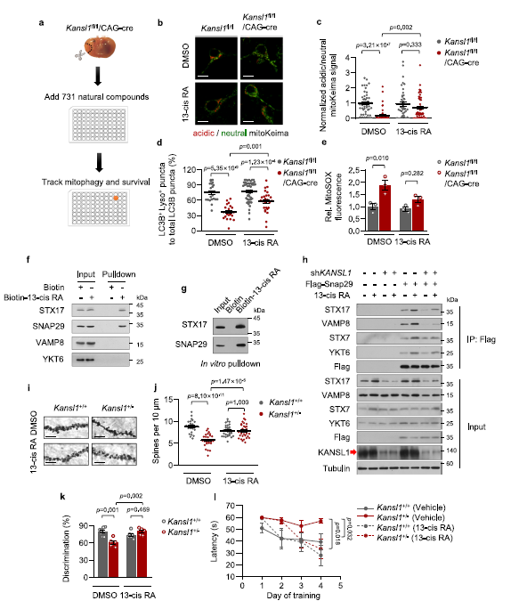
5// 在Kansl1敲除杂合小鼠中13-顺式视黄酸可以挽救相关表型
到目前为止,库伦综合症没有有效的治疗策略,因此迫切需要能治疗该疾病的药物。因此,研究人员筛选鉴定了可以挽救Kansl1缺陷导致的神经元线粒体活性受损的小分子药物。具体来说,研究人员使用表达mitoKeima的Kansl1fl/fl/CAG-cre (KO)小鼠分离出原代神经元,然后用他莫昔芬处理诱导Kansl1敲除,之后将731种天然小分子化合物候选物添加到细胞中,之后,高通量检测处理后细胞的线粒体活性。在根据细胞活力排除那些具有明显神经元毒性和明显影响细胞形态的化合物后,研究人员选择了八种候选物进行进一步验证。
最终,13-顺式视黄酸成为这些化合物中最有效的一种。维生素A(也称为视黄醇)可以通过两步反应氧化为视黄酸(RA)。以前的研究表明RA促进HeLa细胞中的自噬体成熟。为了评估13-顺式视黄酸对线粒体自噬的影响,研究人员将Kansl1野生型和敲除型神经元首先在不含维生素A的培养基中培养24小时,然后用13-顺式视黄酸处理 24 小时。MitoKeima测定结果显示,添加13-顺式视黄酸恢复了神经元中Kansl1缺失导致的线粒体活性降低。
除此之外,研究人员还发现13-顺式视黄酸能挽救线粒体自噬缺陷,促进SNAP29与STX17、VAMP8、YKT6 以及STX7的互做,而不增加他们的表达量。因此,13-顺式视黄酸通过靶向自噬体-溶酶体融合促进自噬。

图5. 13-cis RA挽救了Kansl1+/-小鼠的线粒体缺陷并逆转了神经变性。
总结
总而言之,这项工作不仅揭示了自噬溶酶体受阻引起的线粒体自噬缺陷是库伦综合症的重要发病机制,而且首次提出13-顺式视黄酸有望成为库仑综合症等自噬下游阻断所致疾病的潜在治疗药物。
赛业生物一站式服务平台
赛业生物多位一体平台服务网络,涵盖一站式的基因和细胞治疗CRO平台、品系丰富的基因编辑小鼠资源库,高效且智能化的模式动物定制平台、严格质控的无菌鼠技术服务平台,一站式小动物表型分析平台及创新性的药物筛选评价小鼠模型平台,可为您提供从细胞模型到大小鼠模型的专业一站式服务。如有需要,欢迎联系我们咨询~

原文检索:
Li T, Lu D, Yao C, Li T, Dong H, Li Z, Xu G, Chen J, Zhang H, Yi X, Zhu H, Liu G, Wen K, Zhao H, Gao J, Zhang Y, Han Q, Li T, Zhang W, Zhao J, Li T, Bai Z, Song M, He X, Zhou T, Xia Q, Li A, Pan X. Kansl1 haploinsufficiency impairs autophagosome-lysosome fusion and links autophagic dysfunction with Koolen-de Vries syndrome in mice. Nat Commun. 2022 Feb 17;13(1):931. doi: 10.1038/s41467-022-28613-0. PMID: 35177641.



