
国自然热点是近几年国自然申请的风向标,结合国自然热点为课题方向剖析,能有效提高国自然申请的中标率。肿瘤学是医学科学研究中最为活跃的领域之一,随着细胞生物学、发育生物学、遗传学、免疫学等迅速发展,科学研究方式的改变以及多学科的交叉融合,肿瘤学基础研究取得了一定进展,肿瘤学科申请项目数量及质量也逐渐提高。
肿瘤基因功能研究思路
虽然肿瘤研究的细分领域众多,但不同的领域均会涉及很多基因功能的研究,例如与肿瘤发生、发展、转移、耐药分子机制相关的致癌基因、抑癌基因、转移相关基因和耐药相关基因等。肿瘤基因功能的研究是一个整体性的过程,从开始的基因筛选、到细胞水平(体外)和动物水平(体内)的功能性验证,再到机制探讨及验证,形成一个完整的研究逻辑。
☑ 基因筛选:通常采用组学的方法进行分析,根据研究目标的不同,可分为基因组、转录组、蛋白组和代谢组分析。
☑ 细胞水平功能性验证:细胞水平的调控则需要建立基因表达调控的细胞模型,如通过病毒载体或电转等方式,实现对目标基因的过表达、敲低表达、敲除表达和点突变等。
☑ 动物水平功能性验证:肿瘤研究最常用的动物模型则为免疫缺陷小鼠,如最基础也是最常用的裸鼠,可通过移植肿瘤细胞建立CDX模型,对于重度联合免疫缺陷小鼠则可用于建立PDX模型或人源免疫系统的重建,此外还有各种定制化的基因修饰动物也应用于肿瘤的研究中。
☑ 机制探讨和验证:而对于肿瘤机制的研究则各有不同,常规的思路是寻找目标基因上下游的调控分子或信号通路,并采用蛋白与DNA、RNA与蛋白、蛋白与蛋白等相互作用进行验证。

图1. 肿瘤基因功能研究思路。
温馨提示:以上列出的各类业务,赛业生物均可为您提供,欢迎拨打400-680-8038咨询订购。
研究案例解析
精选案例一:DUSP1 inhibits cell proliferation, metastasis and invasion and angiogenesis in gallbladder cancer
研究目的:研究DUSP1在胆囊癌进程中的作用机制。
技术路线:对胆囊癌患者肿瘤细胞的DUSP1水平定量检测→建立两种GBC细胞系的DUSP1过表达细胞模型→细胞增殖/细胞迁移侵袭能力检测→建立GBC-SD细胞的DUSP1敲除细胞模型→建立小鼠CDX模型检测DUSP1在GBS细胞株过表达对肿瘤增殖的影响→检测细胞凋亡情况→DUSP在胆囊癌中的作用机制。
结论:DUSP1可通过抑制血管形成因子的表达抑制肿瘤细胞的增殖侵袭。

图2. DUSP1在胆囊癌进程中的作用机制。
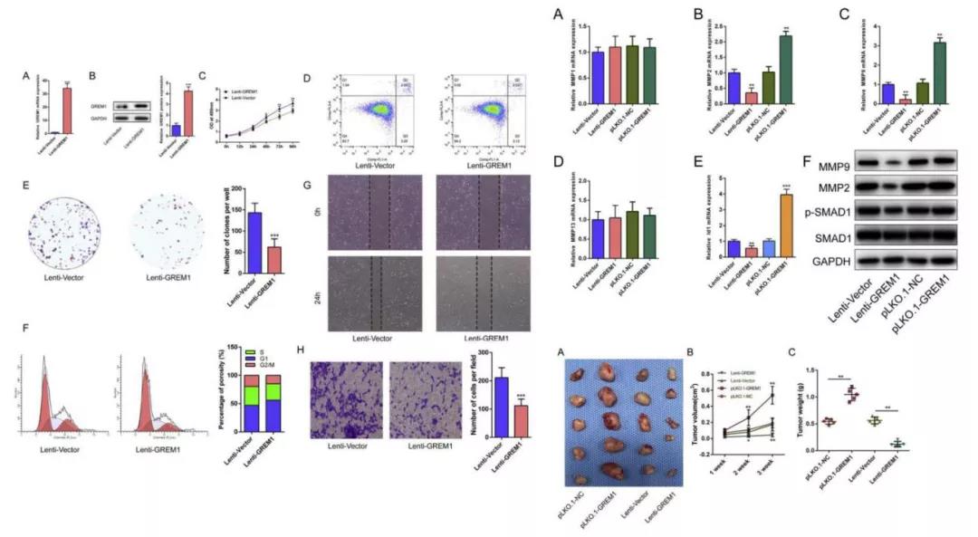
精选案例二:GREM1 overexpression inhibits proliferation, migration and angiogenesis of osteosarcoma
研究目的:研究GREM1基因在骨肉瘤中的相关功能。
研究技术路线:检测5种骨肉瘤细胞系中的GREM1表达水平→检测患者原代肿瘤组织中的GREM1及管家基因的表达水平→构建GREM1的U2OS稳转细胞株→细胞增殖、侵袭、凋亡检测及细胞周期检测→构建干扰细胞模型→细胞增殖、侵袭、凋亡检测及细胞周期检测→裸鼠CDX模型→GREM1在骨肉瘤中的作用机制。
结论:GREM1可通过调节基质降解酶的表达来影响BMP的调节过程,GREM1过表达可抑制肿瘤细胞增殖侵袭,并促进凋亡。

图3. GREM1基因在骨肉瘤中的相关功能。
赛业生物权威资质证明,助力国自然基金申请

助力您的国自然基金申请,赛业生物专业方案设计团队可为您一对一提供方案设计,创新性实验指导方案,并由权威专家把关。此外赛业生物涵盖基因和细胞治疗CRO平台,基因编辑小鼠资源库,模式动物定制平台,无菌鼠技术服务平台,小动物表型分析平台以及药物筛选评价小鼠模型平台的多位一体的服务平台可为您免费提供权威且能清晰说明实验技术、周期与预算的证明文件,让您的申报更具说服力!
如何索取资质证明
可选资质证明类型包括:动物模型资质证明、细胞模型资质证明、基因治疗资质证明、细胞治疗资质证明、肠道微生物平台资质证明等。扫描下方二维码,填写您需要的资质证明类型及姓名、电话、邮箱、单位及感兴趣的模型等信息,便于工作人员与您联系并为您免费提供资质证明,另外您也可以致电400-680-8038咨询资质证明相关信息。
▼扫码免费申请▼

关于赛业
赛业生物科技集团是一家基于模式动物药物研发的国际化创新性CRO平台。依托于品系丰富的基因编辑小鼠资源库、高效且智能化的模式动物定制平台、药物筛选评价小鼠模型平台、一站式小动物表型分析平台、一站式无菌鼠技术服务平台及先进的细胞技术服务平台,建立了多位一体的创新性CRO平台服务网络,以服务于肿瘤、免疫、代谢、内分泌、心血管、神经及传染病等方向的科学研究及药物研发筛选,并与全球100多个国家和地区的数万名科学家及企事业单位建立了广泛的合作,产品与技术已直接应用于包括CNS(Cell, Nature, Science)三大期刊在内的6200余篇学术论文。赛业生物已获得ISO9001:2015和AAALAC双认证,确保向广大专家学者提供的所有产品和技术服务符合国际标准的同时也表达了我们尊重动物福利和伦理,重视生物安全的负责任态度。 如有需要,欢迎联系我们咨询。



