
IVA型粘多糖病(MPSIVA)和Morquio A病是由N-乙酰氨基半乳糖-6-硫酸硫酸酯酶(GALNS)缺乏引起的,导致硫酸可拉坦(KS)和硫酸软骨素-6-积累。患者会出现严重的骨骼发育不良、早期软骨退化以及危及生命的心脏和气管并发症,但目前尚无治愈方法。
基因治疗作为一种新兴的疗法,通过AAV等递送系统补偿突变基因的效价,在众多罕见病治疗上展现出巨大的应用潜力。Bertolin等人在MPSIVA疾病模型中注射AAV9-Galns,发现GALNS的活性能长期(1年)恢复,并且KS的表达水平恢复正常,从而改善MPSIVA的症状。这项研究证明AAV9-Galns基因治疗在治疗MPSIVA的应用潜力,为MPSIVA患者未来的临床治疗提供了强有力的理论基础。
接下来我们就详细解读这篇文献,再深入理解基因治疗研究的常规套路吧。
研究思路
01 构建MPSIVA大鼠疾病模型
↓
02 AAV9递送系统的递送效率检测
↓
03 MPSIVA大鼠疾病模型的表型检测与注射AAV9-Galns后的有效性评价
MPSIVA大鼠疾病模型的构建
作者利用CRISPR/Cas9技术构建含有错义突变c.1156C>T的MPSIVA大鼠模型并且通过测序分析验证了该点突变,GALNS点突变的产生导致GALNS蛋白的功能发生突变(p.Arg386Cys)。研究人员将杂合子大鼠(GALN+/−)与野生型大鼠(GALN+/+)回交,以消除CRISPR/Cas9相关的脱靶效应(图1a-c)。对GALN敲除大鼠进一步分析,发现在这些大鼠所有的组织中均无法检测到GALNS活性水平,并且早在1个月大时,肝脏和血清中的KS含量一直很高,胫骨长度减少(图1d-g)。

图1. MPSIVA大鼠疾病模型的构建。
AAV9在骨骼系统中具有良好的递送效果
由于MPSIVA疾病的基因治疗面临的主要挑战是没有良好的递送系统,以增加局部GALNS的浓度。作者将AAV9-GFP注射至野生型雄性大鼠,通过观察荧光强度来评价AAV9递送系统的效率。在股骨、胫骨生长板(GP)和骨内膜周围的成骨细胞富集区、致密骨的内部细胞和关节软骨中检测到GFP阳性信号(图2a)。
此外,在所有大鼠骨骼(股骨、胫骨、前肢骨、胸骨、肋骨和椎骨)和Morquio A大鼠的关键外周器官中也发现了高水平的GFP表达(图2b、c)。
然后对MPSIVA大鼠注射AAV9-Galns,载体基因组拷贝数分析表明,AAV9-Galns在骨骼(图2d)和外周器官(图2e)中有较好的转导效率。表明AAV9在治疗MPSIVA上具有很大的应用潜力。
图2. AAV9在骨骼系统中具有良好的递送效果。
A. (I)致密骨(CB); (II)生长板周围区域(GP);(III)关节;(IV)骨小梁;(V)骨内膜。B. F,股骨;Ti,胫骨;R,肋骨;S,胸骨;V,椎骨;FL,前肢骨骼;K,膝盖骨;Fi,腓骨;Sc,肩胛骨;Hu,肱骨;T,气管;H,心脏;L,肝脏;A,附睾白色脂肪组织(eWAT);Lu,肺;Q,股四头肌。
注射AAV9-Galns能有效治疗MPSIVA
身材矮小是MPSIVA患者的特点。MPSIVA雄性大鼠在第一个月龄期间显示出与WT大鼠相似的体重,但随后观察到体重和体型的显著下降(图3a、b)。并且MPSIVA大鼠的寿命也显著缩短,约30%的大鼠在2个月大时死亡(图3c)。
经过AAV9-Galns基因治疗,MPSIVA大鼠的体重增加且存活率恢复正常(图3a-c),并且GALNS的活性和KS的水平恢复正常(图3d-f)。在肝脏和白色脂肪组织(WAT)中也发现GALNS活性较高(图3g、h)。GALNS活性提高使肝脏中KS含量正常化,仅储存在Kupffer细胞和WAT中(图3i-l)。此外,肝脏β-己糖胺酶(溶酶体内稳态生物标记物)活性恢复(图3m)。

图3. 注射AAV9-Galns能有效治疗MPSIVA。
AAV9介导的Galns表达可防止骨骼病变
对MPSIVA大鼠使用AAV9-Galns,可增加Galns在骨骼中的表达,如股骨、胫骨和肱骨(图4a),可以降低GP和骨干中的KS累积(图4b-d)。
2个月大的MPSIVA大鼠的GP软骨切片显示GP面积和钙化区均显著减少,表明随着大鼠年龄的增长,骨化发生了变化(图4e)。对MPSIVA大鼠胫骨GP的分析显示,静止区和增殖区的软骨细胞肥大,AAV9-Galns处理的MPSIVA大鼠的软骨细胞肥大明显减少(图4f)。
透射电子显微镜(TEM)进一步证实了这一点,证明接受治疗的动物增殖软骨细胞中的储存液泡大量减少(图4g)。这些结果与AAV9-Galns基因治疗的MPSIVA大鼠中观察到的体型正常化一致(图3a、b)。
经MPSIVA治疗的大鼠显示正常的骨密度和含量,以及小梁厚度、数量和间距。相反,未经治疗的MPSIVA大鼠的所有骨参数均发生改变(图4h-j)。这些结果为这种基因疗法治疗MPSIVA病的骨病理学提供了强有力的证据。

图4. AAV9介导的Galns表达可防止骨骼病变。
使用AAV9-Galns治疗可防止牙齿异常改变
牙齿异常改变是MPSIVA患者的常见特征。在2个月大的MPSIVA大鼠中,牙齿错牙合、脆性和釉质发育不良已经很明显(图5a)。相反,AAV9-Galns处理的MPSIVA大鼠门牙完整,咬合和釉质正常(图5a)。
通过下颌骨切片中门牙的LIMP2免疫染色显示,产生釉质的成釉细胞和乳头层细胞中存在明显的溶酶体扩张,导致釉质发育不良(图5a、b)。AAV9-Galns治疗纠正了这些细胞的储存病变(图5b)。MPSIVA大鼠切牙的超微结构分析显示成釉细胞中有大量的储存液泡。在使用AAV9-Galns基因治疗后,病理性溶酶体积聚降低(图5c)。

图5. AAV9-Galns基因治疗可防止牙齿异常改变。
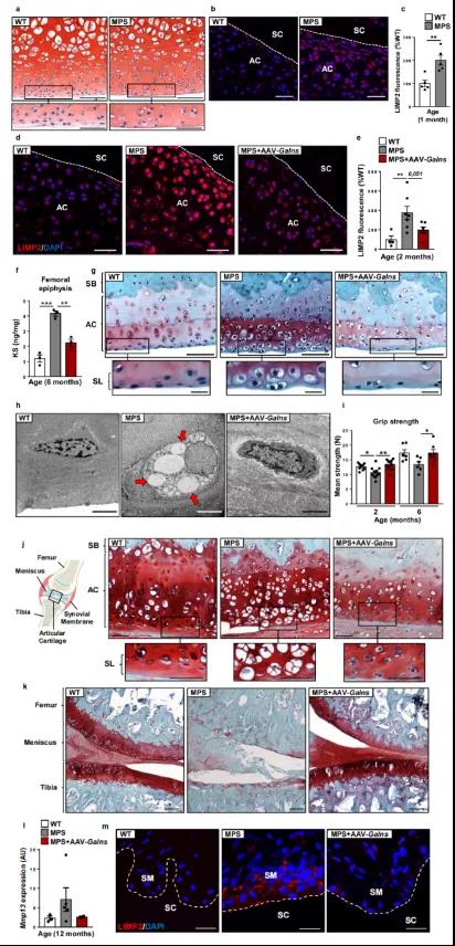
AAV9-Galns基因治疗关节软骨病变
KS累积改变MPSIVA患者的关节软骨,导致严重的骨关节炎,最终需要骨科手术。在4周龄的MPSIVA大鼠中,与WT大鼠相比,用藏红O染色和LIMP2免疫染色对胫骨软骨切片的分析发现软骨细胞肥大增加(图6a-c)。在8周龄时,在MPSIVA大鼠的关节软骨切片中观察到LIMP2信号加剧,这与进行性KS积聚和溶酶体扩张一致(图6d、e)。对MPSIVA大鼠注射AAV9-Galns,可显著纠正关节软骨中的储存病变(图6d、e)。并且在治疗后,死亡率显著降低(图6f)。
对6个月大的MPSIVA大鼠肱骨软骨切片进行组织学分析,并用藏红O染色,发现存在骨关节炎,在关节软骨最浅层有大量肥大软骨细胞(图6g)。注射AAV9-Galns能够减少该层中肥大软骨细胞的数量(图6g)。胫骨关节软骨表层软骨细胞的超微结构分析显示,与未经治疗的动物相比,AAV9-Galns基因治疗的MPSIVA大鼠减少了储存囊泡(图6h)。
对MPSIVA大鼠给药11个月后,发现软骨细胞肥大程度减少,并防止了膝关节软骨丢失(图6j、k)。这与注射AAV9-Galns的大鼠关节软骨中基质金属蛋白酶表达的正常化一致,有助于骨关节炎的预防(图6l)。此外,在滑膜中观察到的溶酶体扩张在AAV9-Galns治疗后正常化(图6m)。与关节改变一致,MPSIVA大鼠在2个月大时已经表现出握力下降(图6i)。AAV9-Galns基因治疗的MPSIVA大鼠表现出与WT大鼠相似的行为(图6i),这表明AAV9-Galns基因治疗可改善MPSIVA的骨关节炎病变。

图6. AAV9-Galns基因治疗关节软骨病变。
AAV9-Galns治疗气管和心脏病
在MPSIVA患者中观察到的最严重的非骨骼表现是呼吸和心血管并发症,这也是致死的主要原因。在MPSIVA大鼠中观察到气管透明软骨、呼吸上皮和固有层的改变。AAV9-Galns基因治疗提高气管和肺中的Galns表达和活性,修正软骨细胞、睫状体细胞和成纤维细胞的储存异常(图7a-f),逆转MPSIVA患者呼吸道的病变。
同样,在注射AAV9-Galns后,MPSIVA大鼠心脏中观察到高水平的Galns表达和活性(图7g)。然而,Morquio患者的主要心脏异常是瓣膜。TEM分析显示MPSIVA大鼠二尖瓣的储存异常(图7h),而AAV9-Galns可以修正二尖瓣细胞的储存异常(图7h)。
此外,在MPSIVA大鼠的LIMP2免疫染色,还观察到主动脉壁切片平滑肌纤维的溶酶体扩张,而在AAV9-Galns处理的MPSIVA大鼠中正常化。AAV9-Galns处理的MPSIVA大鼠主动脉纤维的超微结构分析,发现没有液泡,说明储存异常得到修正(图7i)。
MPSIVA大鼠的瓣膜功能障碍和主动脉壁改变可能导致心率增加(图7j),患者的心率也会改变。而用AAV9- Galnsa基因治疗MPSIVA大鼠也能使心率正常化(图7j)。

图7. AAV9-Galns治疗气管和心脏病。
小结
Galns表达和活性的降低会引发骨骼病变和危及生命的心脏和气管并发症,作者通过AAV9递送系统,使Galns缺陷的MPSIVA大鼠过表达Galns,有显著的治疗效果。
作者以清晰的研究思路和扎实的实验数据,证明了AAV9-Galns基因治疗在MPSIVA疾病的治疗作用。这个过程包括了动物模型构建、AAV9递送系统效率的验证、疾病表型检测和治疗后有效性评价,这也是基因治疗研究的常规套路。
赛业生物基因治疗一站式解决方案
赛业生物作为一家综合解决方案提供商,建立了多位一体的基因治疗创新性CRO平台服务网络。在过去十余年,赛业生物积累了大量的基因信息数据,在模式动物持续的深耕也让我们在基因编辑技术方面一直走在行业前沿,结合赛业生物在人工智能领域的深度探索,我们可提供高效的基因功能解析与基因治疗一站式解决方案。可为从事基因治疗的研究者提供更高效的基因功能解析与基因治疗一站式解决方案,包括靶点筛选与功能研究,动物模型构建和病毒载体如AAV、LV、ADV等设计与包装,以及表型分析等全流程服务。

赛业生物大鼠综合解决方案
赛业生物成熟稳定的模式动物平台不断优化生产过程各个环节,攻克多项技术难关,致力于为大家提供从基因编辑模型、手术疾病模型、繁育服务到表型分析等大鼠模型综合解决方案。

点击图片,了解服务详情
参考文献:
Bertolin J, Sánchez V, Ribera A, et al. Treatment of skeletal and non-skeletal alterations of Mucopolysaccharidosis type IVA by AAV-mediated gene therapy. Nat Commun. 2021;12(1):5343. Published 2021 Sep 9. doi:10.1038/s41467-021-25697-y.
关于赛业
赛业生物科技集团是一家基于模式动物药物研发的国际化创新性CRO平台。依托于品系丰富的基因编辑小鼠资源库、高效且智能化的模式动物定制平台、药物筛选评价小鼠模型平台、一站式小动物表型分析平台、一站式无菌鼠技术服务平台及先进的细胞技术服务平台,建立了多位一体的创新性CRO平台服务网络,以服务于肿瘤、免疫、代谢、内分泌、心血管、神经及传染病等方向的科学研究及药物研发筛选,并与全球100多个国家和地区的数万名科学家及企事业单位建立了广泛的合作,产品与技术已直接应用于包括CNS(Cell, Nature, Science)三大期刊在内的6200余篇学术论文。赛业生物已获得ISO9001:2015和AAALAC双认证,确保向广大专家学者提供的所有产品和技术服务符合国际标准的同时也表达了我们尊重动物福利和伦理,重视生物安全的负责任态度。 如有需要,欢迎后台留言或者联系我们咨询。



