8月23日,四川大学卢克锋、许文明团队在Developmental Cell上发表了一篇题为“Autophagic elimination of ribosomes during spermiogenesis provides energy for flagellar motility”的新研究,揭示了Vac8/ARMC3在PtdIns3P激酶复合体锚定在自噬起始位点的作用,以及其在生殖组织特异性自噬中的重要生理功能。

研究背景
自噬是一种进化上保守的真核生物中的降解机制。对于简单的真核生物如单细胞酵母,自噬最基本的功能是在营养饥饿时被激活,进而降解胞内物质来实现物质再循环从而度过该阶段。对于复杂的多细胞真核生物,例如哺乳动物,自噬具有抵抗营养饥饿之外的其他重要功能。
精子从精原细胞历经减数分裂成为圆形精子细胞,然后经历一系列的形态变化和功能转变,形成伸长的成熟精子。在精子的发生过程中,有一个重要变化就是精子中的多余细胞器和细胞质的去除。自噬的功能之一就是在营养缺乏或者受到刺激时将细胞中多余的蛋白质或者细胞器等降解回收以供细胞重新利用。
该研究表明在多细胞生物中,在某些情况下,特别是当细胞突然需要增加新陈代谢时,自噬被激活以降解胞内物质从而满足细胞自主方式的物质和能量需求。
技术路线
构建ARMC3敲除小鼠
Vac8/ARMC3 在生殖组织特异性自噬中的功能分析
机制研究
技术方法
转录组学、质谱、免疫共沉淀、QPCR、免疫荧光染色等。
研究结果
1// 如同其酵母同源Vac8在自噬中发挥作用,ARMC3在小鼠睾丸中也有着类似的自噬功能
首先,研究人员利用ARMC3+/+和ARMC3-/-两种老鼠(ARMC3-/-,由赛业生物提供),在小鼠睾丸组织中验证了ARMC3仍然与酵母同源Vac8的互作蛋白PIK3C3-C1进行互作,ARMC3的敲除也会导致小鼠睾丸组织中自噬的阻断。另外自噬的底物p62在ARMC3-/-睾丸组织的精子延长阶段累积,并且电镜观察到ARMC3-/-小鼠精子自噬体形成缺陷。

图1:A. ARMC3-/-小鼠睾丸蛋白互作验证;B-C. ARMC3-/-小鼠睾丸检测自噬情况;D.在ARMC3-/-小鼠睾丸切片观察自噬底物p62的定位;E. 在ARMC3-/-小鼠电镜观察自噬体F. ARMC3-/-小鼠睾丸切片观察PI3KC3-C1蛋白定位。
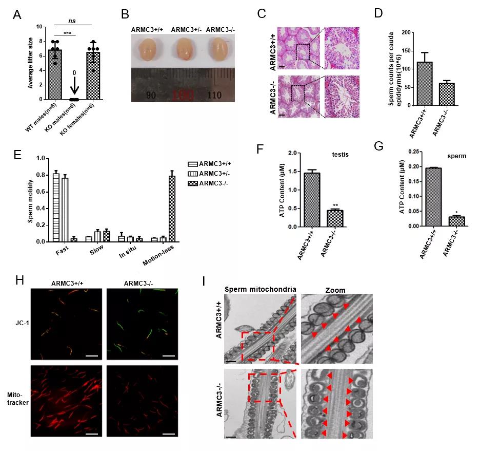
2// ARMC3的敲除影响精子运动,导致雄性小鼠不育
ARMC3敲除不影响小鼠的睾丸大小体积、精子的生成和形态,但是严重影响小鼠精子的运动能力,从而导致ARMC3-/-雄性小鼠完全不育。经过进一步实验发现,小鼠精子运动能力大幅减弱是因为ARMC3敲除从而导致小鼠睾丸和精子的线粒体能量水平低(JC-1绿色和Mito-tracker荧光强度弱),在精子中具有弥漫性线粒体嵴的空泡化线粒体。

图2:A. ARMC3-/-小鼠完全不育;B. ARMC3-/-小鼠睾丸大小形态无差异;C. ARMC3-/-小鼠睾丸切片HE染色;D.精子计数;E. ARMC3-/-小鼠精子运动能力检测;F-G. ARMC3-/-小鼠睾丸和精子ATP含量检测;H. ARMC3-/-小鼠精子检测JC-1和Mito-tracker;I.电镜观察精子线粒体。
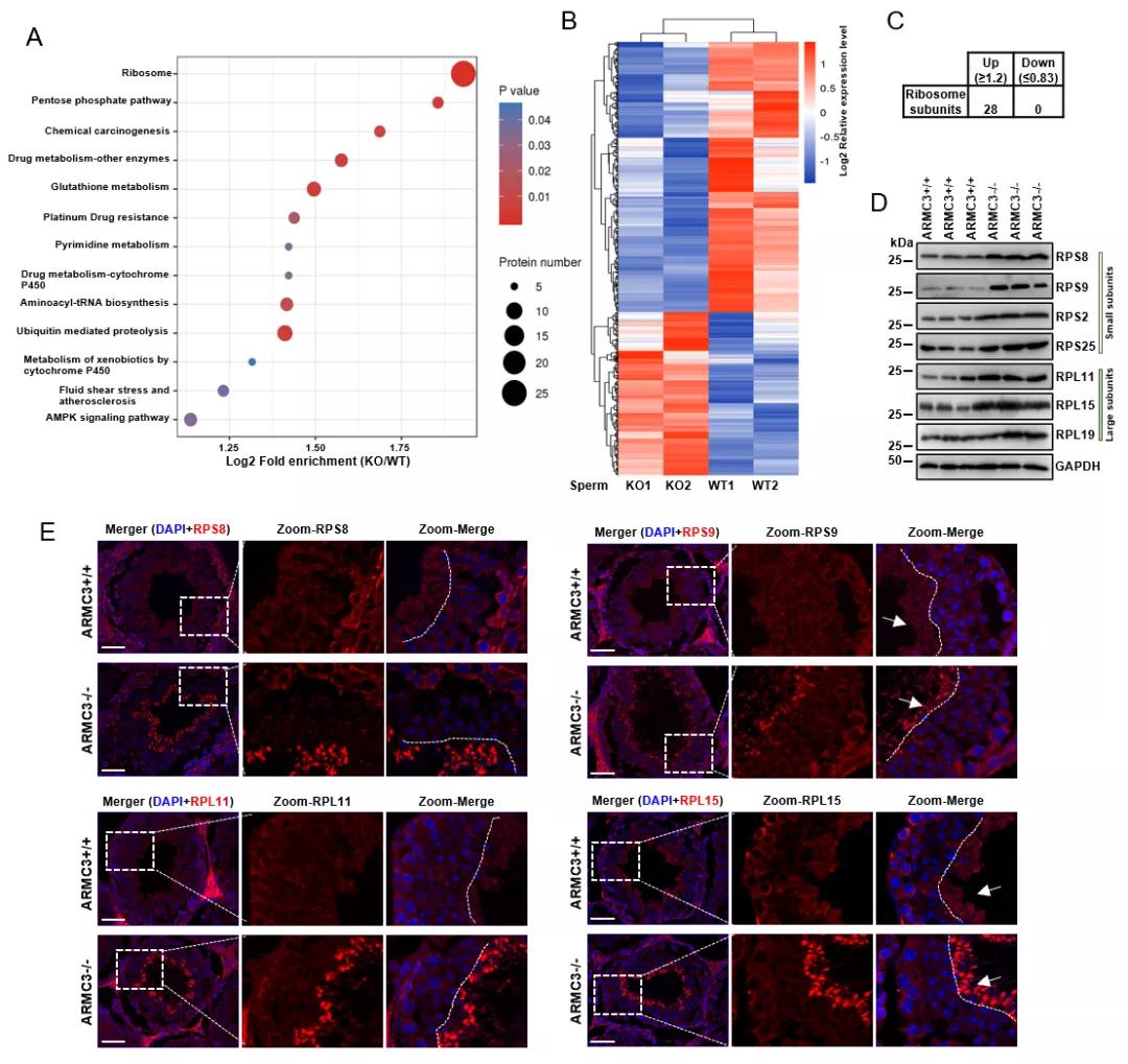
3// ARMC3的敲除导致核糖体蛋白在小鼠精子累积
通过蛋白组学,研究人员发现核糖体蛋白在ARMC3-/-的小鼠精子明显大量累积,28个核糖体蛋白亚基蛋白丰度全部上调。通过Western Blot验证了其中的七个核糖体亚基蛋白,并且通过免疫荧光验证了核糖体蛋白在睾丸切片的定位,发现其与自噬底物p62一样,在精子延伸阶段核糖体蛋白的荧光累积。

图3:A-C.蛋白组学结果分析;D.验证核糖体蛋白在ARMC3-/-小鼠增加;E.在ARMC3-/-小鼠睾丸切片观察核糖体蛋白的定位。
总结
这项研究工作发现酵母蛋白Vac8将自噬体脂质PtdIns3P的催化激酶复合体PIK3C3-C1募集到自噬体组装位点来介导自噬起始。Vac8的小鼠同源分子ARMC3的自噬功能是保守的。缺乏 ARMC3的小鼠具有正常的生存能力但表现出完全的雄性不育。蛋白质组学分析以及多种生化分析表明在缺乏ARMC3的精子细胞中,细胞质核糖体的自噬降解被阻断,导致线粒体能量水平低和精子鞭毛运动力丧失,从而导致雄性小鼠完全不育。
这项研究表明,在多细胞生物中,在某些情况下,特别是当细胞突然需要增加新陈代谢时,自噬被激活以降解胞内物质从而满足细胞自主方式的物质和能量需求。

赛业生物肿瘤研究一站式解决方案
赛业生物长期致力于基因编辑细胞和动物模型的建立,拥有经验丰富的专家团队和成熟稳定的技术平台,客户遍布全球几十个国家和地区。我们可为客户提供目的基因的表达调控的细胞、动物模型以及免疫缺陷小鼠、TurboKnockout-Pro全人源化小鼠、免疫检查点人源化小鼠、过敏和炎症研究人源化小鼠、PK/PD研究人源化小鼠和报告小鼠等创新性小鼠模型。此外,我们还可以提供肿瘤研究相关的表型检测、功能验证、病理分析等一系列的服务,为广大科研工作者提供便捷的服务。 如有需要,欢迎后台留言或是联系我们咨询~

原文检索:
Y.Q. Lei et al., 2021, Autophagic elimination of ribosomes during spermiogenesis provides energy for flagellar motility. Dev Cell.
关于赛业
赛业生物科技集团是一家基于模式动物药物研发的国际化创新性CRO平台。依托于品系丰富的基因编辑小鼠资源库、高效且智能化的模式动物定制平台、药物筛选评价小鼠模型平台、一站式小动物表型分析平台、一站式无菌鼠技术服务平台及先进的细胞技术服务平台,建立了多位一体的创新性CRO平台服务网络,以服务于肿瘤、免疫、代谢、内分泌、心血管、神经及传染病等方向的科学研究及药物研发筛选,并与全球100多个国家和地区的数万名科学家及企事业单位建立了广泛的合作,产品与技术已直接应用于包括CNS(Cell, Nature, Science)三大期刊在内的6200余篇学术论文。赛业生物已获得ISO9001:2015和AAALAC双认证,确保向广大专家学者提供的所有产品和技术服务符合国际标准的同时也表达了我们尊重动物福利和伦理,重视生物安全的负责任态度。如有需要,欢迎后台留言或者联系我们咨询。



