
“基因治疗”黄金时代正在以前所未有的速度和影响力向我们迎面而来!近年来全球多款基因治疗药物相继获批上市,还有多种针对不同适应症的基因治疗药物正处于临床研究阶段,基因治疗已然为众多亟待拯救的患者带来新的治疗希望!一款基因治疗药物的上市,是建立在充分的基础研究之上的,一个兼具创新性和完整性的基础研究,也可能用于基因治疗的临床转化。那么,如何开展基因治疗的基础研究呢?
上周我们给大家介绍了基因治疗这个研究热点,想必有些小伙伴已经跃跃欲试了,今天我们就以赛业生物客户发表的一篇文献为例,带大家学习一下基因治疗基础研究的思路吧。

研究背景
心肌肥厚是心血管病的前期表征,随后可能会导致舒张功能障碍和心律失常等,最终导致心力衰竭。所以了解病理性肥大的关键分子机制对于开发新的治疗靶点和策略至关重要。
近日,哈尔滨医科大学附属肿瘤医院的研究人员发现TβRIII在心肌肥厚的致病过程中起重要的调控作用。TβRIII通过 β-arrestin2激活CaMKII,然后诱导心肌肥厚。研究人员通过AAV9递送系统降低TβRIII的表达,发现心肌肥厚相关的表征得到有效缓解。这项研究成果有望开发心肌肥厚新的治疗靶点,并提供相应的治疗策略。
研究思路
1. 在心肌肥厚组织中发现TβRIII异常表达;
2. 构建TβRIII过表达的小鼠模型,发现高表达TβRIII能诱导小鼠心脏肥大;
3. 注射AAV9-shTβRIII下调TβRIII的表达。再通过异丙肾上腺素(ISO)或横主动脉缩窄(TAC)诱导心脏肥大,发现TβRIII表达下调能缓解心肌肥厚和心功能损伤等症状;
4. 机制探讨:发现TβRIII通过β-Arrestin2激活CaMKII诱导心肌肥厚。
研究结果
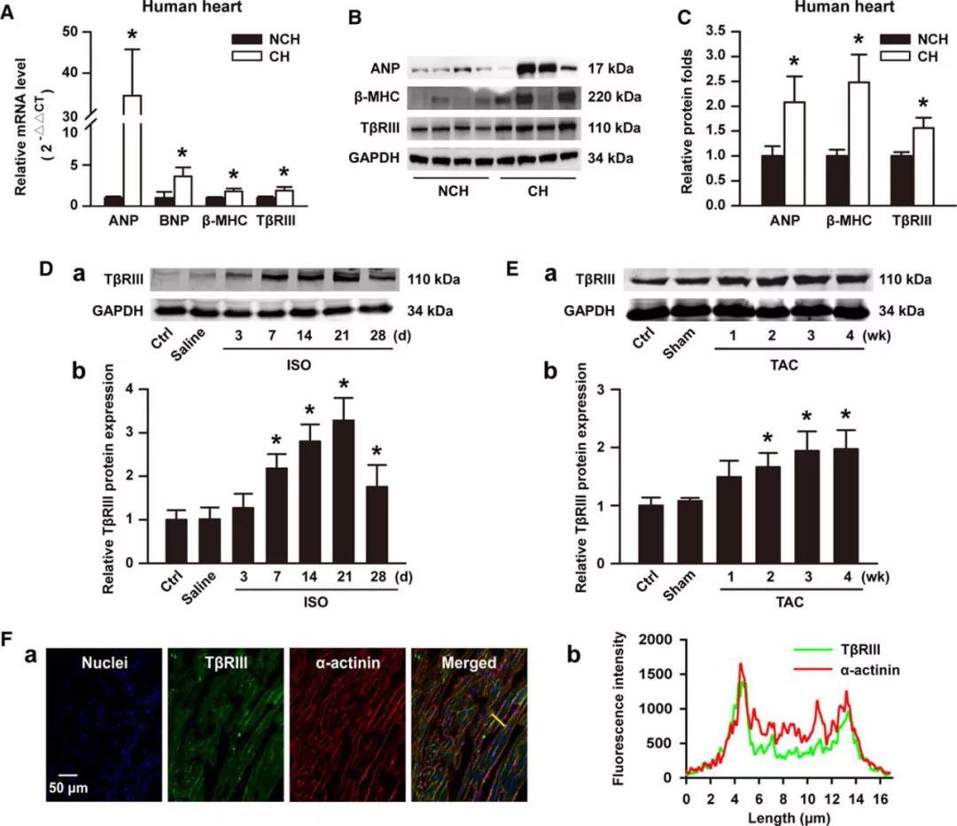
1. TβRIII在人和小鼠心肌肥厚组织中的表达
作者首先检测TβRIII在心肌肥厚的组织中表达是否异常。在人的心肌肥厚标本发现TβRIII 的表达显著上升,同时生物标记物如心钠素、脑钠素和β-MHC等也显著上升(图1A、B、C)。进而通过ISO或TAC诱导使小鼠心肌肥厚,经检测发现在左心室中TβRIII 的表达显著上调(图1D、E)。此外,免疫荧光染色显示TβRIII在小鼠左心室组织中表达(图1F,a)。荧光强度的线扫描分析表明,TβRIII主要存在于成熟心肌细胞膜附近(图1F,b)。这些结果表明,TβRIII的表达增加可能在心肌肥厚的发生中起作用。

图1. TβRIII在心肌肥厚的组织中表达增加
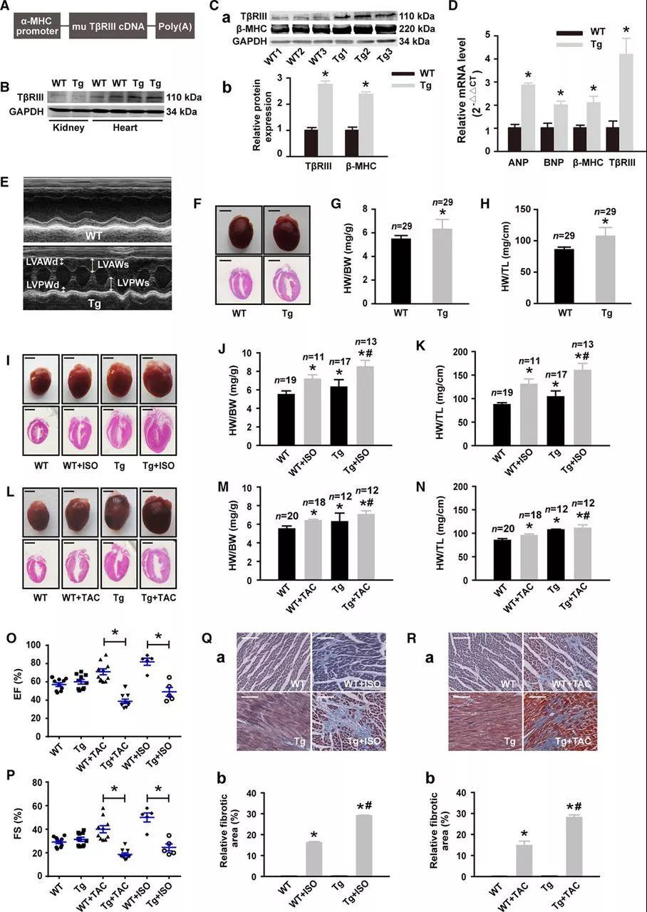
2. 过表达TβRIII能诱导小鼠心脏肥大
研究人员希望构建TβRIII过表达的小鼠模型,来重现心肌肥厚等表型。他们采用心脏特异性启动子α-mhc,在小鼠的心脏中过表达TβRIII(图2A),并通过WB和qPCR证明了模型构建成功(图2B、C)(由赛业生物构建)。然后在过表达TβRIII的小鼠模型基础上,开展一系列实验验证。
与野生型小鼠相比,过表达TβRIII小鼠的心钠素、脑利钠肽和β-mhc的表达水平显著升高(图2D)。采用连续超声心动图,发现过表达小鼠的左心室壁厚度和左心室质量增加(图2E)。组织学、心脏重量/体重比率和心脏重量/胫骨长度的对比分析,表明心脏特异性TβRIII过度表达导致自发性心脏肥大(图2F、G、H)。此外,ISO或TAC处理,发现过表达TβRIII小鼠的心肌肥厚程度比野生型小鼠更严重(异丙肾上腺素:图2I-2K;TAC:图2L-2N)。检测射血分数(EF)和缩短分数(FS),发现过表达TβRIII小鼠在ISO和TAC处理后的EF和FS显著降低(图2O和2P),这说明了TβRIII过表达能损害心脏的收缩功能。Masson染色显示ISO和TAC处理导致过表达TβRIII小鼠的心脏纤维化程度比野生型小鼠更严重(图2Q和2R)。综上所述,作者在过表达TβRIII的小鼠模型中重现心肌肥厚等表型:过表达TβRIII能诱导心脏肥大,并且TβRIII的高表达加速了应激诱导的心脏功能损伤。

图2. 过表达TβRIII可促进心肌肥厚
3. 降低TβRIII的表达水平能减轻应激所致的心肌肥厚症状
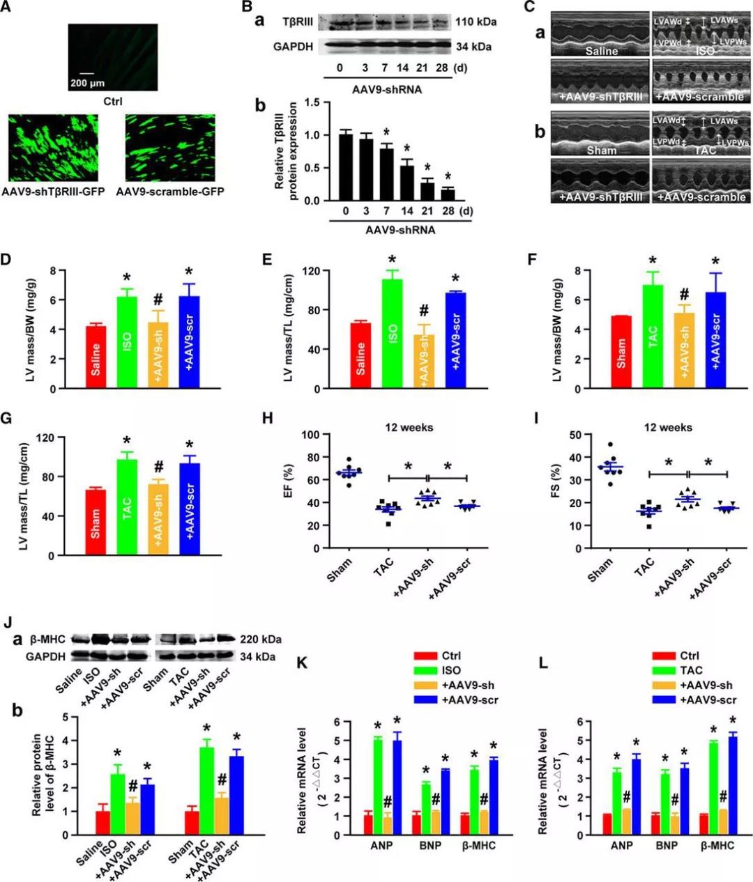
作者猜想既然过表达TβRIII能促进心脏肥大,那么降低TβRIII的表达是否能缓解应激性心肌肥厚呢?作者使用心脏靶向AAV9载体介导的特异性shRNA(AAV9-shTβRIII)在小鼠心脏中降低TβRIII的表达水平,并通过WB检测进行了验证(图3B)。
在这个模型的基础上,使用ISO或TAC处理。与野生型小鼠相比,发现shTβRIII小鼠的肥大指数明显降低,并且心肌肥厚和心功能损害得到缓解(图3C)。通过计算左心室重量/体重(LV mass/WB)和左心室重量/胫骨长度(LV mass/TL)的比值,也证明了降低TβRIII的表达能降低心肌肥大指数(图3D-3G)。TAC术后12周检测射血分数(EF)和缩短分数(FS),发现降低TβRIII的表达能缓解TAC所致的心肌收缩功能损害(图3H、I)。此外,检测心肌肥厚标记物的表达水平,发现β-mhc蛋白和心钠素、脑利钠肽和β-mhc的表达显著降低(图3J至3L)。
该研究采用AAV9在小鼠体内降低了内源性TβRIII的表达,并观察到相比于对照组小鼠的心肌肥厚疾病表型显著减轻,实现了对心脏功能损伤的改善,也从“减法”的思路验证了TβRIII在心肌肥厚致病机制中的功能。

图3. 降低TβRIII的表达可缓解心肌肥厚
4. TβRIII通过β-Arrestin2激活CaMKII诱导心肌肥厚
研究人员通过分析发现TβRIII可以与β-Arrestin2互作来影响各种癌细胞类型的增殖、迁移和迁移,并且异丙肾上腺素激活钙调蛋白依赖性蛋白激酶II(CaMKII)在这过程中扮演着重要的角色。所以作者在体内和体外开展了相关的实验,最终发现TβRIII通过β-Arrestin2与CaMKII互作,诱导心肌肥厚。
小结
本研究中作者通提供充实准确的数据表明TβRIII通过β2依赖的CaMKII激活而诱导心肌肥厚,这有助于我们进一步了解心肌肥大的机制,并且证实了通过AAV递送系统在心肌细胞中干扰TβRIII的表达可能是预防或治疗心肌肥大的一种途径。



