许多人随着年龄的增长会患上阿尔茨海默病或其他形式的痴呆症。然而,也有一些人到了晚年仍然保持头脑敏锐,即使他们的大脑显示出潜在的神经变性迹象。在这些认知恢复力强的人中,科学家们已发现教育水平和花在智力刺激活动上的时间是有助于预防痴呆症的因素。在一项新的研究中,来自美国麻省理工学院的研究人员发现这种丰富的活动似乎激活了一个名为MEF2的基因,该基因控制着大脑中的一种促进抵抗认知能力下降的遗传程序。相关研究结果发表在2021年11月3日的Science Translational Medicine期刊上,论文标题为“MEF2 is a key regulator of cognitive potential and confers resilience to neurodegeneration”。

这些作者在人类和小鼠身上都观察到了MEF2和认知能力之间的这种联系。这些发现表明,增强MEF2或其靶标的活性可能会保护人们免受与年龄有关的痴呆症的影响。
论文通讯作者、麻省理工学院皮考尔学习与记忆研究所所长Li-Huei Tsai说,“人们越来越明白,有一些认知恢复因素可以保护大脑的功能。当我们考虑治疗性干预或预防认知衰退和神经变性相关的痴呆时,了解这种认知恢复机制可能是有帮助的。”论文第一作者为麻省理工学院的Scarlett Barker和Ravikiran (Ravi) Raju。
保护性作用
大量的研究表明,环境刺激在一定程度上可保护大脑免受神经变性的影响。已有研究表明,教育水平、工作类型、使用的语言数量以及花在阅读和做填字游戏等活动上的时间与较高程度的认知恢复力(cognitive resilience)有关。
认知恢复力是克服消极影响或压力对认知功能的能力。相关因素包括对环境的总体积极认知评价,有效处理压力的认知能力,以及利用应对策略的能力和自我效能感。一般来说,随着压力水平的增加,认知能力会下降。然而,先前处理高水平压力和不确定性的经验和训练可能会提高认知恢复力。
这些作者开始尝试找出这些环境因素如何在神经元水平上影响大脑。他们同时研究了人类数据集和小鼠模型,这两条线索都集中在MEF2上,认为它起着关键的作用。
作为一种转录因子,MEF2最初被认为是一种对心肌发育很重要的因子,但后来发现它在神经元功能和神经发育中起作用。在总共包括略多于1000人的两个人类数据集中,这些作者发现认知恢复力与MEF2及其调节的许多基因的表达高度相关。
这些基因中有许多编码控制着神经元的兴奋性或者说控制着神经元发射电脉冲的容易程度的离子通道。这些作者还从人类脑细胞的单细胞RNA测序研究中发现,MEF2似乎在有认知恢复力的人的前额皮层的兴奋性神经元亚群中最为活跃。
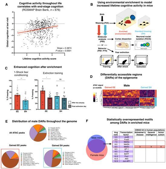
为了研究小鼠的认知恢复力,这些作者比较了在没有玩具的笼子里长大的小鼠,以及被放在一个更有刺激性的环境中的小鼠,该环境中有一个跑步轮和玩具,每隔几天就会被换掉。正如他们在人类研究中发现的那样,MEF2在暴露于丰富环境中的小鼠的大脑中更加活跃。这些小鼠在学习和记忆任务中的表现也更好。
当这些作者敲除额叶皮层中的MEF2基因时,这阻止了小鼠从丰富的环境中受益的能力,它们的神经元变得异常兴奋。Raju说,“这特别令人兴奋,因为它表明MEF2在决定对环境中的变量的整体认知潜力方面发挥着作用。”
这些作者随后探讨了MEF2是否能够逆转一种表达一种能够在大脑中形成缠结物并与痴呆症有关的tau蛋白版本的小鼠模型中的一些认知障碍症状。如果这些小鼠在年轻时经过基因改造后过度表达MEF2,它们就不会显示出生命后期由tau蛋白引起的认知障碍。在这些小鼠中,过量表达MEF2的神经元的兴奋性较低。

认知刺激改善认知能力,环境富集导致小鼠皮层神经元整体表观基因组改变。图片来自Science Translational Medicine, 2021, doi:10.1126/scitranslmed.abd7695。
Raju说,“许多关于神经变性的人类研究和小鼠模型研究表明,神经元在疾病进展的早期阶段变得过度兴奋。当我们在神经变性的小鼠模型中过度表达MEF2时,我们看到它能够防止这种过度兴奋,这可能解释了为什么它们的认知表现比对照小鼠更好。”
增强认知恢复力
这些作者说,这些发现表明,增强MEF2的活性可能有助于防止痴呆症;然而,由于MEF2也影响其他类型的细胞和细胞过程,因此需要进行更多的研究,以确保激活它不会产生不利的副作用。
这些作者如今希望进一步研究MEF2是如何通过暴露在丰富的环境中而被激活的。除了在这项研究中探索的离子通道之外,他们还计划研究其他受到MEF2控制的基因的一些影响。这样的研究可能有助于揭示出更多的用于药物治疗的靶标。
Raju说,“你可以通过识别对诱导认知恢复力和神经保护至关重要的一类效应物或一部分效应物来想象一种更有针对性的治疗。”



