自1981年报告第一例艾滋病病例以来,艾滋病毒(HIV)一直是人类最致命和最持久的流行病之一。尽管HIV流行仍在继续,但全球新发艾滋病病例及其相关死亡方面已取得了非凡的进展。
据联合国艾滋病规划署的数据显示,在首例艾滋病病例后40年,全球范围内接受艾滋病毒治疗的人数自2010年以来增加了两倍多。据估计,自2001年以来,优质和可负担的治疗已避免1620万人死亡。
众所周知,HIV是一种能攻击人体免疫系统的逆转录病毒,它会大量攻击并破坏人体免疫系统中最重要的CD4+ T淋巴细胞,使患者经过数年,甚至10年以上的潜伏期后发展成艾滋病病人,最终丧失免疫功能。
如今,艾滋病发病率、流行率,及其相关死亡人数的下降都是得益于抗逆转录病毒疗法(ART)的问世。自2010年以来,与艾滋病相关的死亡人数下降了43%,到2020年下降到69万人。
虽然付出了巨大的努力并取得了当前的成绩,但越来越多的证据表明,使用现有抗逆转录病毒药物完全清除HIV病毒是不可能的,再加上终生服药的潜在副作用和耐药性的发展,科学家们已转向开发另一种基于免疫的疗法,目的是在没有抗逆转录病毒药物的情况下最大程度抑制病毒。
近日,发表在《Nature Medicine》上的一项新研究中,由美国国家过敏与传染病研究所(NIAID)所长福奇(Anthony Fauci)等人领导的研究团队发现了两种不同的机制,可以让HIV感染者在医学监督下中断抗逆转录病毒药物后延长控制HIV的时间,从而帮助他们在不用终生服用药物的情况下缓解病情。这些发现为开发抗艾滋病新疗法提供了重要信息。

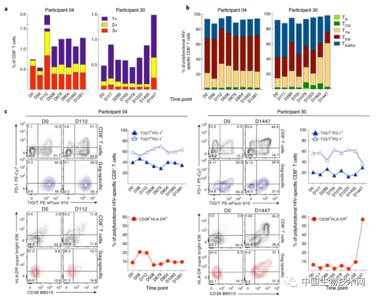
在这项研究中,研究人员对两名参与一项HIV临床试验的患者进行了长期随访研究。这两名参与者在HIV感染急性期开始接受抗病毒治疗。在中断治疗前分别接受了6.7年和6.5年临床有效的抗逆转录病毒药物治疗。研究人员对他们进行了分别为4年和5.6年的跟踪研究,间隔大约每两到三周随访一次。在整个随访期间,两名参与者都保持相对稳定的CD4+T细胞计数。
研究人员监测了每个参与者体内病毒反弹的时间和程度,也就是当他们血液中的HIV病毒载量变得可检测时。
其中一名参与者通过间歇性反弹抑制了HIV1250天(近3.5年),之后他在没有告诉研究团队的情况下开始服用次优的抗逆转录病毒药物。
另一名参与者几乎完全抑制了HIV长达1434天(近4年),但随后出现病毒急剧反弹的情况,因为此时他感染了另一种HIV毒株。这种现象被称为“重复感染”。

研究人员发现,在第一名参与者体内存在高水平的HIV特异性免疫细胞CD8+T细胞,它可以杀死HIV感染的细胞;第二名参与者对HIV的CD8+T细胞反应较弱,但在病毒突然反弹之前的随访期间,其中和抗体的反应都非常强烈。

这些情况表明,两种不同的控制HIV机制均在两名参与者体内发挥了作用,而且中和抗体可能实现了几乎完全抑制HIV的作用,直到患者再次感染了一种不同的HIV毒株。
研究人员表示,深入了解某些HIV感染者自发控制病毒复制的机制将有助于开发新的治疗策略,以实现持久在无需抗逆转录病毒疗法下抑制病毒。
该团队最后强调,为避免HIV耐药性的出现,并防止对科学数据的误解,对长期停止治疗的HIV感染者进行常规抗逆转录病毒药物检测非常重要。此外,“重复感染”是导致停止治疗的HIV感染者出现突破性感染的一个潜在原因,特别是在长时间的病毒被抑制之后。
参考资料:



