
胃独特的位置和功能特点使胃黏膜非常容易受到损伤。这种损伤可能导致胃黏膜糜烂、出血甚至溃疡,这些都与胃癌的发生密切相关。包括胃黏膜保护剂在内的几种药物最近已被用于临床以增强胃黏膜屏障功能来治疗损伤。因此,有必要开发能够促进黏膜再生和修复的新型药物,以有效治疗胃黏膜损伤。
近期浙江大学医学院附属第二医院的研究人员发现抑制ANKRD22可驱动Lgr5+胃上皮祖细胞快速增殖,减轻胃粘膜损伤后的炎症反应。ANKRD22是理想的治疗靶点,其抑制性化合物可用于药物的靶点开发。这项研究成果发表在《Cellular and Molecular Gastroenterology and Hepatology》杂志上。

胃酸过多、长期饮酒、幽门螺杆菌感染以及非甾体抗炎药都会造成胃粘膜损伤。快速有效地修复受损的胃粘膜对于维持胃粘膜屏障的完整性至关重要。
胃上皮祖细胞(EPC),特别是Lgr5+ EPC,在快速修复受损的胃粘膜上皮中起着关键作用。不过,损伤引起的炎症微环境阻碍了这些祖细胞的增殖。巨噬细胞分泌的促炎因子,如IL-1α和TNF-α,可减弱EPC的增殖和分化,阻碍粘膜的再生和修复。因此,促进胃上皮祖细胞快速增殖,并抑制炎症反应,有助于修复受损的胃粘膜。
浙大二院研究团队在之前的研究中发现了一种新的线粒体蛋白——锚蛋白重复结构域蛋白22(ANKRD22)。它在正常的人胃上皮中表达,而在活化的巨噬细胞中表达增加。不过,ANKRD22在胃上皮中具体发挥什么作用,目前还不清楚。为此,研究人员深入探索了它在修复胃粘膜损伤中的作用。
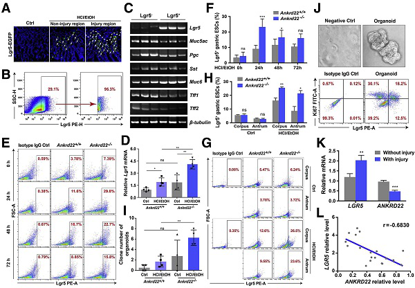
ANKRD22缺失促进Lgr5+ EPC快速增殖
研究人员通过酸化乙醇灌胃建立了Ankrd22+/+小鼠和Ankrd22-/-小鼠急性胃粘膜损伤模型(Ankrd22-/-小鼠由赛业生物构建)。他们发现,Ankrd22-/-小鼠的胃粘膜损伤不如Ankrd22+/+小鼠严重。同时,Ankrd22-/-小鼠胃上皮中的BrdU+细胞显著增加,而炎症细胞浸润显著减少。这些结果表明,ANKRD22可能参与了胃粘膜损伤修复中的胃上皮应激反应,而ANKRD22的缺失促进细胞增殖并减少炎症发生。
之后,研究人员通过评估胃干细胞相关标志物来确定这些增殖细胞的身份。流式细胞术分析显示,与Ankrd22+/+小鼠相比,Ankrd22-/-小鼠中的Lgr5+细胞在胃粘膜损伤后显著增加。后续分析表明,在胃粘膜损伤的情况下,ANKRD22的缺失促进了Lgr5+胃上皮祖细胞的快速增殖(图1)。这些细胞通过自我更新和分化来维持胃上皮并修复粘膜损伤。

图1. ANKRD22缺失导致Lgr5+胃上皮祖细胞快速增殖
鉴于Wnt通路在Lgr5+ EPC的增殖中起关键作用,研究人员接下来分析了ANKRD22对Lgr5+ EPC增殖的抑制作用是否是通过Wnt通路介导的。他们发现,对于受损粘膜的胃上皮细胞,ANKRD22表达的抑制导致线粒体钙离子浓度下降,而NFAT表达水平也降低。这表明ANKRD22缺失抑制了非经典Wnt/钙离子通路,同时间接上调了经典Wnt通路的活性,这可能促进了Lgr5+ EPC的增殖以帮助修复胃粘膜损伤。
ANKRD22缺失减轻胃上皮炎症反应
为了研究Ankrd22-/-小鼠炎症反应减少的潜在机制,研究人员开展了一系列分析,发现Ankrd22-/-小鼠胃上皮中的白细胞比例显著低于Ankrd22+/+小鼠,且TNF-α和IL-1α的浓度也显著降低,这表明ANKRD22的缺失减轻了胃粘膜损伤时的胃上皮炎症。
既然巨噬细胞在介导炎症方面发挥重要作用,那么ANKRD22表达如何影响巨噬细胞的功能?他们通过IFN-γ和LPS刺激人和小鼠巨噬细胞,发现巨噬细胞活化后ANKRD22表达显著增加。而且,Ankrd22-/-小鼠巨噬细胞分泌的TNF-α和IL-1α浓度显着低于Ankrd22+/+小鼠,表明ANKRD22的缺失抑制了胃上皮炎症中的巨噬细胞活化。同样地,他们还发现,ANKRD22的缺失会降低巨噬细胞的线粒体钙离子水平和NFAT表达,这进一步减少了巨噬细胞释放TNF-α和IL-1α,从而减轻炎症反应。
ANKRD22抑制剂缓解胃粘膜损伤
之后,研究人员采用分子对接模型,筛选出与关键位点L122/D132相互作用的化合物,并确定了抑制ANKRD22的先导化合物AV023。细胞实验结果显示,AV023促进了胃上皮祖细胞的增殖,并导致培养物上清液中TNF-α和IL-1α的水平显著降低。这表明AV023显示出与ANKRD22缺失相似的效果。
他们随后在急性胃粘膜损伤的小鼠模型中探索了AV023对Lgr5+ EPC积累和炎症反应的影响。与对照小鼠相比,AV023处理小鼠的胃粘膜损伤显著减轻。同时,在用AV023处理后,浸润到小鼠胃上皮的炎症细胞显著减少,而Lgr5+ EPC比例显著提高,说明这种先导化合物可促进Lgr5+ EPC的积累和局部炎症的减轻。
小结
总而言之,该研究发现ANKRD22可能是一个理想的治疗靶点,促进胃粘膜损伤的修复。ANKRD22的抑制可加速Lgr5+胃上皮祖细胞的增殖并减轻胃上皮的局部炎症。此外,抑制ANKRD22的先导化合物AV023可能是快速修复胃粘膜损伤的潜在治疗方法。该研究为开发药物以快速修复胃粘膜损伤提供了一种新策略。

原文检索:
Liu J, Wu J, Wang R, Zhong D, Qiu Y, Wang H, Song Z, Zhu Y. ANKRD22 drives rapid proliferation of Lgr5+ cells and acts as a promising therapeutic target in gastric mucosal injury. Cellular and Molecular Gastroenterology and Hepatology (2021), doi: https://doi.org/10.1016/j.jcmgh.2021.06.020.



