近日,发表在预印本服务器bioRxiv上(未经同行评议)的一项研究中,由日本东京大学医学科学研究所、日本国立传染病研究所等机构组成的研究团队通过体外细胞培养和动物模型中进行的实验表明,新冠病毒德尔塔变异毒株引起症状的能力更强,具有更高的致病性。

https://doi.org/10.1101/2021.06.17.448820
在这项研究中,为了研究德尔塔(B.1.617.2/Delta)变异毒株的病毒学特征,研究人员首先使用了德尔塔分离株以及携带D614G突变的B.1.1分离株进行了病毒学实验。
在Vero细胞中,德尔塔变异毒株的生长明显低于B.1.1分离株的生长。尤其是在感染48小时后,德尔塔变异毒株的病毒RNA水平比B.1.1低150倍以上。另一方面,尽管这些病毒在细胞中的生长动力学相似,但显微镜观察表明,与B.1.1毒株相比,德尔塔形成了更大的合胞体。研究人员通过测量发现,感染德尔塔变异株形成的合胞体比感染B.1.1的大2.7倍。免疫荧光分析进一步表明,德尔塔感染的细胞表现出更大的多核合胞体。这些结果表明,与携带D614G的B.1.1病毒相比,德尔塔变异毒株可以形成更大的合胞体。

随后,研究人员研究了上述两种毒株在叙利亚仓鼠模型中的致病性。
研究人员发现,感染病毒一周后,仓鼠的体重显著下降,感染德尔塔的体重最高减少了16%,感染B.1.1的体重最高减少了13%。这表明,德尔塔变异毒株比B.1.1更具致病性。

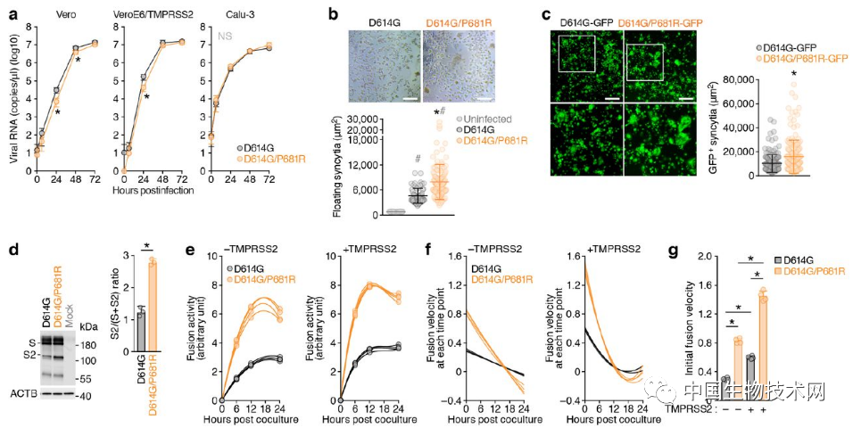
Spike蛋白(S蛋白)中的P681R突变位于furin裂解位点附近,是德尔塔变异毒株的标志性突变。研究人员猜测P681R突变恰恰有利于细胞融合,从而导致更大的合胞体形成。为此,研究人员通过反向遗传学产生了带有P681R的人工病毒并进行了病毒学实验。他们观察到的结果与在细胞培养物中观察到的完全吻合。

总之,这项研究表明,P681R突变增强了S蛋白的切割并增强了病毒的融合性。因此,P681R突变是德尔塔变异毒株更高致病性的原因。
参考资料:
[1]https://www.biorxiv.org/content/10.1101/2021.06.17.448820v2



