
脑性瘫痪(脑瘫,CP)是由于控制肌肉运动的脑部区域(运动区)畸形或损伤而引起的一组症状。主要表现为中枢性运动障碍和姿势异常,还伴有智力障碍、癫痫、视力和听力问题、语言障碍等。全球有2000多万名脑瘫患者,给家庭和社会带来沉重负担。
脑瘫的病因有很多种,包括分娩期间缺氧、新生儿感染等。然而,三分之二的脑瘫患者是足月出生的,分娩期间缺氧仅能解释不到10%的脑瘫病例。近八成的病例还无法确定病因。近年来,越来越多的证据表明遗传因素与CP相关。不过,人们对脑瘫的遗传和分子机制知之甚少,这阻碍了脑瘫的预防、诊断和治疗。
对此,广州市妇女儿童医疗中心的研究团队历时五年,对120个特发性脑瘫家庭开展深入的临床和分子分析,鉴定出潜在的有害的遗传变异。这项研究成果于6月初发表在Brain杂志上。通讯作者为儿科研究所胡昊研究员和韩丁丁副研究员、康复科徐开寿主任,以及南通大学刘东教授。

国际权威神经病学期刊Brain创刊于1878年,是久负盛名的神经病学权威期刊,一个半世纪以来报道过很多神经病学发展的里程碑工作,在国际医学界和学术界有很高的声望。此次研究得到Brain主编和审稿人的高度评价,称赞其为“an impressive piece of work, with major scientific merits and important clinical implications”。
120个脑瘫家庭的遗传分析
研究人员总共招募了120个脑瘫家庭。大多数患者属于痉挛型脑瘫,其次是运动障碍和共济失调型脑瘫。他们通过多个平台对患者进行了全面的遗传评估,包括靶向PCR分析、线粒体基因组测序(6000X)、细胞遗传学芯片分析、全外显子组测序(600X)和全基因组测序(36X)(图1)。

图1. 脑瘫队列研究信息
他们发现,45%的脑瘫患者携带了相关的致病变异。其中,生殖系错义点变异(germline missense SNVs)最为常见,其他类型生殖系变异如插入缺失型变异(indels)、无义点变异(nonsense SNVs)和大片段拷贝数变异(CNVs)均有检出。研究首次发现脑瘫患者中存在合子后体细胞突变(PZM),比例大约为6.7%。此外,运动障碍更严重的患者或智力障碍合并症的患者携带疾病相关变异的几率要高得多。
就遗传模式而言,常染色体显性和隐性各占约三分之一。研究人员在30个脑瘫家庭中确认了疾病隐性遗传相关变异,包括21个常染色体隐性疾病家庭、8个X染色体连锁隐性疾病家庭,还有一名男性患者X染色体上携带一个CNV,遗传自其未患病的母亲。
脑瘫相关基因的共同特征
研究人员结合当前和以往研究的结果,总共确定了114个脑瘫相关基因,远低于智力障碍涉及到的700多个基因。这些脑瘫相关基因中约有一半与智障基因重合,提示这两种疾病有着部分共同的分子机制。与智障相关基因相比,脑瘫相关基因明显缺乏常染色体隐性基因。他们推测未来的研究很可能在这一方面有所突破。
他们在进一步分析后发现,脑瘫相关基因集中在与大脑发育和功能相关的多个模块中。同时,他们也确定了富含脑瘫/智障基因的病原体易感性相关模块。尽管这些疾病可能是颅内病原体感染的后遗症,但这些基因的变异是否会增加疾病风险?
通过基因表达分析,研究人员还发现脑瘫相关基因在各个脑区中表达,主要是在小脑、初级运动皮层和纹状体中。此外,这些脑瘫相关基因也在多种脑细胞中表达,特别是浦肯野细胞、星形胶质细胞和少突胶质细胞。这些特定的表达模式可以为后续的机制研究提供指引。
有意思的是,他们发现脑瘫相关基因可大致分为两个具有鲜明特征的亚组:前脑表达基因和后脑表达基因。前者(如TYW1)在前脑中高表达,且胚胎期表达水平最高;而后者(如GPAM)在后脑中特异性表达,且表达高峰出现在出生后。携带前脑表达基因有害变异的患者往往也是智障患者。因此,前脑表达基因可能参与出生前神经发生,而后脑表达基因参与出生后两年才完成的髓鞘形成。自此,他们首次提出了脑瘫相关基因的二元分类系统,为脑瘫的分子病因学研究提供新的视角。之后,他们各挑了一个代表性基因来深入分析。
TYW1变异的深入分析
研究人员从一个家庭的两名脑瘫加智障患者的基因组中鉴定出TYW1基因复合杂合型有害变异。TYW1基因编码tRNA-怀丁苷合成蛋白。怀丁苷作为苯丙氨酸tRNA第37位鸟苷酸上的一种特殊修饰,能稳定密码子-反密码子配对,避免蛋白质翻译出现移码。TYW1的表达集中在神经元中,主要是在胚胎发育期间。
他们构建了斑马鱼基因敲低模型和小鼠基因敲除模型,成功模拟了患者的小头畸形、意识和运动障碍,以及神经元增殖和迁移问题。之后通过回补实验证明患者基因变异的有害性。由此,他们推断TYW1基因缺陷是造成脑瘫患者临床症状的原因。
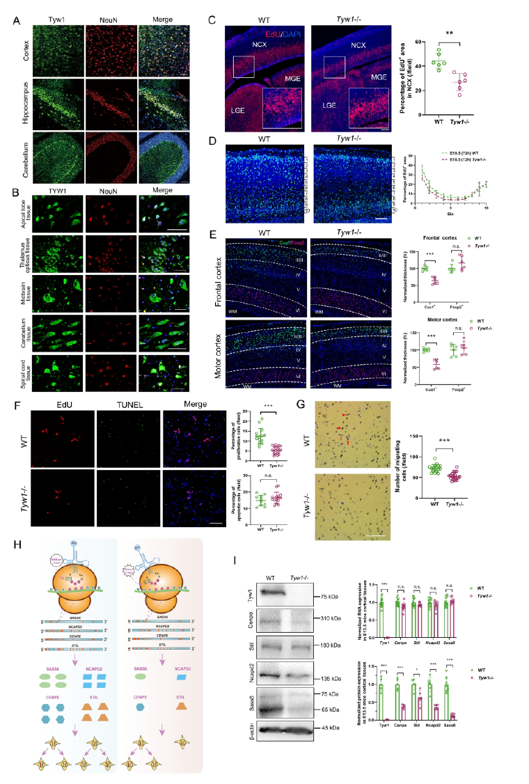
通过对小鼠模型的分析,研究人员发现Tyw1缺陷造成神经元增殖和迁移受阻。成年期小鼠的脑切片分析表明,神经元迁移受阻导致大脑皮层浅层变薄而深层加厚,这一现象在额叶皮层和运动皮层均能观察到,为患者兼具脑瘫和智障两种表型提供了机制信息(图2)。

图2. 缺陷型TYW1的功能机制
为了探索TYW1的表观遗传调控机制,研究人员还构建了一个模型来模拟怀丁苷水平如何影响核糖体移码,以此来评估人、小鼠和斑马鱼胚胎发育时期脑蛋白质组受到的影响。他们发现,四种蛋白质受到了显著影响,分别是CENPE、STIL、NCAPD2和SASS6。有意思的是,这四种蛋白质都参与了细胞周期和有丝分裂,据报道其缺陷与原发性小头畸形有关。
GPAM变异的深入分析
研究人员还从一名痉挛型四肢瘫痪脑瘫患者的基因组中鉴定出GPAM基因复合杂合型有害变异。不过,该患者的智商高达116。她代表了一半脑瘫群体,虽有运动障碍但智力正常。GPAM基因编码脂代谢限速酶,对脂质合成有重要影响。
他们同样构建了斑马鱼基因敲低模型和小鼠基因敲除模型,成功模拟了患者运动能力下降但没有智力障碍这种特殊表型。他们发现,GPAM在中枢神经系统中特异性表达,主要是在星形胶质细胞中,且在小鼠后脑中的表达在出生后14天达到最高水平(图3)。星形胶质细胞中的酶活性主要由GPAM维持。

图3. 缺陷型GPAM的功能机制
在Gpam-/-小鼠中,他们观察到星形胶质细胞数量减少,尤其是在髓质区域。有意思的是,脑切片染色显示Gpam-/-小鼠运动皮层的白质厚度明显下降。同时,小鼠大脑髓质区域内的髓鞘标志物(髓鞘结合蛋白,Mbp)显著降低。因此,他们推测Gpam基因缺陷可能导致皮质脊髓束的髓鞘形成不足。该研究中的所有小鼠均由赛业生物提供,包括野生型C57BL/6J和敲除小鼠。
髓鞘是一种特殊形式的少突胶质细胞膜,包裹在神经突触外,其脂质含量远高于一般细胞膜。之前的研究发现,在小鼠模型中,少突胶质细胞的脂质合成受阻会导致急性脱髓鞘病。不过,这种损伤在一段时间后可自行缓解。最近的研究又发现,大脑中的脂质主要来源于星形胶质细胞。
研究人员于是提出,GPAM基因在星形胶质细胞中参与脂质合成,并输送给少突胶质细胞用于髓鞘形成。GPAM基因缺陷扰乱了星形胶质细胞的脂质代谢,导致星形胶质细胞增殖受抑制,并造成少突胶质细胞髓鞘形成所需的脂质含量不足,导致持久的脱髓鞘病变。
小结
总的来说,这项研究根据脑瘫相关基因的二元时空表达模式提出了一种新的分类系统。这有望作为一份有用的指南,帮助人们探索脑瘫相关基因的潜在机制,并设计靶向疗法。研究人员认为,未来还需要从更大队列中鉴定出更多的脑瘫相关基因来证实这个分类系统。
赛业生物一站式服务平台
赛业生物长期致力于基因编辑细胞和动物模型的建立,拥有经验丰富的专家团队和成熟稳定的技术平台,客户遍布全球几十个国家和地区。我们可为客户提供目的基因的表达调控的细胞模型和动物模型,以及相关的表型检测、功能验证、病理分析等一系列的服务,为广大科研工作者提供便捷的服务,更有专业高效的科学家团队可为您提供深度的技术支持, 如有需要,欢迎联系我们咨询~

现在赛业年中超值优惠全放送,可一键申领10000元细胞技术服务代金券,领到就是赚到!同时订购细胞技术服务+模式动物服务,不仅享超值优惠,还送赛业15周年精彩大礼包,快拉上师弟师妹一起省经费吧。

原文检索:
Li N, Zhou P, Tang H, et al. In-depth analysis reveals complex molecular aetiology in a cohort of idiopathic cerebral palsy. Brain. 2021 Jun 2:awab209. doi: 10.1093/brain/awab209. Epub ahead of print. PMID: 34077496.



