MiR-690是一种M2极化型巨噬细胞外泌体来源的miRNA,可改善肥胖小鼠的胰岛素敏感性。
糖尿病和肥胖症是威胁人类身体健康的重要因素,全球的糖尿病患者约有4.25亿,整体的患病率和发病率都急剧上升。而绝大多数糖尿病患者属于2型糖尿病,其病因为胰岛素抵抗和或胰岛素分泌不足。通过改善胰岛素敏感性或提高胰岛素分泌是科学界研究的重要方向。
先前的研究已经证实:抗炎M2样巨噬细胞在维持正常代谢稳态方面具有重要作用。M2样巨噬细胞是巨噬细胞的一种活化状态,具有调节组织重塑和炎症消退的能力,并在维持系统胰岛素敏感性和葡萄糖稳态中起到关键作用。
近日,美国加州大学圣迭戈分校Jerrold M. Olefsky小组在《细胞—代谢》杂志上在线发表了题为“MiR-690, an exosomal-derived miRNA from M2-polarized macrophages, improves insulin sensitivity in obese mice”的文章,发现MiR-690是一种M2极化型巨噬细胞外泌体来源的miRNA,可改善肥胖小鼠的胰岛素敏感性。

DOI: 10.1016/j.cmet.2020.12.019
通过大量的前期研究,研究团队认为抗炎的M2样巨噬细胞能分泌含有能提高胰岛素敏感性的微小核糖核酸的胞外产物,即外泌体(Exos)。试验结果表明:M2外泌体可以减轻高脂饮食(HFD)8周后的葡萄糖和胰岛素耐受性,减轻肥胖诱导的胰岛素抵抗。而在体外实验中,M2 Exos治疗也导致脂肪细胞、肌细胞和肝细胞中AKT磷酸化增加,体现了Exos的胰岛素增敏作用。

实验机制图
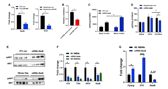
随后,研究团队通过实验证实,外泌体的胰岛素增敏作用是通过miR-690起作用,而不是其他核糖核酸物种或者脂质和蛋白质。miR-690是一种胰岛素敏感性微小核糖核酸,实验表明:抗炎的M2样骨髓基质细胞表达更多的miR-690,而在M2 Exos治疗4周的HFD喂养的肥胖受体小鼠的代谢组织中miR-690丰度更高。与肥胖对照组相比,体内存在miR-690模拟物的小鼠其肝脏、骨骼肌和脂肪组织中胰岛素刺激的AKT磷酸化水平更高,表明miR-690可促进胰岛素信号传导,表明其作为胰岛素增敏miRNA的功能。

miR-690改善肥胖诱导的葡萄糖不耐受和胰岛素抵抗
之后,为了进一步了解miR-690的调节作用,研究团队通过基因测序和基因功能注释,确定了miR-690的过表达可以导致JAK/STAT和胰岛素信号通路的上调,同时抑制谷胱甘肽代谢等通路。随后通过靶基因预测算法TargetScan Mouse 7.2鉴定了miR-690的靶基因,即Nadk。
Nadk是编码NAD+激酶的基因,大量实验表明,Nadk敲除可导致胰岛素信号的更大激活;用siRNA-Nadk转染的细胞中,磷酸化AKT的水平更高;与单独用siRNA-Nadk或miR-690 Exos处理的细胞相比,联合用siRNA-Nadk和miR-690 Exos处理的细胞并没有进一步改善胰岛素效果,这些实验结果都证实miR-690-Nadk轴在调节细胞胰岛素信号中起作用。

miR-690-Nadk轴在介导细胞胰岛素反应中起作用
综上所述,研究人员发现M2极化型骨髓源性巨噬细胞(BMDM)能够分泌含miRNA的外泌体(Exo),当给予肥胖小鼠时,可改善葡萄糖耐量和胰岛素敏感性。miR-690在M2 BMDM Exo中高度表达,并且在体内和体外均起胰岛素增敏剂的作用。Nadk是miR-690的真正靶标mRNA,并且Nadk在调节巨噬细胞炎症和胰岛素信号传导中起作用。这些数据都表明miR-690可能是一种治疗代谢性疾病的新型胰岛素增敏分子。
参考资料:
https://www.cell.com/cell-metabolism/fulltext/S1550-4131(20)30717-8



