僵尸细胞是那些没有死亡但同样无法执行正常细胞功能的细胞。这些僵尸细胞或者说衰老细胞涉及许多年龄相关性疾病。在一项新的研究中,来自美国梅约诊所(Mayo Clinic)的研究人员报道在大脑疾病小鼠模型中,衰老细胞在认知丧失之前会堆积在它们的大脑中。通过阻止这些衰老细胞的堆积,他们能够减少tau蛋白聚集、神经元死亡和记忆丧失。相关研究结果于2018年9月19日在线发表在Nature期刊上,论文标题为“Clearance of senescent glial cells prevents tau-dependent pathology and cognitive decline”。
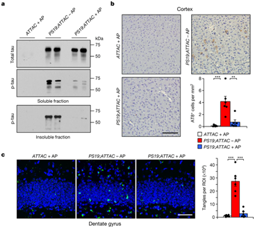
图片来自Nature, doi:10.1038/s41586-018-0543-y。论文通信作者、梅约诊所分子生物学家Darren Baker博士说,“已知衰老细胞随着自然年龄的增长而堆积在与衰老疾病(包括骨关节炎和动脉粥样硬化)和神经退行性疾病(包括阿尔茨海默病和帕金森病)有关的部位中。在之前的研究中,我们已发现从自然老化的小鼠中清除衰老细胞会延长它们的健康寿命。”在这项新的研究中,Baker团队使用了模拟阿尔茨海默病的小鼠模型。它们在它们的神经元中产生粘性的蜘蛛网状的tau蛋白缠结物,而且经基因修饰后,它们的衰老细胞可被清除。当衰老细胞被移除时,他们发现这些患病的小鼠保持形成记忆和消除炎症迹象的能力,没有产生神经原纤维缠结,而且保持正常的脑质量。他们还报道移除衰老细胞的药物干预能够调节tau蛋白的聚集。此外,Baker团队能够鉴定出发生衰老的特定细胞类型。当在显微镜下观察大脑组织时,他们发现两种不同的被称作小胶质细胞和星形胶质细胞的脑细胞类型发生衰老。这些细胞是神经元健康和信号传导的重要支持者,因此它们中的任何一种细胞发生衰老都会对神经元健康产生负面影响是有道理的。参考资料:Tyler J. Bussian, Asef Aziz, Charlton F. Meyer et al. Clearance of senescent glial cells prevents tau-dependent pathology and cognitive decline. Nature, Published Online: 19 September 2018, doi:10.1038/s41586-018-0543-y.
图片来自Nature, doi:10.1038/s41586-018-0543-y。论文通信作者、梅约诊所分子生物学家Darren Baker博士说,“已知衰老细胞随着自然年龄的增长而堆积在与衰老疾病(包括骨关节炎和动脉粥样硬化)和神经退行性疾病(包括阿尔茨海默病和帕金森病)有关的部位中。在之前的研究中,我们已发现从自然老化的小鼠中清除衰老细胞会延长它们的健康寿命。”在这项新的研究中,Baker团队使用了模拟阿尔茨海默病的小鼠模型。它们在它们的神经元中产生粘性的蜘蛛网状的tau蛋白缠结物,而且经基因修饰后,它们的衰老细胞可被清除。当衰老细胞被移除时,他们发现这些患病的小鼠保持形成记忆和消除炎症迹象的能力,没有产生神经原纤维缠结,而且保持正常的脑质量。他们还报道移除衰老细胞的药物干预能够调节tau蛋白的聚集。此外,Baker团队能够鉴定出发生衰老的特定细胞类型。当在显微镜下观察大脑组织时,他们发现两种不同的被称作小胶质细胞和星形胶质细胞的脑细胞类型发生衰老。这些细胞是神经元健康和信号传导的重要支持者,因此它们中的任何一种细胞发生衰老都会对神经元健康产生负面影响是有道理的。参考资料:Tyler J. Bussian, Asef Aziz, Charlton F. Meyer et al. Clearance of senescent glial cells prevents tau-dependent pathology and cognitive decline. Nature, Published Online: 19 September 2018, doi:10.1038/s41586-018-0543-y. 


