骨质疏松症(OP)是中老年人群中常见的骨骼疾病,以骨强度下降和骨折风险增加为特征。老年性骨质疏松症患者的骨量减少,且常常伴随着自噬活性的降低。激活自噬可以缓解骨质疏松,而抑制自噬会加重骨丢失。然而,骨组织中的细胞自噬调控如何参与骨质疏松症发病,目前还不太清楚。
近日,中南大学湘雅医院谢辉教授团队在《Autophagy》杂志上发表题为“Autophagy receptor OPTN (optineurin) regulates mesenchymal stem cell fate and bone-fat balance during aging by clearing FABP3”的文章,研究人员首次鉴定出自噬受体蛋白OPTN选择性降解的底物FABP3(脂肪酸结合蛋白3),并发现OPTN通过调节FABP3来调控骨脂平衡。揭示了老年性骨质疏松症发病新机制,为其防治提供了新思路与新靶点。

Optn调控了MSC的命运
OPTN(optineurin)蛋白作为一种自噬受体,在选择性自噬中发挥着关键的作用,但其在成骨中的作用尚不清楚。在这项研究中,研究人员发现Optn是决定骨髓间充质干细胞(MSC)命运的关键分子,其表达在老年小鼠中减少。
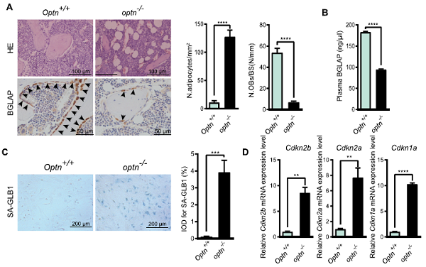
他们发现,老年小鼠的骨量减少,骨微结构受损,并伴随着自噬活性的降低。同样地,Optn敲除小鼠(optn–/–)也表现出骨质疏松性骨质流失以及自噬体形成的减少。同时,他们还发现optn–/–小鼠脂肪细胞的数量显著增加,而成骨细胞的数量明显减少。与Optn+/+ MSC相比,optn–/– MSC的增殖能力受损,且DNA损伤标志物γH2AX的蛋白水平更高。这些结果表明,Optn缺失加剧了骨脂不平衡,并促进了MSC衰老(图1)。本研究所用的成骨诱导培养基和成脂诱导培养基均来自赛业OriCell。

图1. Optn缺失加剧了骨脂不平衡,并促进了MSC衰老。
之后,研究人员将optn–/–MSC和Optn+/+MSC移植到optn–/–小鼠体内,以确定Optn是否可以恢复optn–/–小鼠的骨质流失。他们发现,Optn+/+MSC的骨髓内注射和静脉内注射均可挽救骨质流失,但optn–/–MSC的移植却无法做到。同样地,通过含有Optn的慢病毒来感染optn–/–小鼠,也能够挽救骨质流失。不过,OptnK193R功能缺失突变体的引入却无法重建骨脂平衡。
FABP3作为OPTN的选择性自噬底物
研究人员随后进一步探讨了OPTN调控骨脂平衡的潜在机制。他们通过质谱比较了Optn+/+小鼠和optn–/–小鼠骨组织的蛋白质图谱,并发现FABP3是上调最多的蛋白质,因为optn–/– 小鼠比Optn+/+小鼠高了28倍。FABP3主要在骨骼肌、心脏和胎盘中表达,在长链脂肪酸及其酰基辅酶A酯的细胞内转运中发挥作用。后续一系列实验表明,OPTN通过自噬来特异性调控FABP3的水平。
通过Fabp3 siRNA来沉默Fabp3基因后,他们发现optn–/–MSC在成骨诱导下表现出成骨作用增强,而在成脂诱导下表现出成脂作用降低。在Fabp3 siRNA感染后,optn–/–小鼠的骨质流失减轻,骨骼硬度改善,而且与对照组相比成骨细胞更多,脂肪细胞更少(图2)。这些结果表明,FABP3可能是OPTN的选择性底物,在optn–/–小鼠中积累,导致MSC衰老和脂肪形成,破坏骨脂平衡。

图2. Fabp3 siRNA组表现出较多的成骨细胞和较少的脂肪细胞。
为了进一步评估MSC命运决定是否可减轻衰老过程中的骨质流失,研究人员将Optn cDNA或Fabp3 siRNA注射到老年小鼠体内。两个月后观察到老年小鼠股骨中OPTN的过表达和FABP3的敲减,以及骨质流失的显著减少。这些结果综合起来表明,OPTN通过调节FABP3来调控衰老过程中的MSC命运和骨脂平衡(图3)。

图3. OPTN通过调节FABP3来调控骨脂平衡的模型。
这项研究的主要成果是发现自噬受体OPTN通过促进MSC的成骨作用和减弱成脂作用来影响骨代谢,而FABP3是新型的OPTN选择性降解底物。Optn的过表达和Fabp3的抑制可以减轻骨质流失。这为老年性骨质疏松症的治疗提供了新的思路和靶点。



