急性心肌梗死是临床心血管常见疾病,具有发病急、病情重、并发症多且病死率较高等特点,严重影响患者的身体健康和生命安全。尽管治疗上能够通过再灌注来挽救缺血心肌,减少急性死亡,但由于不良的重塑,心力衰竭患者的长期发病率和死亡率却有所增加。炎症不仅触发缺血性损伤,而且再灌注损伤(I/R)也被认为可调节心肌梗死后的预后。
细胞间通讯在缺血性损伤中起着重要作用。其中,由糖复合物和蛋白多糖组成的糖萼(glycocalyx)是细胞和细胞内通讯以及维持组织内稳态的关键元素。糖萼的重要组成是唾液酸,一种包含9个碳原子骨架的糖,其能与脊椎动物和高等无脊椎动物细胞质膜上的糖蛋白和糖脂结合,再通过携带一个羧基维持外层质膜的总负电荷,不仅可以通过空间位阻来影响蛋白质-蛋白质相互作用,还可以影响细胞-细胞和细胞-基质的相互作用。在病理生理条件下,唾液酸含量会被唾液酸苷酶(neuraminidases, NEU, 也称为神经氨酸酶)改变。NEU1与β-半乳糖苷酶(β-GAL)和保护性蛋白/组织蛋白酶(PPC)A可形成多酶复合物,从细胞表面糖缀合物中分离唾液酸。
9月德国汉诺威医学院Denise Hilfiker-Kleiner教授团队在《Basic Research in Cardiology》发文阐述了NEU1在I/R后心肌中的作用。证明了活化的NEU1/β-GAL/PPCA复合物在I/R后对心脏有不良影响,并表明靶向该复合物可为减少心肌梗死不良重塑和心力衰竭提供新的治疗策略。

研究人员假设I/R心脏中NEU1的上调可能会促进心律失常、不良的心脏重塑和心力衰竭。因此,他们构建了Neu1亚效等位基因小鼠,随后他们发现Neu1亚效等位基因小鼠在I/R后表现出较低的唾液酸苷酶活性和较低的炎症性信号。
Neu1亚效等位基因小鼠在I/R后3天,巨噬细胞呈现从促进炎症到抗炎的转变,在I/R后14天心脏功能改善,CX43表达受损较少。如图1流式细胞仪分析结果(图a,b)显示,在I/R后3天,hNEU1和WT小鼠心脏中侵袭的白细胞总数(CD45+细胞)没有差异。然而,与WT小鼠相比,在I/R后3天,hNEU1中促炎的Lin-CD11b+-F4/80+Ly-6Chigh与抗炎的Lin-CD11b+-F4/80+Ly-6Clow巨噬细胞的比率较低(图1c,d)。在I/R后14天,与用WT-BM重组的WT小鼠相比,hNEU1小鼠表现出相似的梗死疤痕大小,胶原1A1(COL1a1)的表达相似,心脏重量(HW)、体重(BW)和HW/BW比率与WT小鼠相比没有差异。
然而,与野生型小鼠相比,hNEU1小鼠的左心室(LV)功能明显更好。hNEU1小鼠巨噬细胞标志物ADGRE1(F4/80)表达的增加在I/R后14天低于WT-LV,这也通过免疫组化分析得到证实(图1h,I)。两种基因型均显示心脏应激标记物心钠素(ANP)的表达增加,而WT缺血左室缝隙连接CX43的表达在I/R后14天观察到轻微但显著的下降。
图1. I/R后NEU1亚效等位基因小鼠浸润免疫细胞和梗死面积分析。
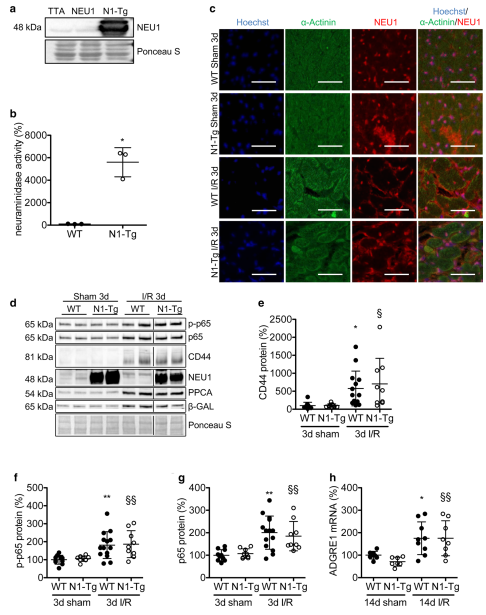
骨髓细胞移植实验进一步表明侵入免疫细胞以及局部心肌细胞中的NEU1促进了I/R后心力衰竭。为了分析心肌细胞NEU1表达增加的影响,研究人员建立了一个心肌细胞特异性NEU1过表达转基因小鼠(FVB/N-Tg(pRP.ExSi-TRENEU3;Tg(αMHC-tTA),FVB/N-Tg小鼠由赛业生物提供)。双转基因后代N1-Tg的出生符合孟德尔比率,在3个月大时,NEU1在心肌细胞中有强烈的过度表达,左心室的唾液酸苷酶活性显著增加(图2a-c)。成年雄性小鼠的超声心动图显示NEU1过度表达对心功能无影响。将N1-Tg小鼠暴露于I/R中3天导致NEU1在心肌细胞膜上的定位增加,这与NEU1辅助因子PPCA和β-GAL的表达增加有关(图2c,d)。N1-Tg小鼠和WT小鼠在I/R后3天的诱导标记物CD44、NF-κB亚基p65、p65和ADGRE1的磷酸化上调到类似程度(图2d-h)。心肌细胞特异性NEU1过表达对瘢痕大小无影响,但导致心肌肥大,CX43表达和定位受损,左心室功能降低。

图2. I/R后,NEU1的心肌细胞特异性过度表达不会促进炎症。
这篇文章揭示了由唾液酸苷酶活性降低导致的I/R后期炎症信号和心力衰竭减少。强调了造血系统中的NEU1对I/R后心力衰竭的影响——通过促进侵袭的单核细胞/巨噬细胞的发育而导致心力衰竭,增强心肌细胞肥大,损害缝隙连接功能,提示系统性NEU1抑制可减少I/R后心力衰竭的发生。
原文检索:
Neuraminidase‑1 promotes heart failure after ischemia/reperfusion injury by afecting cardiomyocytes and invading monocytes/macrophages.
DOI:https://doi.org/10.1007/s00395-020-00821-z.



