新型冠状病毒SARS-CoV-2的一种广泛变体有可能躲过一些人在感染后产生的免疫反应。
自这次大流行开始以来,科学家们在从感染者身上采集的SARS-CoV-2样本的基因组中发现了数千种病毒突变。
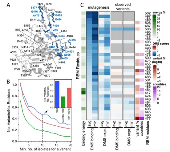
在一项新的研究中,英国格拉斯哥大学的David Robertson、美国Vir生物技术公司(Vir Biotechnology)的Gyorgy Snell及其同事们研究了这种病毒用来入侵宿主细胞的刺突蛋白(S蛋白)中发生的一种称为N439K的突变。相关研究结果于2020年11月5发表在bioRxiv预印本服务器上,论文标题为“The circulating SARS-CoV-2 spike variant N439K maintains fitness while evading antibody-mediated immunity”。

图片来自bioRxiv, 2020, doi:10.1101/2020.11.04.355842。
这种突变影响了S蛋白的受体结合结构域(RBD),其中S蛋白利用它的受体结合结构域识别宿主细胞,因而这个受体结合结构域是抗病毒抗体的关键靶点。该突变已经独立出现了至少两次,并且已经在12个国家被发现。
在实验室实验中,这些研究人员发现,这种突变可以抑制阻断这种病毒的强效中和抗体的活性。在受到这种突变抑制的中和抗体中,有从COVID-19中康复的人血液中的抗体,以及一些正在作为药物开发的“单克隆抗体”。
由此可见,维持SARS-CoV-2毒力和适应度(fitness)的N439K等免疫逃逸突变出现在SARS-CoV-2的S蛋白中,这凸显了持续进行分子监测的必要性,以指导疫苗和药物的开发和使用。
参考资料:
1.Emma C. Thomson et al. The circulating SARS-CoV-2 spike variant N439K maintains fitness while evading antibody-mediated immunity. bioRxiv, 2020, doi:10.1101/2020.11.04.355842.
2.COVID research updates: A coronavirus mutation could weaken antibodies’ power
https://www.nature.com/articles/d41586-020-00502-w



