四川大学生物材料工程研究中心的研究团队在Acta Biomaterialia杂志上发表了题为“Correlations between macrophage polarization and osteoinduction of porous calcium phosphate ceramics”的文章,揭示了磷酸钙陶瓷的骨诱导与巨噬细胞极化之间的关联。这些结果不仅加深了人们对骨诱导机制的了解,也有助于设计新型的骨诱导支架。生物材料工程研究中心的肖玉梅和梁洁为共同通讯作者。

研究背景
如今,生物材料的固有骨诱导已经被广泛接受。例如,磷酸钙(CaP)陶瓷可以在没有外源细胞和生长因子的非骨部位诱导异位成骨。尽管这种骨诱导作用具有巨大的临床潜力,但其内在机制还没有完全弄清。
骨免疫学领域的研究表明,免疫细胞在维持骨稳态和调节骨重建中起着至关重要的作用。有证据表明,免疫系统和骨骼系统共享许多调控分子,包括细胞因子、趋化因子、受体和转录因子。生物材料在植入后会不可避免地引发宿主反应,且炎症程度会影响植入物的性能,特别是骨诱导性。
巨噬细胞作为固有免疫系统的第一道防线,在此过程中发挥重要的作用。它不仅具有吞噬作用,还可以分泌趋化因子和细胞因子来调节炎症程度。此外,巨噬细胞表现出明显的可塑性,可根据环境变化而显示出一系列不同功能的极化表型。M1型和M2型是目前广泛研究的两种表型,分别具有促进炎症以及减轻炎症和促进细胞修复的作用。
先前有研究表明,骨科材料会影响巨噬细胞的极化。基于此,研究人员利用小鼠肌内植入模型和三种常用的磷酸钙陶瓷材料,以证明巨噬细胞极化在材料诱导的骨形成中起着关键作用。
三种CaP陶瓷的骨诱导作用
在这项研究中,研究人员选择了三种多孔结构的磷酸钙陶瓷,包括羟基磷灰石(HA)、双相磷酸钙(BCP)和β-磷酸三钙(β-TCP)。他们通过手术将多孔CaP圆柱体植入BALB/C小鼠肌肉内,并在90天后评估CaP陶瓷的骨诱导作用。少数HA样本(2/7)和多数BCP样本(6/7)中观察到异位骨形成。然而,β-TCP样本中未观察到骨形成,其孔内充满了纤维状和脂肪样组织。
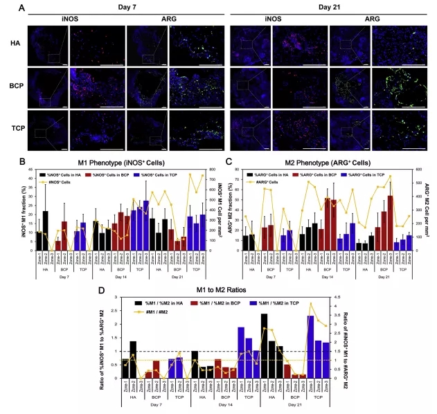
为了评估免疫细胞浸润,研究人员在植入后第7、14和21天提取样本,并通过HE和免疫荧光染色观察。随着植入时间的延长,大量细胞(尤其是F4/80+ 巨噬细胞)从CaP陶瓷的表层区域(区域1)迁移到内部区域(区域3)。不过,BCP组的F4/80+ 巨噬细胞数量随时间急剧减少,而β-TCP组中巨噬细胞的数量逐渐增加。
体内分析CaP陶瓷诱导的巨噬细胞极化
研究人员首先对组织切片进行免疫荧光染色,以研究体内巨噬细胞极化。在植入初期(第7、14和21天),β-TCP组的iNOS+ M1型巨噬细胞比例最高,而BCP组的ARG+ M2型巨噬细胞比例最高。对于β-TCP组,他们发现M1/M2比例逐渐增加,且M1型巨噬细胞数量更多,而BCP组在第7、14和21天都有更多的M2型巨噬细胞。

图1. 在植入后对M1和M2表型标志物进行免疫荧光染色
之后,他们又利用RT-qPCR技术评估了M1型标志物(iNos)和M2型标志物(Arg)的基因表达。在第7天,BCP组的iNos和Arg mRNA表达量最低,不过到了第21天,BCP组明显上调了Arg基因表达,并下调了iNos基因表达。这些结果表明,骨诱导能力出色的BCP陶瓷能够诱导M2型巨噬细胞极化。相反,没有明显骨诱导性的β-TCP陶瓷促进了iNOS+ M1型巨噬细胞。
体外分析CaP陶瓷调控的巨噬细胞行为
为了深入了解其免疫调节特性,研究人员又在体外研究了CaP陶瓷对巨噬细胞行为的影响。他们利用扫描电镜观察了在三种CaP陶瓷上生长的巨噬细胞的形态。电镜图像表明,HA和BCP上的大多数巨噬细胞开始伸长,呈纺锤状,而β-TCP上的大多数巨噬细胞保持球状或椭圆状。这些结果表明,β-TCP陶瓷抑制了巨噬细胞的扩散和伸长。
他们还利用RT-qPCR 分析和多重免疫检测定量了炎症相关细胞因子和趋化因子的表达。结果发现,β-TCP明显上调了M1表型标志物的表达,促进巨噬细胞分泌IL-1β、MCP-1、MIP-1α和MIP-1β。相反,BCP上调了M2表型标志物(Arg和Il10)的表达,并增加了CD206+ M2型巨噬细胞的比例。这些结果与体内研究一致,表明β-TCP和BCP分别将巨噬细胞推向M1和M2表型,而HA对巨噬细胞极化没有偏向。

图2. 炎性细胞因子和趋化因子的体外相对表达
此外,研究人员还分析了巨噬细胞分泌因子对成骨的影响。他们利用来自巨噬细胞/CaP上清液的条件培养基来培养骨髓间充质干细胞(BMSC)。结果表明,与纯培养基相比,培养基中钙离子和磷离子的消耗降低了BMSC的增殖。对于HA、BCP和β-TCP组,小鼠BMSC的增殖和成骨基因表达相当。本研究中的BMSC由赛业生物提供。
总的来说,这些结果表明,骨科植入物的骨诱导能力与炎症反应密切相关,这是由植入物调控的巨噬细胞极化和功能状态决定的。这项研究为了解生物材料的骨诱导机制奠定了基础。它也有望帮助人们设计出骨诱导支架的新策略。




