
前言近年来,靶向PD-1/PD-L1抗体的效果无疑戏剧性地引导我们对癌症治疗总体方法和对宿主-肿瘤生物学理解的改变。由于癌症治疗过程中,T细胞会发生功能性障碍,大多数癌症病人单独接受PD-1或者PD-L1抗体治疗后,并不能表现出持久的抗肿瘤反应。因此进行抗体联用策略和治疗无疑成为了靶向可替代的免疫调节途径,进而瞄准定位对单独使用PD-1或PD-L1抗体治疗无效的肿瘤。
2018年11月,也就是本月初,在Science Immunology期刊中刊登的一篇为Combination cancer immunotherapy targeting PD-1and GITR can rescue CD8+ T cell dysfunction and maintain memory phenotype文章中,表明联合使用抗PD-1抗体和抗GITR抗体促进淋巴细胞抗癌效果的机制。这种组合疗法能够显著提高CD8+T细胞的效应子功能。它通过提高一种名为CD226的共刺激通路活性,刺激一种能够迅速增殖的效应记忆T细胞前体的产生。这项研究揭示GITR抗体和PD-1抗体组合提高T淋巴细胞抗癌功能的分子机理,支持在临床试验中继续检验这种组合疗法的抗癌效果。下面小编带着大家简单回顾一下这篇文章~
抗PD-1抗体与抗GITR抗体的联合治疗
以协同方式抵抗肿瘤生长
以及瘤内CD8+ T细胞的功能障碍
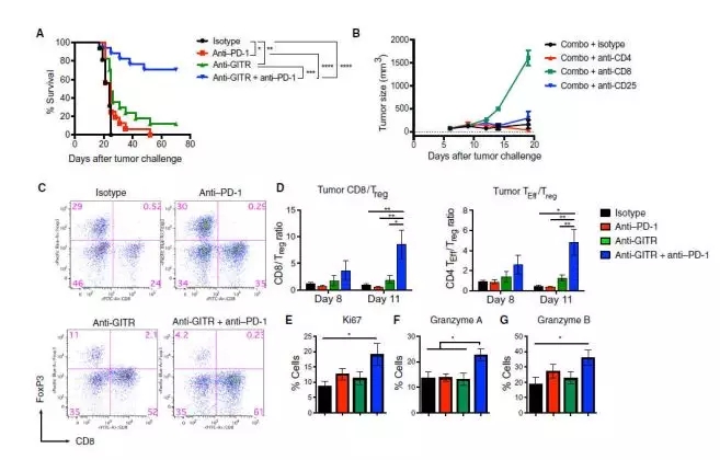
首先研究者利用小鼠结肠癌模型评价抗PD-1抗体、抗GITR抗体以及抗PD-1抗体与抗GITR抗体联用这三种方式的治疗效果,发现抗PD-1抗体与GITR抗体联合治疗可显著提高荷瘤小鼠生存期(如图1A),此治疗主要依赖CD8+ T细胞对肿瘤进行作用(如图1B)。同时抗PD-1抗体与抗GITR抗体联合作用可提高瘤内效应T细胞/调节性T细胞的比率(如图1C-D),促进瘤内CD8+ T细胞的增殖(如图1E-G)。


图1. PD -1抗体与GITR抗体的联合用药可协同抑制小鼠肿瘤,降低T细胞功能障碍
在肿瘤免疫治疗过程中,应用单细胞测序是一种非常重要的研究方法。单细胞RNA测序能够独立地提供每个细胞的RNA表达谱,并鉴定异质细胞群中的稀有细胞。由于在抗体药免疫治疗过程中,肿瘤组织内会出现TILs(肿瘤浸润淋巴细胞),进而在癌组织及周边形成复杂的肿瘤微环境,这种微环境是肿瘤免疫治疗的关键。而仅对这些免疫细胞表型进行简单分析,很难获免疫治疗长效性的机制,因此只有开展单细胞水平的RNA研究才能获得详尽的肿瘤免疫图谱,为发现抗体药靶点治疗机制以及潜在新的肿瘤靶点提供数据支撑。
通过先进的单细胞TCR测序技术,分析发现经抗PD-1/GITR抗体联合免疫治疗后,
克隆扩增的CD8+ T细胞群具有独特的基因表型特征
为了更好的进行后续实验探索,研究者们设计了一套实验进行单细胞TCR测序分析,首先荷瘤小鼠在第6天接受抗体药物治疗,在治疗后的第2天与第5天,取肿瘤细胞和脾脏,流式分选CD8+T细胞,通过Fluidigm公司C1系统进行单细胞TCR测序(图2A)。如图2B所示,通过对T细胞功能障碍和激活相关的452个基因进行分析,绘制热图分为6组,P值以0.05为界限,P值越小,对应基因表达谱差异性越显著,数据显示抗PD-1抗体与抗GITR抗体联合治疗主要在热图的第6组,同时说明不同抗体治疗作用CD8+ T细胞所表现出的基因图谱是不同的。
如图2C所示,进一步研究发现,抗PD-1抗体、抗GITR抗体以及抗PD-1抗体与抗GITR抗体联用这三种方式,均可以上调T细胞活化的标志物IL-12rb,与单个抗体药物治疗不同的是,抗PD-1抗体与抗GITR抗体联合治疗可选择性的抑制一系列促T细胞功能性障碍相关基因(Mt1,Mt2和Cd200等)的上调,并大幅度上调Cd226基因,一种抗肿瘤反应中重要的共刺激分子。图2C中红色、紫色、蓝色圆点分别代表PD-1抗体与GITR抗体联用、PD-1抗体、GTIR抗体治疗过程中,CD8+T细胞群特殊上调的表型基因。在这个过程中,CD8+ T 细胞群呈现出不同表型基因的上调,横纵坐标分别代表基因活性积分与功能障碍积分,横坐标越往右侧,与T细胞活化相关基因上调越明显。通过图2D整合分析进一步说明,PD-1抗体与GITR抗体联用和单一抗体治疗相比较,联合治疗对T细胞活化相关基因有明显的上调作用。


图2. 单细胞测序绘制CD8+ T细胞独特的基因图谱及分析
进一步研究揭示,抗PD-1抗体与抗GITR抗体联合免疫治疗介导形成独特的肿瘤特异性CD8+ T细胞群
如图3A所示,取经抗PD-1抗体、抗GITR抗体以及两种抗体联合分别处理的荷瘤小鼠,在处理后的9天和12天,取瘤内T细胞,进行相关maker标记(PD-1、TIM3、LAG3、KLRG1,CD244和CD44),根据不同标记物的表达情况,绘制瘤内T细胞群。结果显示,经抗GITR抗体,抗PD-1抗体与GITR抗体联合治疗后,抗原特异性CD8+ T细胞在T细胞的不同分化阶段表现出一定的异质性。将各maker异质性细胞群密度图整合分析,发现形成的14号12号和7号细胞集群对PD-1抗体和GITR抗体联合治疗具有高度响应,同时揭示14号细胞集群的出现预示T细胞功能障碍到达终点(早期并未形成14号细胞集群)(如图3B-G)。


图3. 抗体联合治疗后,对功能性障碍的肿瘤浸润CD8+ T细胞群的鉴定
虽然经过以上研究,发现了肿瘤特异性CD8+ T细胞群,但这并不能说明PD-1抗体与GITR抗体联合治疗的长效性。
为了找到抗体联合治疗的长效性的原因,研究者们随后对T细胞群进行表征分析,利用更多的T 活化与分化过程中的标志物对T细胞进行标记,做深度剖析(图4A-B)。经SPADE集群分析显示(图4C-E),由抗GITR抗体驱动的免疫联合治疗12天后,瘤内出现了特殊的记忆性细胞群,此细胞群的形成标志着获得性免疫的开启,维持抗体联合免疫治疗的长效性(图4F-G)。

图4. 抗体联合治疗后,对记忆性CD8+ T细胞群的鉴定
到目前研究节点上,我们已经了解到,虽然PD-1抗体很少引起T细胞功能障碍,但却不能保持免疫治疗的长效性。而GITR抗体与PD-1抗体的联合免疫治疗中,瘤内出现了记忆性的CD8+ T细胞群解释了先前研究者对联合疗法长效性的困惑。
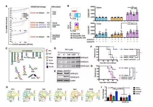
在抗PD-1/GITR联合疗法中CD226广泛表达在肿瘤特异性的CD8+T细胞群中
为了进一步研究抗PD-1抗体与抗GITR联合疗法协同作用于CD8+T细胞群的内在机制,科学家们开始对前文提到的CD226共刺激分子的表达进行深度研究。如图5A所示,在经两种抗体联合治疗后,CD226 mRNA在肿瘤内不同的CD8+T细胞群上广泛性存在。进一步研究发现,经PD-1抗体治疗的MC38小鼠模型,其脾细胞中的抗原卵白蛋白(OVA)特异性的CD8+T表达的CD226蛋白质最高,说明在抗肿瘤过程中,PD-1抗体的治疗对驱动CD226表达的抗原特异性T细胞发挥了关键性的作用(图5B)。
如上文提到PD-1抗体治疗中拥有这么关键的作用,那么PD-1信号通路与CD226之间会存在怎样的联系呢?与已确定的PD-1–SHP2 脱磷酸化靶点CD28(共刺激受体)比较,在淋巴细胞功能相关抗原-1(LFA-1)存在情况下,CD226可通过PD-1–SHP2进行剂量依赖性脱磷酸化(图5C)。PD-1抗体处理组结果显示,CD8+肿瘤浸润淋巴细胞(TILs)中CD266出现高度的磷酸化现象,而对照组CD266无磷酸化出现,说明瘤内PD-1/PD-L1通路在CD8+T细胞对CD266起负调控作用。以上数据揭示CD266是PD-1–SHP2脱磷酸作用的另一位关键靶点。(如图5D-E)


图5. 在小鼠MC38肿瘤模型上进行抗PD-1与抗GITR抗体联合治疗中,CD226介导抗肿瘤反应的研究
为了进一步验证CD266是抗PD-1与抗GITR抗体联合疗法中介导抗肿瘤的关键因素,研究者在CD266抑制剂处理过的荷瘤小鼠以及CD266基因敲出的荷瘤小鼠身上应用抗PD-1抗体与抗GITR抗体联合疗法,结果此疗法并未发挥抗肿瘤活性,也没有改善小鼠的生存期(图5G),而通过阻断TNFR超家族信号途径和CD28分子均未影响两种抗体联合疗法的抗肿瘤作用。这为CD266在PD-1抗体与GITR抗体联合疗法中介导抗肿瘤作用提供了有力证据。
当然一切好的科研成果一定是基于大量的实验研究的,这不,科学家们随后用RECNA(小鼠肾癌)模型进一步验证CD266分子在抗PD-1与抗GITR抗体联合治疗中的关键性作用,实验数据显示与前文MC38小鼠模型上研究得到的结论高度吻合(图6)。


图6.在小鼠RECNA肾癌模型上进行PD-1/GITR抗体联合治疗中,CD226介导抗肿瘤反应的研究
好了,以上就是对本文做的简要回顾。
总结起来,虽然PD-1抗体与GITR抗体各成一派,但两者却又强强联合,其联合治疗过程中不仅提高CD266活化表达,并且有效的促进效应记忆细胞的增殖,维持抗肿瘤的长效性,进而发挥抗肿瘤作用。
而这些耀眼的数据,令人惊叹的结果都是基于科学的研究方法和有力的小鼠模型。
百奥赛图已经自主开发出B-hPD-1/B-hGITR双免疫检查点人源化小鼠,并在此前的研究工作中分别对单免疫检查点B-hPD-1和B-hGITR人源化小鼠进行了大量体内相关药效验证(如图7,8)。B-hPD-1/B-hGITR更适合对人的PD-1抗体与GITR抗体药物进行体内药效评价(目前正在进行药效验证),并且文章中提到的药效动力学中的TILs研究也是本公司特色的体外检测服务平台之一。如有需要,欢迎小伙伴们前来咨询及合作!


图7. PD-1(Keytruda)抗体与化疗药物联用体内药效
将小鼠结肠癌MC38细胞(人源化PD-L1并去除小鼠PD-L1)移植到B-hPD-1纯合小鼠体内建立皮下肿瘤模型,待肿瘤体积约150±50mm3时将动物分组(n=8)。
结果显示:抗人PD-1抗体Keytruda和化疗药物Cisplatin联合用药组与单独用药组相比表现出更为明显的肿瘤抑制效果,证明B-hPD-1小鼠是评估人PD-1抗体与化药联合用药体内药效的有力工具。 A. 肿瘤平均体积±SEM,B. 小鼠平均体重±SEM。


图8.利用B-hGITR小鼠进行抗人GITR抗体药效验证实验
将小鼠结肠癌细胞MC38移植到B-hGITR杂合小鼠皮下,待肿瘤体积约150±50mm3时将动物入组至对照组和治疗组(n=6) 。
结果显示:相同剂量下,不同抗人GITR抗体对肿瘤生长有不同程度的抑制作用。A. 肿瘤平均体积±SEM,B. 小鼠平均体重±SEM。结果证明:B-hGITR小鼠是评估人GITR抗体体内药效的有力工具。
参考文献
Wang B, Zhang W,Jankovic V,et al. Combination cancer immunotherapy targeting PD-1 and GITR can rescue CD8+ Tcell dysfunction and maintain memory phenotype. Sci Immunol. 2018 Nov 2;3(29). pii: eaat7061.



