SARS-CoV-2为何容易感染呼吸系统以外的器官?
自从青岛冷链食品外包装上分离到新冠活病毒后,我国新冠疫情防控重点已从“防人”转向“人物并防”。 尽早找到SARS-CoV-2病毒的“弱点”,研制相应疫苗与药物是目前唯一的解决办法。
与其他引起普通感冒和轻度呼吸道症状的冠状病毒不同, SARS-CoV-2具有高度传染性 ,但迄今为止,关于 SARS-CoV-2为何容易感染呼吸系统以外的器官 (如大脑和心脏)这个主要问题仍未得到解答。
10月20日,《 Science 》杂志发表了一项重要研究,由德国慕尼黑工业大学和芬兰赫尔辛基大学领导的国际研究小组确定了 使SARS-CoV-2具有高度传染性并能够在人体细胞中快速传播的原因—— 神经纤毛蛋白1(NRP-1) 。
使用实验室培养的细胞与模仿SARS-CoV-2的人工病毒以及天然存在的病毒进行的实验表明,NRP-1能够在ACE2存在的情况下促进感染,而通过用抗体特异性阻断NRP-1,可以抑制感染。

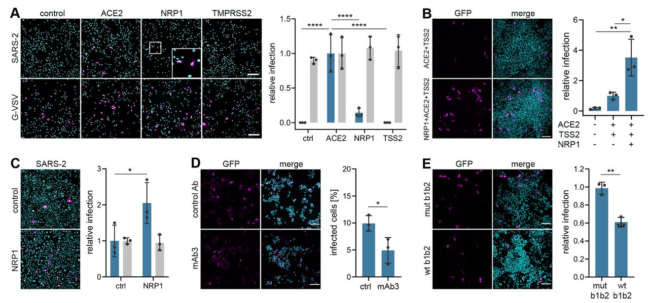
NRP1促进了SARS-CoV-2假型颗粒的细胞进入
已经确定冠状病毒SARS-CoV-2通过受体ACE2感染细胞。 如果将ACE2视为进入细胞的“门”,那么NRP-1可能是将病毒引导至该门的因素 。 ACE2在大多数细胞中的表达水平非常低,因此,这种病毒要找到进入的大门并不容易,那么其他因素,例如NRP-1,可能是帮助这种病毒找到大门所必需的。
小鼠实验结果表明,NRP-1能够将病毒大小的微小颗粒从鼻粘膜转运到中枢神经系统。 这些纳米粒子经过化学工程处理,可与NRP-1结合。 当将纳米颗粒施用于动物的鼻子时,它们在数小时内到达了大脑的神经元和毛细血管,而对NRP-1没有亲和力的对照颗粒则不能 。

NRP介导了纳米颗粒进入小鼠的培养细胞、嗅觉上皮和中枢神经系统
由于嗅觉丧失是COVID-19的症状之一,而NRP-1主要存在于鼻腔的细胞层中,因此研究人员检查了6例COVID-19患者和8例未感染对照患者的组织样本,以探究配备了NRP-1的细胞是否真的被SARS-CoV-2感染。 而实验结果表明,情况确实如此: 6名COVID-19患者中有5名检测到了嗅觉上皮感染,且感染的嗅觉上皮细胞显示NRP1的高表达 。

SARS-CoV-2感染了嗅觉上皮
对此,慕尼黑工业大学分子神经生物学教授 Mikael Simons 说: “我们可以确定,至少在我们的实验条件下,NRP-1促进了向大脑的运输。 但是,对于SARS-CoV-2是否也是如此,我们还不能下结论,因为在大多数患者中,这种途径很可能被免疫系统抑制。 ”
目前研究人员只能推测涉及的分子过程,需要进一步的研究来阐明这个问题。 不过, 一旦确定刺突蛋白与NRP-1结合,就能证明这种相互作用有助于增强SARS-CoV-2对人类细胞的侵袭 。 更重要的是, 通过使用单克隆抗体、实验室创建的类似于天然抗体的蛋白质或阻止相互作用的选择性药物,就能够 降低SARS-CoV-2感染人类细胞的能力 ,这凸显了这项发现在对抗COVID-19方面的潜在治疗价值。
参考资料:
[1]https://www.eurekalert.org/pub_releases/2020-10/d-gc-csf102020.php
[2]Neuropilin-1 facilitates SARS-CoV-2 cell entry and infectivity



