新型冠状病毒SARS-CoV-2导致2019年冠状病毒病(COVID-19),如今正在全球肆虐。众所周知,SARS-CoV-2是通过受体ACE2感染宿主细胞的。在一项新的研究中,来自德国神经退行性疾病研究中心、慕尼黑工业大学、哥廷根大学医学中心和芬兰赫尔辛基大学等研究机构的研究人员发现神经纤毛蛋白1(neuropilin-1, NRP1)是一种可以促进SARS-CoV-2进入细胞内部的因子。NRP1定位于呼吸道和嗅觉上皮,这可能是一个重要的战略定位,但却有助于SARS-CoV-2的感染和传播。相关研究结果于2020年10月20日在线发表在Science期刊上,论文标题为“Neuropilin-1 facilitates SARS-CoV-2 cell entry and infectivity”。论文通讯作者为慕尼黑工业大学的Mikael Simons和赫尔辛基大学的Giuseppe Balistreri。

NRP1促进SARS-CoV-2病毒假颗粒进入细胞。图片来自Science, 2020, doi:10.1126/science.abd2985。
SARS-CoV-2可影响肺部和肾脏等多个器官,还可引发神经系统症状,包括暂时性的嗅觉和味觉丧失。因此,COVID-19的症状谱是相当复杂的。2003年,一种相关的冠状病毒---SARS-CoV---导致了小得多的疫情爆发,这可能是因为这种病毒感染仅限于下呼吸系统,使得这种病毒的传播性降低。相反,SARS-CoV-2则还会感染上呼吸系统,包括鼻黏膜,因此会通过主动的病毒脱落(如打喷嚏时)迅速传播。
进入细胞的开门者
组织趋化性反映了病毒感染不同器官中特定细胞类型的能力。它取决于细胞表面是否有对接点,即所谓的受体。这些受体允许病毒对接并侵入到细胞中。Simons解释说,“"我们研究的起点是为什么都使用ACE2作为受体的SARS-CoV和SARS-CoV-2会导致不同的疾病。”
为了理解这些组织趋向性的差异,这些研究人员观察了SARS-CoV-2的“刺突蛋白”,这是这种病毒进入宿主细胞的关键。Simons解释说,“SARS-CoV-2刺突蛋白与它的较老近亲的不同之处在于它插入了一个弗林蛋白酶(furin)切割位点。在许多其他高致病性人类病毒的刺突蛋白中也发现了类似的序列。当我们意识到这个弗林蛋白酶切割位点存在于SARS-CoV-2刺突蛋白中时,我们认为这可能会让我们找到答案。”当蛋白被弗林蛋白酶裂解时,在它的被切割的一端会暴露出一个特定的氨基酸序列。这样的可被弗林蛋白酶切割的蛋白底物有一个已知能与细胞表面上的神经纤毛蛋白结合的特征性模式序列。
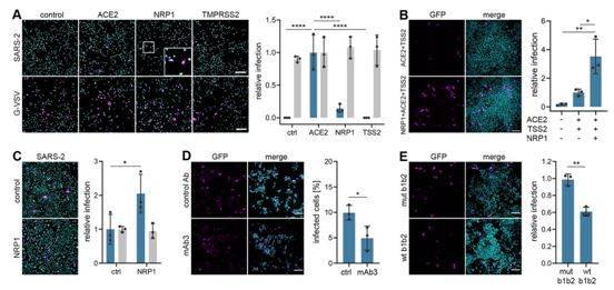
利用实验室培养的细胞、模拟SARS-CoV-2的人工病毒以及天然存在的病毒进行的实验表明,在ACE2存在的情况下,NRP1能够促进病毒感染。通过用抗体特异性阻断NRP1,这种病毒感染可被抑制。Simons解释说,“如果你把ACE2看作是进入细胞的一扇门,那么NRP1可能是引导这种病毒进入这扇门的一个因素。ACE2在大多数细胞中的表达水平很低。因此,这种病毒不容易找到进入细胞的门。诸如NRP1之类的其他因素可能是帮助这种病毒进入细胞的必要因素。”
一种进入神经系统的潜在途径
鉴于嗅觉丧失是COVID-19的症状之一,而NRP1主要存在于鼻腔的细胞层中,因此这些研究人员们检查了死亡患者的组织样本。Simons说,“我们想找出表达NRP1的细胞是否真地被SARS-CoV-2感染,发现情况确实如此。”在小鼠身上进行的其他实验表明,NRP1能够将病毒大小的纳米颗粒从鼻黏膜运输到中枢神经系统。这些纳米颗粒经过化学工程设计,可与NRP1结合。相比之下对NRP1没有亲和力的对照颗粒,当这些可结合NRP1的纳米颗粒被施用到这些小鼠的鼻子上时,它们在几个小时内就到达了大脑中的神经元和毛细血管。Simons解释说,“我们可以确定,至少在我们的实验条件下,NRP1可以促进这些纳米颗粒运输到大脑中,但是对于SARS-CoV-2是否也存在这种情况,我们无法得出任何结论。很有可能在大多数患者中,这一运输途径被免疫系统所抑制。”
在未来开发新疗法的起点?
Simons说,“SARS-CoV-2需要ACE2受体才能进入细胞,但可能需要NRP1等其他因子来支持它的功能。然而,目前我们只能推测所涉及的分子过程。据我们的推测,NRP1捕捉这种病毒并将它引导至ACE2。还需要开展进一步的研究来阐明这个问题。目前推测阻断NRP1是否可以成为一种可行的治疗方法还为时过早。这必须在未来的研究中加以解决。”
参考资料:
1.Ludovico Cantuti-Castelvetri et al. Neuropilin-1 facilitates SARS-CoV-2 cell entry and infectivity. Science, 2020, doi:10.1126/science.abd2985.
2.Coronavirus: Study finds further door opener into the cell
https://www.eurekalert.org/pub_releases/2020-10/d-gc-csf102020.php



