雌性鼹鼠在保持生育能力的同时还能产生雄性激素。

伊比利亚鼹鼠
如果说有什么动物最懂得“战壕”战,那非鼹鼠莫属。面对敌人,没有时间寒暄,没有地方可藏,只有战斗是最重要的。
鼹鼠是一种比较特殊的动物,它们在极端的栖息地中游荡。作为在地球深处挖洞的哺乳动物,它们的前爪已经进化出一只额外的“手指”和异常强壮的肌肉。更重要的是,为了帮助雌性鼹鼠在这个残酷的世界中战斗,进化还赋予了它们独一无二的“超能力”——拥有睾丸组织。这样一来,雌性鼹鼠在保持生育能力的同时还能产生雄性激素。因此,它们成了“双性战士”,在分类上是两性间性(卵睾体)。
北京时间10月10日,发表在《Science》上的一篇新研究中,由马克斯普朗克分子遗传学研究所(MPIMG)领导的国际研究团队对这种令人着迷的生物学现象是如何发生的有了更好的理解。该研究揭示了基因修饰对这一独特发育现象所做的贡献。
https://science.sciencemag.org/content/370/6513/208
该研究通讯作者、MPIMG的遗传学家Stefan Mundlos说:“自达尔文以来,人们普遍认为,生物体的不同外观是遗传结构逐渐变化的结果,遗传结构不断传给后代,但是DNA变化及其在生物外观中的具体表现是如何联系在一起的,正是我们想了解的。”
就像一个典型的哺乳动物卵巢一样,雌性鼹鼠的卵细胞释放卵子进行受精,但卵巢的一侧恰好有一块睾丸组织。
虽然它们的睾丸组织不能制造精子细胞,但它确实有一种被称为Leydig细胞(睾丸间质细胞)的细胞,可以大量生产雄性激素。
通常,哺乳动物睾丸组织的发育依赖于Y染色体上的一个基因,并在发育早期加速睾丸激素分泌。缺少Y染色体会使胚胎更难启动产生睾丸的一系列事件。但是,雌性鼹鼠有两条X染色体,而不是一条X和一条Y染色体,它是如何发育成“雌雄同体”这件事一直是个谜。
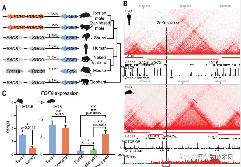
在这项新研究中,研究人员用了一种系统基因组学策略,首次对伊比利亚鼹鼠(Talpa occidentalis)的基因组进行了完全测序。此外,他们还研究了细胞内基因组的三维结构。在细胞核中,基因及其相关的控制序列形成了调控域,由经常参与相互作用的DNA片段区域组成。
Mundlos说:“我们假设在鼹鼠中,不仅基因本身发生了变化,尤其是属于这些基因的调控区域也发生了变化。”
研究人员表示,在鼹鼠的进化过程中,不仅DNA的单个字母发生了变化,而且基因组的较大部分也发生了变化。如果DNA片段从一个位置移动到另一个位置,就会出现全新的或重组的调控域,从而激活新的基因,增强或减弱它们的表达。

该研究共同通讯作者、MPIMG遗传学家Darío Lupiánez说:“哺乳动物的性发育是复杂的,但我们对这一过程是如何发生的有了一定的认识。在某种程度上,性发育通常是朝着非此即彼的方向发展的,即不是雄性就是雌性。我们想知道进化是如何调节这一系列发育事件的,使我们在鼹鼠身上看到的双性特征成为可能。”
事实上,当将该基因组与其他动物和人类的基因组进行比较时,研究团队发现在一个已知与睾丸发育有关的区域中有一个倒置的基因组片段。它导致额外的DNA片段被包含在FGF9基因的调控域中,重组了对该基因的调控。

该研究的第一作者、MPIMG以及Charite医学遗传学和人类遗传学研究所的科学家Francisca Martinez Real博士解释道:“这种变化除了与雌性的卵巢组织有关外,还与睾丸组织的发育有关。”
研究人员还发现了负责产生雄性激素基因组区域的三倍体,更具体地说是雄激素产生基因CYP17A1。

Real说:“三倍体增加了基因的调控序列,最终导致雌性鼹鼠的‘卵睾’中产生更多的睾丸激素。”
由于这种领地性很强的鼹鼠不能留在实验室里,这对研究团队的工作构成了极大挑战。
Lupianez说:“我们必须在野外对野生鼹鼠进行所有的研究。”
于是,他们花了几个月的时间在西班牙南部收集实验样本。这样一来因祸得福,使他们的研究结果不仅适用于实验动物,并将这一知识扩展到了野生动物身上。
研究团队通过建立小鼠模型,模拟在鼹鼠中观察到的基因组变化证明了这两个基因组突变实际上是雌性鼹鼠特殊性别性状的原因。在这些转基因小鼠中,雌性小鼠的雄激素水平与正常雄性小鼠一样高。它们也明显比普通雌性小鼠更加强壮。

Lupiáñez说:“我们的发现是一个很好的例子,说明了基因组的三维结构对进化的重要性。大自然利用现有的发育基因工具箱,仅仅重新排列了它们,就创造出一种像中间性这样的特征。而且在这个过程中,其他器官系统和发育不受影响。”
Mundlos说:“从历史上看,中间性这个词引起了相当大的争议,无论过去还是现在都有这种趋势,将两性间性的表型描述为病理状态。我们的研究强调了性发育的复杂性,以及这一过程如何导致广泛的中间性表现,这些表现是自然变异的结果。”
就像对于雌性鼹鼠来说,雌雄同体的进化才是生存的必胜法则。
这项研究强调了综合方法如何揭示基因组变异的表型影响。



