肥胖是导致2型糖尿病和相关慢性疾病的主要原因,今年它在全球引起的死亡人数加起来将超过新型冠状病毒SARS-CoV-2。在一项新的研究中,来自美国哈佛医学院、中国医药大学、丹麦哥本哈根大学、新加坡国立大学、巴西圣保罗大学、韩国基础科学研究院和浦项科技大学等研究机构的研究人员针对这种危险的疾病,提出了一种新型细胞疗法的概念验证方法。相关研究结果发表在2020年8月26日的Science Translational Medicine期刊上,论文标题为“CRISPR-engineered human brown-like adipocytes prevent diet-induced obesity and ameliorate metabolic syndrome in mice”。
论文通讯作者、哈佛医学院乔斯林糖尿病中心的Yu-Hua Tseng博士表示,这种潜在的肥胖疗法是移植人棕色脂肪样细胞(human brown-like fat cell, HUMBLE细胞),即人类白色脂肪细胞经过基因改造后变得类似于产生热量的棕色脂肪细胞。
Tseng说,棕色脂肪细胞燃烧能量,而不是像白色脂肪细胞那样储存能量。在这一过程中,棕色脂肪细胞可以降低血液中过高的葡萄糖和脂质水平,而过高的葡萄糖和脂质水平与糖尿病等代谢性疾病有关。

移植到小鼠体内后的各种脂肪组织的显微图。顶部的图片是各种脂肪组织的一般形态,底部的图片是用对hUCP1染色的组织切片(红色),这是棕色脂肪细胞所特有的。这些图片显示,虽然HUMBLE细胞在形态上与白色脂肪细胞相似,但是它们表达棕色脂肪特有的hUCP1蛋白。图片来自Science Translational Medicine, 2020, doi:10.1126/scitranslmed.aaz8664。
Tseng说,然而,超重或肥胖的人往往有较少的这些有益的棕色脂肪细胞---这一障碍旨在通过HUMBLE细胞加以克服。
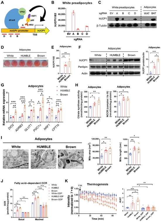
她和她的同事们利用处于祖细胞(progenitor)阶段的人白色脂肪细胞(尚未完全发育成最终的脂肪细胞形态)产生了这些HUMBLE细胞。他们使用CRISPR-Cas9基因组编辑系统的一个变体(即CRISPR-SAM)来提高一种名为UCP1的基因的表达,该基因会触发白色脂肪细胞祖细胞(white fat cell progenitor,也译为白色脂肪祖细胞)发育成HUMBLE细胞。

利用CRISPR-SAM激活内源性UCP1,可触发人白色脂肪细胞出现棕色脂肪样细胞表型,图片来自Science Translational Medicine, 2020, doi:10.1126/scitranslmed.aaz8664。
将HUMBLE细胞移植到缺乏免疫系统的小鼠体内,它们产生的细胞在功能上非常像这些小鼠自身的棕色脂肪细胞。
她的团队将移植的这些细胞与摄入高脂肪食物的小鼠体内的内源性白色脂肪细胞进行了比较。接受HUMBLE细胞移植的小鼠对胰岛素更为敏感和它们清除血液中葡萄糖的能力(这是2型糖尿病患者中受到破坏的两个关键因素)得到极大增强。
此外,接受HUMBLE细胞移植的小鼠在体重上比接受白色脂肪细胞移植的小鼠要轻,与接受棕色脂肪细胞移植的小鼠保持在相同的范围内。
也许令人惊讶的是,Tseng团队证实这些益处主要是由于移植的HUMBLE细胞对小鼠内源性棕色脂肪细胞发出的信号。Tseng说,“不同组织中的细胞会相互沟通。就这项研究而言,我们发现移植的HUMBLE细胞会分泌一种叫做一氧化氮(nitric oxide)的分子,这种分子由红细胞携带到内源性棕色脂肪细胞并激活这些细胞。”
Tseng指出,如果HUMBLE技术继续在临床前研究中得到证实,那么它最终可能为患者产生这种类型的细胞。这样的方法将提取出患者的少量白色脂肪细胞,分离出祖细胞,对这些祖细胞进行基因修饰以提高UCP1的表达,然后将由此产生的HUMBLE细胞移植回相同的患者体内。
然而,这种个体化的方法将是复杂而昂贵的,因此,Tseng实验室正在探索两种可能在临床应用上更为实用的替代方案。
一种替代方案是使用非个体化的细胞,通过对它们生物材料封装,保护这些细胞不被患者的免疫系统排斥。(哈佛医学院乔斯林糖尿病中心的研究人员和他们的合作者长期以来一直在研究将这类材料用于针对1型糖尿病的细胞移植中)。另一种替代方案是基因疗法,它让体内的白色脂肪祖细胞直接表达UCP1基因,使得这些细胞获得类似于HUMBLE细胞的特性。
Tseng强调,尽管发生了COVID-19大流行,但是这项研究仍在继续。COVID-19让糖尿病患者在感染后面临更大的严重后果风险。
她说,“利用细胞疗法或基因疗法治疗肥胖或2型糖尿病过去只是科幻小说。如今,科学进步,如CRISPR基因编辑技术,将帮助我们改善肥胖和糖尿病患者的代谢、体重、生活质量和整体健康。”
参考资料:
1.Chih-Hao Wang et al. CRISPR-engineered human brown-like adipocytes prevent diet-induced obesity and ameliorate metabolic syndrome in mice. Science Translational Medicine, 2020, doi:10.1126/scitranslmed.aaz8664.
2.Transplanted brown-fat-like cells hold promise for obesity and diabetes
https://medicalxpress.com/news/2020-08-transplanted-brown-fat-like-cells-obesity-diabetes.html



