癌症是指起源于上皮组织的恶性肿瘤,在目前已知的与癌症发生和发展相关的因素中,年龄无疑是关键的因素之一。根据《2019年全国癌症报告》,我国30岁以上人群的癌症发病率显著上升,并在80岁人群中达到顶峰。但问题在于,为什么年纪越大,人们患癌症及死亡的风险更高?
通常,人们将衰老与癌症之间的关系归因于暴露于癌症诱变剂时间的增加,细胞内DNA损伤逐渐“积少成多”。然而,最近顶级期刊《Nature》发布的一篇文章从“内因”方面提出了新的见解,为阻断转移性肿瘤提供了潜在途径。
美国威尔康奈尔大学的研究人员在对年轻人和老年人的血液进行分析后发现,随着年龄的增长,代谢的改变会产生一个有利于肿瘤进展和侵袭性的系统环境,其中,蛋白质和脂肪代谢的副产物甲基丙二酸(MMA)的积累是促进癌症转移的重要因素。

https://doi.org/10.1038/s41586-020-2630-0
甲基丙二酸随年龄增长而积累
为了寻找年龄诱导肿瘤发展和侵袭性的机制,研究人员分别使用30名年轻人(30岁以下)以及30名老年人(60岁以上)的血清对肺癌和乳腺癌肿瘤细胞进行了处理。结果显示,经年轻血清处理的癌细胞大部分保持原样,而经25份老年血清处理的癌细胞从上皮细胞形态转变成了间充质细胞形态,并且与侵袭性表型相关的蛋白增加。当注入小鼠体内时,这些细胞在肺部形成转移性肿瘤。

年龄诱导的循环因子促进癌症侵袭
于是,研究人员检查了两组血清的代谢成分,发现在179种代谢物中,甲基丙二酸(MMA)在老年人血清中的水平显著增加。这是在氨基酸代谢程中产生的很少量的复合物,通常情况下,该物质会与分子辅酶A连接形成甲基丙二酰辅酶A,并在维生素B12的作用下转化为琥珀酰辅酶A进入代谢中,从而被消耗掉。该物质的过多积累会造成一系列的神经损害。
研究人员发现,与年轻人血清中0.1–1.5μM的MMA 浓度相比,老年人血液中的MMA 浓度达到了15–80μM。同时,经MMA处理的癌细胞迁移和侵袭能力显著提高。这些数据表明,MMA是诱导癌症进展的重要因素。
MMA通过SOX4诱导癌细胞变化
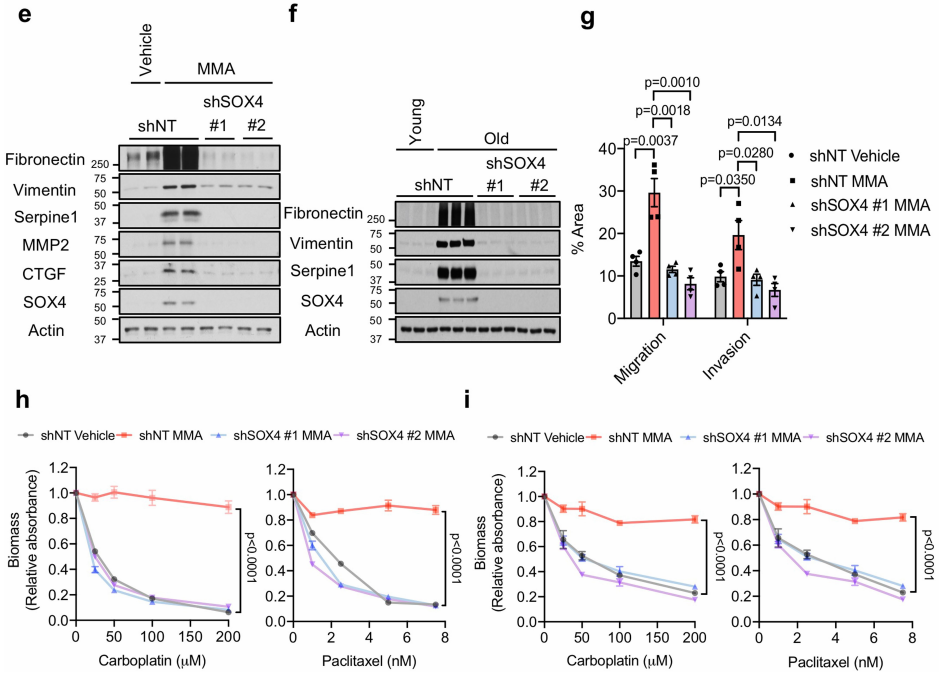
关键在于,MMA是如何诱导癌细胞发生变化的?为了解答这个问题,研究人员检查了用MMA处理的癌细胞的基因表达谱,并将其与未处理的癌细胞进行了比较,发现在一系列转录因子基因中,SOX4上调最为显著。这是一种预后不良的标志物,有助于肿瘤的发展和转移,在多种侵袭性癌症中有异常高的表达。
为了测试是否确实是SOX4改变了癌细胞的质量,研究小组阻断了该基因的表达,发现MMA似乎不再具有相同的作用。同时,阻断SOX4还终止了癌细胞抵抗两种癌症治疗的过程。

MMA通过SOX4诱导癌细胞变化
在进一步分析中,研究人员发现,MMA依赖于以自分泌方式激活TGFβ信号来诱导SOX4,从而实现维持肿瘤进展的细胞可塑性所必需的转录重编程。

甲基丙二酸(MMA)和癌症
高蛋白饮食或促进MMA的积累
那么,为什么MMA会随着年龄的增长而增加?尽管随年龄增长而导致的维生素B12的缺乏是一个可能的解释,但是在这项研究中,研究人员发现这两种分子的水平之间没有反向相关性。
《Nature》同期发布的一篇评论文章提出,另一个潜在的罪魁祸首可能是高蛋白的摄入。从此前的研究来看,低蛋白饮食可以减少MMA形成的底物并可能增强抗癌免疫应答,而高蛋白摄入会显著增加50至65岁人群死于癌症的风险。
总之,这项研究表明,衰老促进MMA的增加,进而赋予癌细胞作为转移性病变迁移、侵袭、生存和繁衍所必需的特性,从而导致癌症相关生存率降低。
该报告的通讯作者之一、威尔康奈尔大学药理学系的John Blenis说:“这是一个崭新的发现,我们希望最终能够开发出降低MMA水平从而降低癌症死亡率的疗法。”
参考资料:
1.Age-induced accumulation of methylmalonic acid promotes tumour progression.
2.Molecules in the blood of older people promote cancer spread.
3.Study finds cancer-boosting culprit that multiplies with age.



