巨噬细胞在体内广泛分布,它们吞噬异物并消除细菌,在人体对抗各种疾病的过程中发挥着举足轻重的作用。然而,巨噬细胞的过度炎性激活也可能引发系统性炎症反应综合征(SIRS),也就是人们常说的细胞因子风暴,这正是新冠肺炎死亡的主要诱因。因此,炎性巨噬细胞必须受到精确调控,以避免严重的副作用。
之前的研究表明,巨噬细胞的炎性表型受到葡萄糖代谢的调控,不过具体的调控过程如何,目前还不是很清楚。近日,华中科技大学同济医学院黄波教授领导的研究团队在《Nature Communications》杂志上发表了题为“Glycogen metabolism regulates macrophage-mediated acute inflammatory responses”的论文,揭示了糖原代谢调控巨噬细胞炎性途径的两个主要机制,对急性炎症性疾病的治疗具有潜在意义。同济医学院基础医学院免疫学系的马婧薇副教授、2017级博士生位珂珂以及协和医院心外科刘隽炜副主任医师为这篇论文的共同第一作者。黄波教授为论文通讯作者。
糖原(glycogen)是体内重要的碳水化合物燃料储备,主要存在于肝细胞和肌细胞中。树突状细胞和巨噬细胞中的糖原代谢已经有报道。黄波团队之前的研究发现,记忆性T细胞通过糖原代谢调节记忆的形成和维持。在这种代谢模型中,糖原主要不是提供能量,而是通过产生NADPH 和还原型谷胱甘肽来提供细胞抗氧化的有效途径。这些发现表明,糖原可能通过代谢途径发挥重要的生物学作用,而不仅仅是糖原的作用。
糖原代谢调控巨噬细胞炎性表型
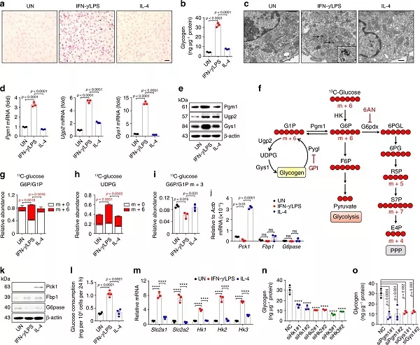
在这项研究中,研究团队聚焦了糖原在炎性巨噬细胞中的作用。首先,他们分别培养了来源于小鼠骨髓的未经处理的巨噬细胞、IFN-γ/LPS处理的炎性巨噬细胞以及IL-4处理的抗炎巨噬细胞,发现炎性巨噬细胞中的糖原显著增加。之后,他们向巨噬细胞培养基中添加了[U6]-13C-葡萄糖。与对照组相比,炎性巨噬细胞中的m + 6 G6P/G1P显著增加,同时m + 6 UDPG的含量更高,表明炎性巨噬细胞利用糖原作为代谢途径。
而糖原的合成是从6-磷酸葡萄糖(G6P)转化成1-磷酸葡萄糖(G1P)开始的。研究人员猜想,炎性巨噬细胞中的G6P可能来自糖酵解。他们发现,巨噬细胞摄取了较多的葡萄糖,上调了葡萄糖转运蛋白Slc2a1/2和己糖激酶(Hk1/2/3),导致G6P产量增加。几个基因敲除实验证明了他们的猜想,表明炎性巨噬细胞利用糖酵解来源的G6P来启动糖原合成(图1)。

图1. 糖原在炎性巨噬细胞中合成
合成的糖原储存在细胞质中或进入糖原分解途径进行降解。研究人员发现,负责糖原降解的酶,如糖原磷酸化酶Pgyl和Pygm,在经过IFN-γ/LPS处理的巨噬细胞中上调,这表明炎性巨噬细胞具有糖原分解活性。13C示踪等实验表明,作为中心代谢产物的G6P进入磷酸戊糖途径(PPP)。
磷酸戊糖途径的生物学意义之一是NADPH的产生,这能够促进还原性谷胱甘肽的产生,从而维持细胞的氧化还原稳态。与预期一致,他们在经过IFN-γ/LPS处理的巨噬细胞中发现了较高水平的NADPH,且还原型/氧化型谷胱甘肽的比例高于对照的巨噬细胞。
利用G6pdx siRNA或G6pdx抑制剂6AN阻断磷酸戊糖途径后,NAPDH水平和还原型/氧化型谷胱甘肽比例有效降低,但巨噬细胞中的活性氧水平升高(图2)。这些数据表明糖原的代谢产物G6P进入磷酸戊糖途径,产生丰富的NADPH,维持高水平还原型谷胱甘肽,及时清除细胞内的自由基,从而维持炎性巨噬细胞的存活。

图2. 磷酸戊糖途径调控巨噬细胞的表型、功能和存活
通过UDPG调控巨噬细胞的炎性激活
与此同时,研究人员还发现,糖原代谢也增加了巨噬细胞中的尿苷二磷酸葡萄糖(UDPG)水平。在糖原合成时,1-磷酸葡萄糖(G1P)经尿苷二磷酸葡萄糖焦磷酸化酶(Ugp2)生成UDPG。UDPG通过转移葡萄糖基团完成糖原的合成;同时,UDPG还通过高尔基体分泌至细胞外,并作为信号分子与巨噬细胞膜表面的嘌呤能受体P2Y14结合。
通过进一步的实验,他们发现UDPG/P2Y14信号通路通过激活细胞内转录因子RARβ而上调STAT1的表达(图3)。同时,P2Y14信号通路通过下调T细胞蛋白酪氨酸磷酸酶45(TC45)促进STAT1的磷酸化。作为控制巨噬细胞炎性表型的关键转录因子,STAT1的表达上调及磷酸化最终导致了巨噬细胞的炎性激活。

图3. UDPG/P2Y14信号通路调控STAT1的表达
巨噬细胞的糖原代谢调节体内的炎症反应
接下来,研究人员验证了巨噬细胞糖原代谢在体内的意义。在LPS诱导的急性腹膜炎小鼠模型中,他们发现UDPG水平升高,并伴有炎性细胞因子(TNF和IL-6)以及NO的表达。不过,糖原磷酸化酶抑制剂(GPI)或G6pdx抑制剂(6AN)的处理导致UDPG水平降低,并明显抑制了炎性基因的表达。
此外,所有未经治疗的小鼠均死于LPS诱发的腹膜炎,但大多数接受GPI或6AN治疗的小鼠仍然存活。之后,研究人员利用盲肠结扎和穿刺(CLP)诱导的脓毒症小鼠模型,进一步说明了糖原代谢在急性炎症性疾病中的作用。P2Y14敲除小鼠(赛业生物构建)进一步证实了P2Y14信号调节体内的炎症反应,通过RARβ或STAT1过表达来挽救这种促炎基因下调。总之,这些结果表明巨噬细胞中的糖原代谢调节炎症反应。
最后,考虑到巨噬细胞在人类炎症疾病和上述脓毒症小鼠模型中的关键作用,他们又进一步研究了糖原代谢是否与人SIRS或脓毒症有关。他们发现患者CD14+单核细胞中的糖原水平高于健康对照,而GPI或6AN的处理会导致UDPG水平降低和炎性基因的表达下调。这些结果表明糖原代谢也调控脓毒症患者的炎症反应。

图4. 糖原代谢调控巨噬细胞
总而言之,这项研究清晰说明,糖原代谢调控了巨噬细胞的炎性表型。这条代谢途径不仅增强了磷酸戊糖途径,产生NADPH用于抗氧化和细胞存活,还触发了UDPG-P2Y14信号通路,促进关键转录因子STAT1的表达和活性。作者认为,这条代谢途径有望为炎症性疾病的治疗带来新策略。
原文检索:
Ma, J., Wei, K., Liu, J. et al. Glycogen metabolism regulates macrophage-mediated acute inflammatory responses. Nat Commun 11, 1769 (2020). https://doi.org/10.1038/s41467-020-15636-8



