神经上皮细胞是鼻腔的表面屏障,上面聚集着嗅觉感受器神经元,这些神经元能够结合进入鼻腔气道中的气味分子,并将其转化为电信号通过其轴突直接传入大脑。由于持续与外界空气接触,神经上皮细胞是微生物感染的重灾区,不过呼吸道的感染很少会造成脑炎,这说明免疫系统一直在这里尽职尽责地守护,但其机制却一直没有得到深入的研究。
近日,美国国家神经疾病和中风研究所(NINDS)的研究人员发现小胶质细胞在大脑抗病毒感染中的重要作用,小胶质细胞不需要感染即可在MHC I上呈递抗原并参与从神经元中清除病毒,该研究发表在Science Immunology上。
1. 模型的构建及免疫细胞的反击
水泡性口炎病毒(vesicular stomatitis virus,VSV)是一种通过嗅感觉神经元进入大脑的病毒,可以通过鼻腔感染动物。研究人员通过向小鼠鼻腔注射VSV病毒制备模型,病毒第6天就侵入进驻嗅神经层(olfactory nerve layer, ONL);嗅球(olfactory bulb, OB)中的病毒滴度也是在第6天达到了最高。所以后期的实验都是在病毒入侵6天后进行的。
VSV病毒如此猖獗,免疫系统当然不会袖手旁观,鼻腔中的病毒侵入会导致大量的免疫细胞过来杀敌,感染到第三天时,中性粒细胞(Neutrophil)和自然杀伤细胞率先赶来帮忙,第四天时CD4+、CD8+和Ly6Chi细胞也赶到了战场。同时病毒感染区和免疫器官中的病毒特异性T细胞也在迅速增殖。

图1. 免疫细胞增殖趋势图
2. 谁是真正的战斗力
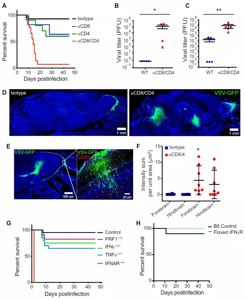
但是,究竟哪种免疫细胞是抗战的主力呢?研究发现,感染后的小鼠在被抑制了T细胞以后,寿命显著下降,尤其是当辅助T细胞(CD4+)和杀伤T细胞(CD8+)都被抑制20天后,感染病毒的小鼠死亡殆尽。
T细胞不但抑制病毒的数量,也对病毒的迁移起着极大的限制作用,但PRF1、IFNγ、TNFα以及IFNγR等似乎都不是影响T细胞功能和数量的关键。

图2. T细胞的保护作用
3. T细胞迁移速度为何降低
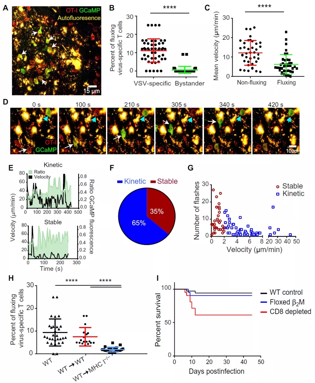
虽然CD4+和CD8+T细胞对VSV感染后的小鼠寿命都起着关键作用,但CD8+T细胞有更多的潜在靶细胞,所以作者把研究方向集中到杀伤性T细胞上。通过双光子检测发现,病毒特异性的CD8+T细胞OB的迁移速度低于作为对照移植进来的非特异性T细胞,这说明前者在移动的过程中很可能在进行病毒抗原的识别,因而降低了迁移速度。
当T细胞结合组织相容性抗原I(MHC I)时会产生快速的胞内钙信号,于是,利用钙成像技术,研究发现病毒特异性的CD8+T细胞的钙信号活动会增强,同时CD8+T细胞迁移的速度和钙流的活跃程度负相关。如果将MHC I分子敲除,也会造成CD8+T细胞中钙信号活动的减弱。CD8+T细胞是通过MHC I与另一细胞连接的。
需要注意的是,除了CD8+T细胞(红色)会发生钙流后变成黄色以外,还有一些未被感染的细胞(本底无颜色)会自发产生钙流(绿色),而这些细胞在形态、大小和空间分布上与OB中被感染的细胞差异很大。

图3. 激活T细胞的是一种未被感染的细胞类型
4. 小胶质细胞的改变
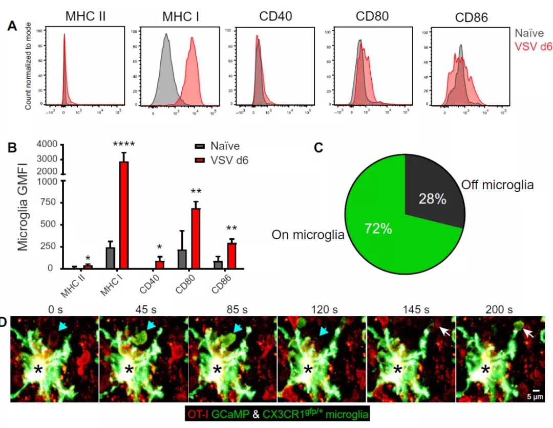
那么究竟是哪种细胞上的MHC I分子为T细胞呈递着抗原呢?如果对比OB区的小胶质细胞表面不同分子的表达情况,可以看到最明显的区别在MHC I分子上,单个小胶质细胞上的MHC I分子明显增加;另一方面,虽然其他的表面分子也有不同程度的显著性增加,但经过病毒感染6天后小鼠小胶质细胞上的MHC I数量改变幅度最大。此外,双光子检测到钙流的VSV特异性T细胞中,大部分都是与小胶质细胞接触的,说明小胶质细胞很可能是引起这些CD8+T细胞产生钙信号的关键。

图4. 小胶质细胞激活细胞中的钙流
5. 小胶质细胞收集并将病毒感染的抗原交给T细胞
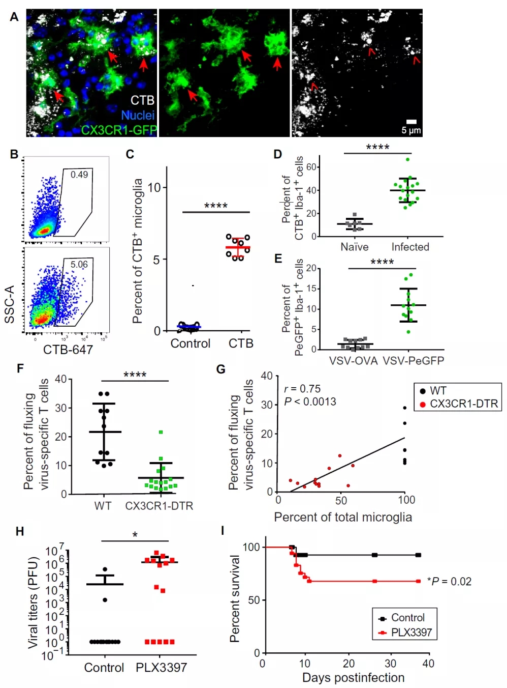
接下来对小胶质细胞的功能进行检测。在VSV感染6天后OB区的小胶质细胞上可以发现神经元的碎片,占所有小胶质细胞比例的5%左右;另一方面,定量检测也发现OB中有病毒抗原的小胶质细胞比例增加。
用基因编辑小鼠+他莫昔芬的方法(β2M条件性敲除小鼠由赛业生物构建),抑制小胶质细胞,则病毒特异性激活的T细胞数量显著降低,同时这些细胞的钙流活动也明显减弱。此外,采用PLX3397抑制小胶质细胞后也发现了OB中病毒含量的上升以及小鼠死亡速度的加快。
这些结果说明小胶质细胞就是能捕获病毒并向CD8+T+细胞交叉呈递病毒抗原的细胞。

图5. 小胶质细胞是抗原交叉呈递的关键
综上,该研究表明,小胶质细胞通过将抗原交叉呈递给非细胞溶解性清理神经元的抗病毒T细胞来提供针对神经侵染型病毒感染的第一道防线,而破坏这种自主免疫反应将使大脑容易受到病毒的攻击。
原文检索:
Moseman, EA et al. T cell engagement of cross-presenting microglia protects the brain from nasal virus infection. Science Immunology. June 5, 2020.
DOI: 10.1126/sciimmunol.abb1817



