近日,中南大学湘雅医学院罗湘杭团队的研究成果在国际顶级代谢期刊Cell Metabolism(IF = 22.415)刊登,文章标题为《Reducing Hypothalamic Stem Cell Senescence Protects against Aging-Associated Physiological Decline》。该研究在下丘脑的神经干细胞中发现一种名为Hnscr(htNSCs-related)的长非编码RNA(lncRNA)能够与YB-1(Y-box Protein 1)蛋白结合,并抑制YB-1蛋白的降解。而YB-1又能抑制衰老相关的蛋白的表达,而且还能恢复衰老小鼠的记忆认知和肌肉平衡等功能。并且通过对YB-1蛋白与Hnscr结合区域的结构分析,筛选到了一种叫做TF2A的天然化合物,该化合物能够模拟Hnscr的功能,通过抑制YB-1的降解,从而降低衰老相关蛋白的表达,也能起到对小鼠衰老表型的恢复作用。
研究背景
衰老是生物界的法则,任何有生命的个体都无法逃脱从一诞生就走向衰老,直至死亡这一过程。人类从古至今孜孜不倦地寻找长生不老之法,中国古代从秦皇汉武,到明清的嘉靖雍正,为此无不耗费了巨大财力和人力。即便是在现在,人们依然在寻找长寿的秘诀。但目前能做到的只能想方设法将这一过程延缓,提高衰老过程中的人类的生活质量。因此对衰老的深层生物学机制的研究可以帮助我们更好地有的放矢,寻找能够帮助人类延缓衰老的方案。
目前引起衰老的9大原因:
1. 基因组不稳定性增加(genomic instability)
2. 端粒缩短(telomere attrition)
3. 表观遗传学改变(epigenetic alterations)
4. 蛋白内稳态丧失(loss of proteostasis)
5. 营养感应失调(deregulated nutrient sensing)
6. 线粒体功能异常(mitochondrial dysfunction)
7.细胞间信息传递改变(altered intercellular communication)
8. 干细胞枯竭(stem cell exhaustion)
9. 细胞衰老(cellular senescence)

图1. 衰老的九大标志(引自Lopez-Otin et al., 2013 )
目前有研究发现下丘脑的功能对人体的衰老有着重大的影响。下丘脑位于大脑腹面,基本与人的耳朵和眼睛处于同一平面。是调节内脏,代谢和内分泌的重要脑区,能调节垂体对激素的分泌,控制如体温、饮水,摄食、性活动、打斗等行为。2017年,有研究团队发现小鼠下丘脑的神经干细胞随年龄增长而逐渐衰老死亡,并伴随着如肌肉耐力、社交能力以及记忆力等衰老表型的出现;如果将新生小鼠的神经干细胞移植到中年小鼠相应的脑区,则会使小鼠重新获得生命活力。因此,神经干细胞尤其是下丘脑神经干细胞(hypothalamus Neural Stem Cells, htNSCs)的研究可能帮助人们找到对抗衰老的利器。

图2. 人类下丘脑(引自NIH)
目前的研究认为,在人类的编码RNA中,真正编码蛋白的只占30%左右,其余的非编码RNA还包括小干扰RNA(miRNA)、小核RNA/核仁小RNA(snRNA/snoRNA)、假基因RNA、杂RNA和长非编码RNA (long non-coding RNA, lncRNA)。在这些非编码RNA中,lncRNA长度大于200个核苷酸,占总编码基因的35~40%左右。和其他的非编码RNA一样,有一定的时空表达特异性,能够调节编码蛋白的转录,在高等生物的发育和组织分化等过程中起着重要作用。

图3. 长非编码RNA(lncRNA)(引自Atianand et al., 2014)
相比之下,小鼠的lncRNA数量较少,但也具有不可忽视的重要作用。总体而言,不同物种之间的lncRNA保守性不是很高,并不是所有的人类lncRNA都能在常用的模式动物中找到同源物。
研究内容
2.1 影响下丘脑衰老的长非编码RNA的发现
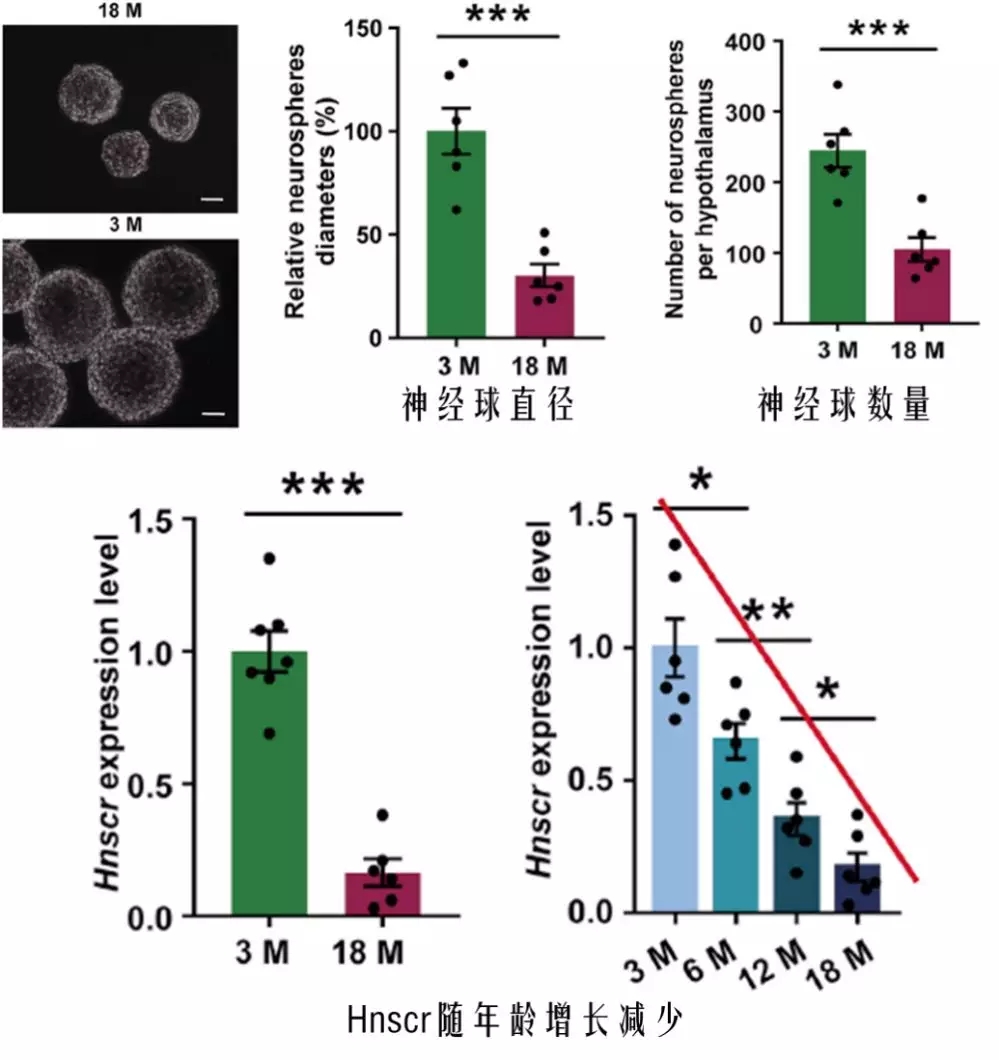
在实验室条件下,小鼠的寿命一般为24个月。研究人员对比了3个月(年轻)和18个月(中年)小鼠下丘脑神经干细胞的生长情况,发现在体外培养7-10天后,年轻小鼠的下丘脑神经干细胞(神经干细胞在体外培养时一般会从单个细胞分裂成一团细胞,这些细胞聚集成球状,其状态可表征神经干细胞的活性)形成神经球的数量和大小都要高于中年小鼠,说明年轻小鼠的下丘脑神经干细胞数量和活性都要高于中年小鼠。
那么,这种差异是如何产生的呢?使用RNAseq对这些神经球进行检测,发现一种被命名为Hnscr(htNSCs-related)的lnc-RNA在年轻小鼠的表达要显著高于中年小鼠,而且这种lnc-RNA与人类高度同源,选择其进行研究有利于后续向人类相关lncRNA研究的转化。通过RT-PCR检测也发现Hnscr不但在3个月和18个月的小鼠中存在显著差异,而且随着年龄的增长表达逐渐降低。

图4. 年龄对htNSCs形成神经球的影响及Hnscr表达随年龄减少
2.2 Hnscr敲除小鼠抑制htNSCs活性并诱发衰老表型
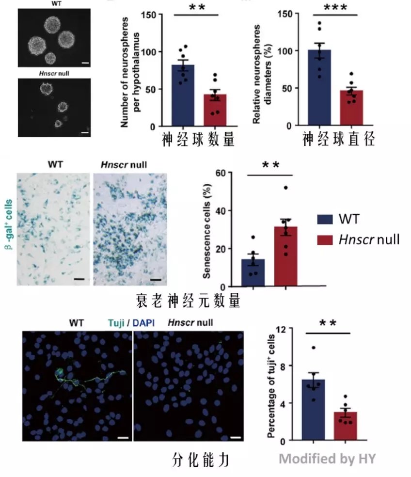
这里用到的Hnscr敲除小鼠(赛业生物科技提供)年轻的时候(3月龄)在大部分基本表型上与对照小鼠相比,在体重、行为以及生育等方面没有差异。但当小鼠到了18个月的时候,转基因小鼠的htNSCs出现了明显的病理表型,包括形成神经球的数量减少,体积减小;衰老神经元的增加;分化能力变弱。

图5. 敲除hnscr基因对htNSCs的影响
上述的这些研究都是神经干细胞在离体培养中发生的改变。那么具体到动物的表型上又有哪些改变呢?
研究人员通过一系列的行为实验发现Hnscr敲除小鼠的肌肉持久力变弱,动作的协调性变差,运动能力降低,与其他小鼠的互动减少,同时空间记忆能力也不如同窝对照小鼠。这一系列的衰老表型导致了Hnscr敲除小鼠的寿命显著降低。

图6. 敲除hnscr基因对小鼠表型的影响
2.3 局部抑制Hnscr抑制小鼠htNSCs活性并诱发衰老表型
虽然已经证实了Hnscr对下丘脑神经干细胞和小鼠认知功能的影响,但是由于转基因小鼠的Hnscr缺失是全身性的,具体到下丘脑干细胞对衰老的影响还无法下定论。因此研究人员采用脑定位注射的方法,用腺病毒包装SOX2启动子和Hnscr-shRNA注射进入14月龄小鼠下丘脑内侧基底(Mediobasal Hypothalamic,MBH)抑制Hnscr的表达。结果发现与Hnscr敲除小鼠一样,htNSCs的神经球数量减少,体积减小;衰老神经元增加;分化能力变弱。

图7. 局部注射sh-hnscr抑制Hnscr对htNSCs的影响
此外,在动物行为方面,小鼠除了社交能力没有明显变化以外,其他的注射了sh-hnscr的小鼠发生了和基因敲除小鼠一致的表型。

图8. 局部注射sh-Hnscr对野生型小鼠表型的影响
2.4 YB-1受Hnscr调节并参与对小鼠htNSCs衰老的抑制
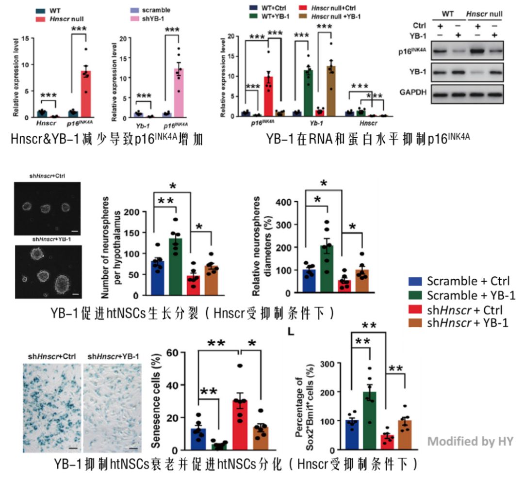
那么,Hnscr究竟是怎样影响小鼠htNSCs的改变并作用到小鼠衰老表型的呢?通过RNA-pulldown后的质谱检测(找出与该RNA结合的丰度最高的蛋白),免疫印迹(用抗体确定就是YB1蛋白),免疫共沉淀(进一步证明结合)等多种方法证明Hnscr是与一种YB-1(Y-box Protein 1)的蛋白具有高度的亲和力。并且还发现Hnscr影响的是YB-1的蛋白水平而非RNA转录水平。接下来通过蛋白酶抑制剂的使用和泛素化实验,研究人员确定了Hnscr能够抑制YB-1的泛素化降解,从而提高YB-1在神经细胞中的丰度。
注:YB-1是一种能够结合DNA和RNA的蛋白,通常在转录和翻译过程中发挥作用,并作用于pre-RNA的剪切、DNA的修复以及参与核糖核蛋白的组装,还有研究发现YB-1能够在microRNA的加工中起作用,其不正常表达跟多种肿瘤的发生有关。

图9. Hnscr抑制YB-1降解
为了进一步明确Hnscr和YB-1对衰老的影响,在Hnscr敲除小鼠中研究人员用RT-PCR的方法检测发现Hnscr或者YB-1减少均会导致p16INK4A mRNA表达量的增加。Hnscr的减少会降低YB-1的表达,反过来YB-1的增加却不会提高Hnscr的水平,说明Hnscr在通路中位于YB-1的上游。对mRNA的表达一致,YB-1的增加也会抑制p16INK4A 蛋白的表达。研究人员继续对htNSCs的活性和衰老状态进行了检测,发现增加YB-1也能抑制其衰老并提高分化活性。
注:p16INK4A与衰老相关,可以看做是一种衰老标志物蛋白,但该蛋白也是一种抑癌基因,其活性的降低在多种肿瘤细胞中也比较常见。

图10 . YB-1对Hnscr缺失小鼠p16INK4A和htNSCs影响
2.5 TF2A抑制YB-1降解并缓解htNSCs及小鼠的衰老
无论是YB-1还是Hnscr,直接应用于对抗人类的衰老都是相当困难的,那么有没有一种物质能够模拟Hnscr的作用,抑制YB-1进行的降解,从而抑制衰老呢?研究人员从分子化合物库中筛选得到了一种名为TF2A(茶黄素3-没食子盐酸,Theaflavin 3-Gallate)的物质,该物质在经过发酵的红茶中含量丰富,而红茶又是中国南方地区广泛流行的饮品。在蛋白合成抑制剂CHX的存在的条件下,实验发现TF2A能够和Hnscr一样抑制YB-1的降解,并能抑制YB-1的泛素化,而且在一定浓度范围内,随着TF2A浓度的提高,YB-1的丰度逐渐提高。

图11. TF2A抑制YB-1降解
研究者也补充了细胞表型和动物行为方面的实验,结果显示TF2A对htNSCs起到的恢复效果基本和外源增加Hnscr与YB-1所产生的效果一致,不过对小鼠肌肉和运动协调恢复有明显效果,对认知和社交这类高级认知功能也体现出了部分作用,不过统计上并没有与对照产生统计学上的显著差异。值得注意的是,TF2A是通过饮用水给小鼠服用的,说明该物质易用性很好。

图12. TF2A抑制htNSCs衰老并改善小鼠衰老表型
全文总结及展望
总结下来,本文的研究思路十分清晰:
1. 对比lncRNA在不同年龄之间htNSCs的表达差异,根据表达变化幅度以及与人类的亲源关系等限定条件找到Hnscr;
2. 利用基因编辑敲除小鼠Hnscr,研究Hnscr对htNSCs以及小鼠表型的影响;
3. 通过脑定位注射shRNA精准抑制小鼠下丘脑神经干细胞中的Hnscr,探究该区域htNSCs的改变,验证Hnscr敲除小鼠中该长非编码RNA的功能;
4. 通过多种方法找到Hnscr高亲和力蛋白YB-1,先确定Hnscr抑制YB-1降解,并验证YB-1对htNSCs和小鼠表型的影响;
5. 通过数据库和实验筛选出功能类似于Hnscr的小分子化合物,并验证其在小鼠下丘脑干细胞和动物表型中发挥的作用。

该研究不仅揭示了下丘脑中神经干细胞影响衰老的深层机理,加强了人们对衰老过程的认识,还发现了一种能够模拟抗衰老长非编码RNA的化合物——TF2A。长久以来就有喝茶有益健康,延年益寿的说法。TF2A是发酵红茶中的一种成分,早在上世纪50年代就已经被分离出来。该研究采用现代生物学的方法,通过多角度的深入研究,发现了其在抗衰老作用的深层机理,在人类追求高品质的老年生活的道路上迈出了坚实的一步。
参考文献:
1. Xiao et al., Reducing Hypothalamic Stem Cell Senescence Protects against Aging-Associated Physiological Decline, Cell Metabolism (2020)
2. Zhang et al., Hypothalamic stem cells control ageing speed partly through exosomal miRNAs. Nature (2017), 548(7665), 52–57.
3. Lopez-Otin et al., The hallmarks of aging. Cell (2013) 153, 1194–1217.
4. Atianand et al., Long non-coding RNAs and control of gene expression in the immune system. Trends in Molecular Medicine (2014), 20(11), 623–631.



