自PD-1抗体Keytruda和Opdivo于2014获批上市以来,PD-1/PD-L1通路已有8个抗体药陆续获批,毫无疑问,PD-1/PD-L1已成为肿瘤免疫治疗领域的最受关注的明星靶点。众所周知,肿瘤细胞表面的PD-L1与T细胞表面的PD-1结合后,可向T细胞传递抑制信号使T细胞失能,同时向肿瘤细胞传递抗凋亡信号,增强肿瘤细胞的增殖能力。肿瘤细胞可通过高表达PD-L1躲避T细胞的清除,从而实现免疫逃逸。PD-1或PD-L1抗体正是通过与配体或受体竞争性结合,阻断PD-1/PD-L1这一信号通路,从而解除T细胞的抑制状态,实现肿瘤杀伤。
这一切,看上去都是那么简单清楚明白。
但是……(是的,按剧情,这里应该有个但是。)
有两个问题我们已经发现,却还未找到答案:
1.有一部分PD-L1表达极低(甚至不表达PD-L1)的肿瘤,却对PD-L1抗体治疗有响应。根据前面讲到的理论,显然不应该啊。
2.PD-L1不仅表达在肿瘤细胞上,一些免疫细胞也表达PD-L1,比如肿瘤微环境中的NK细胞和巨噬细胞。然而,它们表达的PD-L1有什么用,却没有弄太清楚。
不符合前面讲的理论,这里面肯定有故事。
美国希望之城(City of Hope)的Jianhua Yu教授团队也被这两个问题困扰,为寻找答案,他们已经做了非常精彩的工作。7月31日,Jianhua Yu教授团队的研究成果以题名为The mechanism of anti-PD-L1 antibody efficacy against PD-L1 negative tumors identifies NK cells expressing PD-L1 as a cytolytic effector的文章发表在Cancer Discovery杂志上。他们将关注的焦点放在了NK细胞上,他们发现有些几乎不表达PD-L1的肿瘤细胞(如K562细胞系或AML病人来源的肿瘤细胞)竟然可以刺激肿瘤微环境中的NK细胞,使其高表达PD-L1,而且这类高表达PD-L1的NK细胞对肿瘤有更强的杀伤能力!当PD-L1抗体Atezolizumab(TECENTRIQ®)与NK细胞表面的PD-L1结合后,NK细胞的活化水平升高,且NK细胞中的PD-L1的表达水平进一步提高!这一令人震惊的发现揭示了全新的PD-L1抗体治疗机制,也在一定程度上为前面提出的问题找到了答案:那些不表达PD-L1的肿瘤对PD-L1抗体治疗的响应的原因,是NK细胞被激活并攻击肿瘤!
我们来看看NK细胞这一神奇技能是如何解锁的。

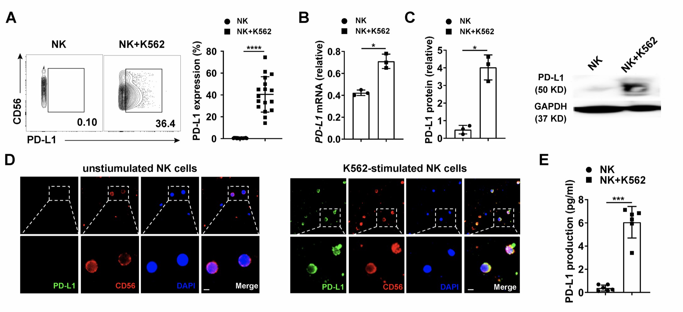
图1 肿瘤细胞与NK细胞共培养可以刺激NK细胞表达PD-L1
首先,他们发现健康人外周血中分离的NK细胞的PD-L1表达水平极低,但如果将这些NK细胞与髓系白血病细胞系K562共培养24h,可以极显著提高NK细胞的PD-L1表达水平(P < 0.0001),PD-L1的mRNA水平及蛋白水平均显著升高。通过免疫荧光可以看到,PD-L1的表达与NK细胞表达标记CD56共定位,进一步证实NK细胞表面的PD-L1表达水平提高(图1)。

图2 肿瘤细胞刺激NK细胞表达PD-L1依赖细胞间接触
此外,只有在NK细胞与K562共培养时,NK细胞的PD-L1表达才会升高,而使用K562的培养液培养NK细胞则对其PD-L1表达无明显影响。提示NK细胞与肿瘤细胞的直接接触才能刺激NK细胞提高PD-L1的表达水平(图2)。

图3 PD-L1+NK细胞更趋于激活状态
那么,这些表达PD-L1的NK细胞(PD-L1+NK)与不表达PD-L1的NK细胞(PD-L1-NK)的功能有什么不同?
作者发现,与PD-L1-NK 相比,PD-L1+NK有更高CD107a(代表穿孔素及颗粒酶B释放)和IFNg(代表细胞因子释放)表达水平,提示其更高的活化水平及更强的肿瘤杀伤能力(图3)。从细胞形态上观察,也能看到PD-L1+NK细胞体积更大,有更多的胞质且富含线粒体及溶酶体(图4)。通俗地讲,这种PD-L1+NK是一种火力全开,战斗力爆表的状态。

图4 PD-L1+NK细胞包含更多的线粒体及溶酶体
那么,回到临床实践,对于肿瘤病人来讲,PD-L1+NK又有什么意义呢?
作者比较了48例健康人及79例初诊AML患者的外周血NK细胞,发现AML患者的PD-L1+NK细胞远高于健康人(P < 0.0001),并且,与前面的K562共培养实验结果一致,将健康人的NK与AML患者的肿瘤细胞共培养后,NK细胞中的PD-L1表达量显著升高。进步一分析化疗前后AML患者的NK细胞,发现达到CR(Complete Remission,完全缓解)的患者,化疗后NK细胞PD-L1表达显著升高,而未实现CR的患者,其NK细胞PD-L1表达无明显变化。提示NK细胞上的PD-L1表达量及治疗之后的表达变化,是AML患者对治疗的响应及预后的重要预测指标(图5)。

图5 AML患者NK细胞的PD-L1表达量可作为治疗响应及预后预测指标
既然,在肿瘤细胞的刺激下,NK细胞中的PD-L1表达会显著升高。那么,这些NK细胞表面的PD-L1与PD-L1抗体结合,会有什么结果呢?
为了彻底排除肿瘤细胞表达的PD-L1的干扰,该团队制备了PD-L1敲除的K562肿瘤细胞系,并将PD-L1 KO K562细胞与健康人的NK细胞共培养,结果显示PD-L1 KO K562细胞可以激活NK细胞(CD170a及IFNg水平升高),而加入PD-L1抗体Atezolizumab(TECENTRIQ®)可以进一步加强NK细胞活化状态(CD170a水平提高4倍,IFNg水平提高2-3倍),且这种激活效应不依赖Fc介导的信号通路(图6)。看起来Atezolizumab(TECENTRIQ®)对于PD-L1+NK来说是全面提升火力的“兴奋剂”,这与其作为中和性抗体通过阻断PD-1/PD-L1信号通路唤醒沉睡的T细胞机制完全不同。利用小鼠进行的体内药效试验也进一步验证了这一结论,无论是野生型小鼠接种PD-L1 KO的鼠源肿瘤,还是免疫缺陷鼠接种PD-L1 KO的人源肿瘤及人类NK细胞,均对PD-L1抗体治疗有类似的响应。而敲除小鼠的PD-L1或清除NK细胞后,接种PD-L1 KO的肿瘤细胞再使用PD-L1抗体治疗则观察不到响应(图7)。

图6 Atezolizumab可以Fc非依赖的方式激活NK细胞

图7 敲除NK细胞中的PD-L1或消除NK细胞均可消除PD-L1抗体的作用

图8 RNA Microarray分析显示NK细胞成熟及活化相关基因表达变化
那么问题来了,NK细胞这一隐藏技能是如何实现的呢?
将健康供体的NK细胞与K562肿瘤细胞共培养后,经FACS分选出PD-L1-NK及PD-L1+NK两类细胞,并通过RNA Microarray分析对比其基因表达差异,作者团队发现多个与NK细胞成熟及活化相关基因有显著变化,另一个表达显著变化是AKT(AKT1/2/3)(图8),AKT与多个信号通路相关,对细胞的基因表达调控有重要意义。通过使用不同的选择性抑制剂分别对AKT通路上下游的各蛋白进行抑制,作者证实了肿瘤细胞通过PI3K/AKT/NFKB通路激活NK细胞,并上调NK细胞中的PD-L1表达水平(图9),而NK细胞表达的PD-L1与PD-L1抗体结合后,可通过p38/NFKB通路激活NK细胞并上调PD-L1表达。NK细胞表面更多的PD-L1分子则可以接受更多的抗体结合,进一步激活NK细胞并维持其活化状态(图10)。

图9 PI3K/AKT通路不同节点抑制剂均能消除肿瘤细胞对NK细胞的激活

图10 肿瘤细胞及PD-L1抗体激活NK细胞的信号通路示意图
肿瘤微环境是一个复杂的微观世界,肿瘤免疫是一场多种免疫细胞协同参与的战争,人类对肿瘤免疫治疗的认识仍然是有限的,对各种细胞的角色的分工还没弄得非常明白,但我们一直在路上,不断刷新认知。
Jianhua Yu教授团队的工作让我们看到,在评估PD-L1抗体药效时,除了肿瘤细胞表面的PD-L1,NK细胞表达的PD-L1也有重要贡献,需要关注。显然,其他表达PD-L1的免疫细胞同样值得关注,我们相信在未来会有更多类似的发现。
可靠的临床前动物模型对药效临床前评估至关重要,可靠的临床前试验结果也是新药研发是否推进至临床试验的重要决策依据。PD-L1抗体的临床前评价不仅需要PD-L1人源化的肿瘤细胞,也需要PD-L1人源化小鼠模型!PD-L1人源化小鼠拥有健全的免疫系统,在所有表达PD-L1的细胞均表达人类PD-L1,正是PD-L1药物临床前评价的理想动物模型。
集萃药康致力于为创新型药物研发提供理想的动物模型,BALB/c及B6双背景的PD-L1靶点人源化模型及PD-L1人源化肿瘤细胞系资源为PD-L1靶点相关的药物研发提供了全面的选择。
PD-L1人源化模型
Strain ID | Strain Name | Background |
T003455 | B6-hPDL1 | C57BL/6J |
T004022 | B6-hPD1/hPDL1 | C57BL/6J |
T003260 | BALB/c-hPDL1 | BALB/c |
T004025 | BALB/c-hPD1/hPDL1 | BALB/c |
PD-L1人源化肿瘤
MC38-hPD-L1
CT26-hPD-L1
EMT6-hPD-L1
More…



